150W/4 ohm Amplifier

Transistör/MOSFET Güç Yükselteçleri » Transistörlü ve MOSFET'li (solid state) ses yükselteçleri ile alakalı soru(n)lar

150W/4 ohm Amplifier

Okunmamış iletigönderen chf » 29 Haz 2013, 12:31

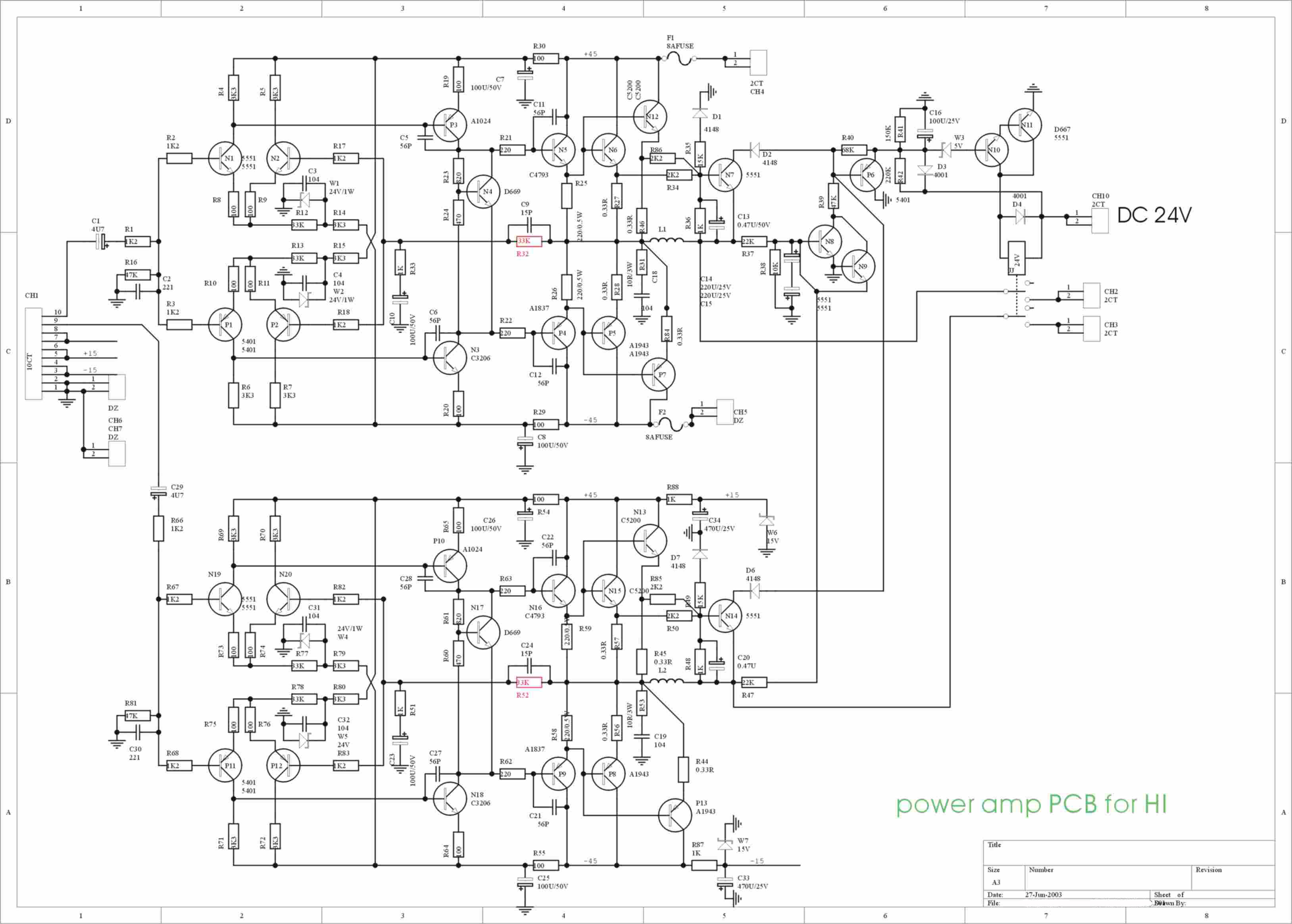
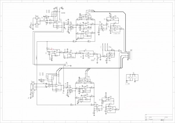
45 volt simetrik beslemeyle ,4ohmluk yüke 150 watt' ın üstünde güç vermektedir. Aynı zamanda amfi kısa devre ve DC voltaj korumalıdır.
Eklentiler
F-1500-2.jpg
En son chf tarafından, 01 Tem 2013, 12:12 tarihinde değiştirildi, toplamda 1 değişiklik yapıldı.
chf
DIY Audio Gurusu
 
İleti: 440
Kayıt: 26 Haz 2013, 14:25
İl: izmir


Ynt: 150W/4 ohm Amplifier

Okunmamış iletigönderen poyrazoruc » 30 Haz 2013, 19:10

Merhaba

Şemasını vermiş olduğunuz bu amp. önce mono sonra stereo olarak hayata geçirmeyi düşünüyorum.Müsaadenizle bir kaç merak ettiğim konu var.

Hangi marka ve model amp. ait şema olduğu , beseleme katı , ön sürücü ve tone control katlarınıda yayınlarmısınız,

Saygılarımla,
poyrazoruc
Yeni Üye
 
İleti: 5
Kayıt: 02 Şub 2011, 16:31
İl: ZONGULDAK
Meslek: B.İ.M. TEKNİSYENİ

Ynt: 150W/4 ohm Amplifier

Okunmamış iletigönderen chf » 01 Tem 2013, 11:05

Bu bir power ampli, ton kontrol katları genelde olmuyor.Araştırmalarım neticesinde bu serideki devrelere denk geldim bir zamanlar.. Bana göre bir yükseltici yapmak demek her şeyiyle yapmak demektir.(giriş katı, koruma vs..) Yani amfi çabucak bozulmamalı.. markasını ben de bilmiyorum. Ama bunun diğer seri devresini yapmış idim bir ara .. gayet iyi çalışıyor..
Eklentiler
F-1500-3.jpg
F-1500-4.jpg
En son chf tarafından, 19 Nis 2017, 10:54 tarihinde değiştirildi, toplamda 2 değişiklik yapıldı.
chf
DIY Audio Gurusu
 
İleti: 440
Kayıt: 26 Haz 2013, 14:25
İl: izmir

Ynt: 150W/4 ohm Amplifier

Okunmamış iletigönderen chf » 01 Tem 2013, 11:21

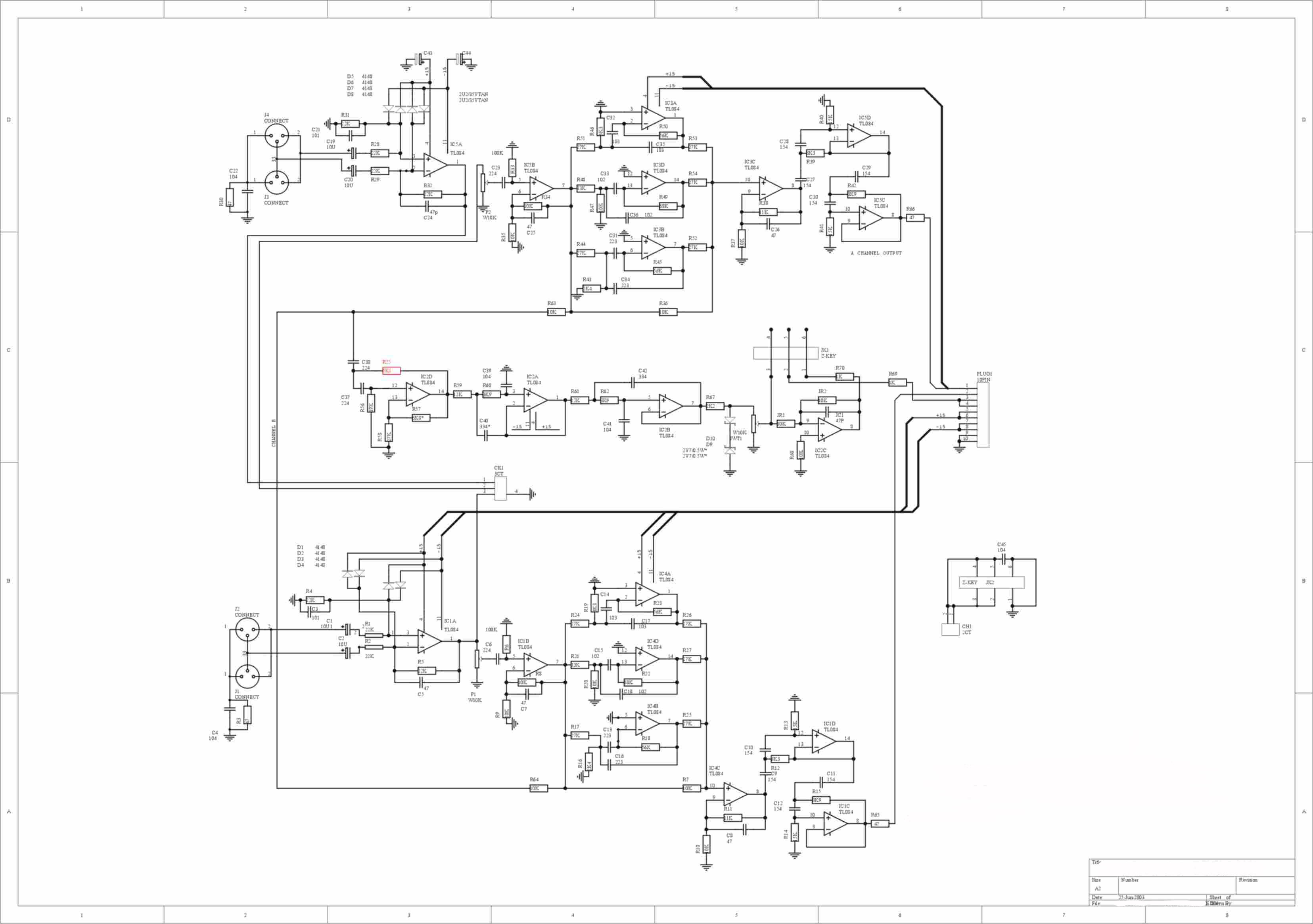
Yukarıdaki giriş kuvvetlendirici biraz karışık gelebilir. Bir subbas ve iki uydu hoparlör için tasarlanmış. İki yüksek geçiren ve bi alçak geçiren devredir ,bu devre..Ama siz daha basit bir devre kullanabilirsiniz. Amfi devresinde ±45 volttan ±15 volta dönüştürücü de konmuş. Oradan giriş katı besleniyor. (Op-amp) . Amfi devresi üzerindeki direnç güçleri : çıkış transistörlerine bağlı dirençler 5' er watt ,, 15 voltluk dönüşümü yapan dirençler 1 watt' ın üstünde,, çıkışa bağlı yüksek frekans söndürücü direnç, 2 watt'ın üstünde olmalı.... amfi Devresindeki simetrik olan transistörler mutlaka aynı fabrikanın ürünü olmalıdır. Yani simetrik olan transiistörler aynı özelliklere sahip olursa , çıkış sinyali de o derece simetrik olur. Eğer elindeki hoparlör kabini, tam anlamıyla dengeli bir frekansta tasarlanmışsa(stüdyo monitörleri gibi), zaten ton kontrol katına fazla gerek olmaz..
chf
DIY Audio Gurusu
 
İleti: 440
Kayıt: 26 Haz 2013, 14:25
İl: izmir

Ynt: 150W/4 ohm Amplifier

Okunmamış iletigönderen poyrazoruc » 04 Tem 2013, 22:26

Amp. katının protection kısmını pcb haline getirip çalıştırdım.Pozitif çıkışı süren 2SC5200 emiter dirençlerin uçlarını elinizle bile kısa devre etseniz anında röle kapatıyor ( hoşuma gitti :)
Amp. katını da mono pcb olarak çiziyorum. Henüz bitmedi.Pcb bittikten sonra paylaşıma sunacağım.
Esp nin şeması olan stereo tone control devresinin de pcb sini bitirdim monte de ettim ama elimde 100K stereo pot. kalmadığından montaj ve testlerini bitirip öyle paylaşacağım.
Paylaşımınız için teşekkür ederim.
Saygılarımla,
poyrazoruc
Yeni Üye
 
İleti: 5
Kayıt: 02 Şub 2011, 16:31
İl: ZONGULDAK
Meslek: B.İ.M. TEKNİSYENİ

Ynt: 150W/4 ohm Amplifier

Okunmamış iletigönderen chf » 07 Tem 2013, 11:59

poyrazoruc yazdı:Amp. katının protection kısmını pcb haline getirip çalıştırdım.Pozitif çıkışı süren 2SC5200 emiter dirençlerin uçlarını elinizle bile kısa devre etseniz anında röle kapatıyor ( hoşuma gitti :)
Amp. katını da mono pcb olarak çiziyorum. Henüz bitmedi.Pcb bittikten sonra paylaşıma sunacağım.
Esp nin şeması olan stereo tone control devresinin de pcb sini bitirdim monte de ettim ama elimde 100K stereo pot. kalmadığından montaj ve testlerini bitirip öyle paylaşacağım.
Paylaşımınız için teşekkür ederim.
Saygılarımla,

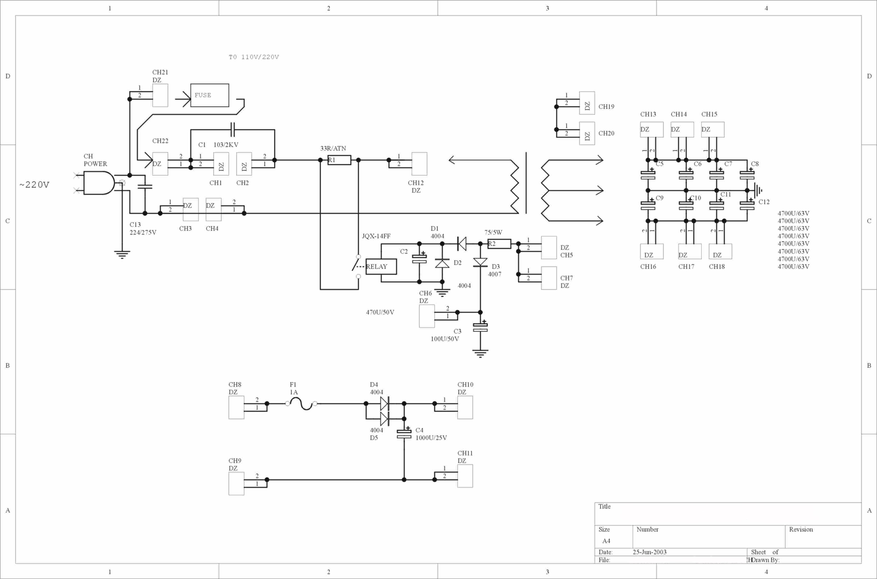
Paylaşımınızı bekliyoruz...şimdiden elinize sağlık..Bu koruma devresini ben STK4048II de de denedim iyi bir koruma yaptı...Tabi korumayı 50 voltla çalışacak şekilde dizayn ettim...Amfinin çıkışları yanıpta hapörlöre dc gerilim gönderse bile röle iyi bir şekilde kendini kapatıyor ve hoparlör arıza yapmıyor...Gene çıkışı şasiyle kısa devre yapsanız bile röle kendini kapatıyor , bu kez de çıkış transistörleri korunuyor...Bütün amfilerde bu korumayı deneyebilirsiniz...Sonuçta 24 voltla ayrı bir şekilde besleniyor..Bu koruma üzerinde bir şey eksik, o da trafonun anahtarını kapatınca , yani gücü kesince röle hemen kapanmıyor. Normalde anahtarı kapatınca rölenin hemen atması gerekiyor..Bu devrede bir tek onu eksik yapmışlar..Onu da ek bir transistör ile halletmiştim zamanında...Sonuçta , bu şekilde de çalışır ,yani anahtar kapanınca röle belli bir zaman sonra atar...Ama hemen atmasını istiyorsanız değişiklik yapmanız gerek... Bir çok profesional power amplifierlerde şu katmanlar geçerli: 1-trafoya giden akımı sınırlayıcı röle 2-trafo ve doğrultma kısmı 3- giriş katı sürücüsü (dengeli veya dengesiz) 4- güç yükseltici katı (amplifier) 5- protection (full koruma)
chf
DIY Audio Gurusu
 
İleti: 440
Kayıt: 26 Haz 2013, 14:25
İl: izmir

Reklamlar

Ynt: 150W/4 ohm Amplifier

Okunmamış iletigönderen poyrazoruc » 07 Tem 2013, 16:18

Protection katı S.F. elektroniği için gönül verenlerin olmazsa olmasıdır hepimizin malumu.

http://320volt.com/gecikmeli-ve-led-ika ... a-devresi/ sitesinde görüpte uygulamaya aldığım bu devrenin açık şemasını çıkarıp pcb haline getirdikten sonra testlerini başarı ile aldım.Devre çıkışlarda oluşan 0.8VDC tespit ettiği an devreye girmekte ve başarı ile koruma sağlamaktadır.Bu devre aslen 12VDC ile çalıştığı için her türlü anfide voltaj düşürücü katları ile sorunsuz çalışacaktır.Bu devrenin sevdiğim özelliği ile ise 250K Tr ile gecikme süresini ayarlaybiliyor olmamızdır.Devrenin nette paylaşımını sağlayan Sn.Ahmet YERLİ'ye buradan teşekkür etmek isterim.
Ben denedim mennun kaldım, paylaşım için ;http://www.dosya.tc/server12/neET4E/dcprotectiondelaycircuit.rar.html


150w p.a. olarak paylaştığınız devrenin protection katını nacizane kendime göre düzenleyip hayat geçirdim.Bu devrede testi alınarak arşivimdeki yerini almıştır.
paylaşım için ; http://www.dosya.tc/server12/wbvUbO/150 ... n.rar.html

150W Power amplifier+protection pcb olarak bitti sayılır,malzeme siparişi vereceğimden bir müddet üzülerekte olsa sizleri bekleteceğim.

Sizinde belirttiğiniz üzere gelişmiş bir koruma devresini bende yapmak isterim.Önce güvenilir açık şema lazım sonra müsait bir zaman..( o da bende pek bulunmuyor :mrgreen: )

Kalın sağlıkla,
poyrazoruc
Yeni Üye
 
İleti: 5
Kayıt: 02 Şub 2011, 16:31
İl: ZONGULDAK
Meslek: B.İ.M. TEKNİSYENİ

Ynt: 150W/4 ohm Amplifier

Okunmamış iletigönderen chf » 07 Tem 2013, 17:32

poyrazoruc yazdı:Protection katı S.F. elektroniği için gönül verenlerin olmazsa olmasıdır hepimizin malumu.

http://320volt.com/gecikmeli-ve-led-ika ... a-devresi/ sitesinde görüpte uygulamaya aldığım bu devrenin açık şemasını çıkarıp pcb haline getirdikten sonra testlerini başarı ile aldım.Devre çıkışlarda oluşan 0.8VDC tespit ettiği an devreye girmekte ve başarı ile koruma sağlamaktadır.Bu devre aslen 12VDC ile çalıştığı için her türlü anfide voltaj düşürücü katları ile sorunsuz çalışacaktır.Bu devrenin sevdiğim özelliği ile ise 250K Tr ile gecikme süresini ayarlaybiliyor olmamızdır.Devrenin nette paylaşımını sağlayan Sn.Ahmet YERLİ'ye buradan teşekkür etmek isterim.
Ben denedim mennun kaldım, paylaşım için ;http://www.dosya.tc/server12/neET4E/dcprotectiondelaycircuit.rar.html


150w p.a. olarak paylaştığınız devrenin protection katını nacizane kendime göre düzenleyip hayat geçirdim.Bu devrede testi alınarak arşivimdeki yerini almıştır.
paylaşım için ; http://www.dosya.tc/server12/wbvUbO/150 ... n.rar.html

150W Power amplifier+protection pcb olarak bitti sayılır,malzeme siparişi vereceğimden bir müddet üzülerekte olsa sizleri bekleteceğim.

Sizinde belirttiğiniz üzere gelişmiş bir koruma devresini bende yapmak isterim.Önce güvenilir açık şema lazım sonra müsait bir zaman..( o da bende pek bulunmuyor :mrgreen: )


Kalın sağlıkla,

PCB için teşekkür ederiz... regülatör de eklemişsin.... :) çok hızlısınız...
chf
DIY Audio Gurusu
 
İleti: 440
Kayıt: 26 Haz 2013, 14:25
İl: izmir


Transistör/MOSFET Güç Yükselteçleri


 


  • Bu konular da ilginizi çekebilir:
    Cevaplar
    Gösterim
    Son ileti
  • F5 Power Amplifier
    1, 2, 3Eklenti(ler) gönderen hacı » 19 Şub 2012, 23:03
    26 Cevaplar
    4662 Gösterim
    Son ileti gönderen forester68 Son iletiyi göster
    28 Şub 2015, 23:39
  • Low Fet Noise Amplifier
    Eklenti(ler) gönderen birgitay » 05 Oca 2013, 18:40
    4 Cevaplar
    1427 Gösterim
    Son ileti gönderen birgitay Son iletiyi göster
    07 Oca 2013, 03:42
  • 500 watt, 4 ohm amplifier
    Eklenti(ler) gönderen chf » 14 Tem 2013, 17:43
    2 Cevaplar
    1499 Gösterim
    Son ileti gönderen hoparlör Son iletiyi göster
    17 Tem 2013, 11:54
  • 50W Power Amplifier
    Eklenti(ler) gönderen Bedri® » 16 Ağu 2013, 18:12
    0 Cevaplar
    1295 Gösterim
    Son ileti gönderen Bedri® Son iletiyi göster
    16 Ağu 2013, 18:12
  • St 151 100Watt amplifier
    Eklenti(ler) gönderen chf » 18 Tem 2014, 14:40
    5 Cevaplar
    1483 Gösterim
    Son ileti gönderen chf Son iletiyi göster
    19 Tem 2014, 12:30

Kimler çevrimiçi

Bu forumu görüntüleyenler: Google [Bot] ve 1 misafir