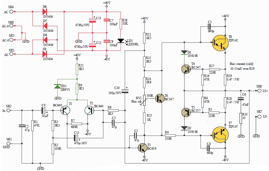
120WATT-4OHM Amplifier

Transistör/MOSFET Güç Yükselteçleri » Transistörlü ve MOSFET'li (solid state) ses yükselteçleri ile alakalı soru(n)lar

120WATT-4OHM Amplifier

Okunmamış iletigönderen chf » 13 Tem 2013, 15:00

+/- 40 volt beslemeyle yaklaşık 120 watt güç vermekte...Kısa devre transistör korumalı...
Eklentiler
fig1(2)(1).jpg
chf
DIY Audio Gurusu
 
İleti: 440
Kayıt: 26 Haz 2013, 14:25
İl: izmir


Ynt: 120WATT-4OHM Amplifier

Okunmamış iletigönderen Kapibara » 13 Tem 2013, 22:07

Yıllar önce forumda bu devreyi epey tartışmıştık ama ben dahil bi türlü yapan olmadı diye biliyorum.
Hatta pcb sini çizmiştim bi kenarda duruyordu. Şimdi tekrar çizsem daha farklı olur ama vaktim olmaz.
İlgilenen olursa o zamanki çizimleri ekleyeyim.
Tartışmada sık sık bahsi geçen pcb dosyasının %100 siyah olamama durumu artık çözülmüş durumda. :)

Önceki tartışmanın linki
transistor-mosfet-amplifikator/saglam-ucuz-basit-darlington-cikisli-amplifikator-t348.html

100W Darlington1.jpg


100W Darlington2.jpg


100W Darlington.pdf
(28.94 KiB) 416 defa indirildi


usermanual_vm100_rev1.pdf
(552.95 KiB) 429 defa indirildi
Kullanıcı avatarı
Kapibara
DIY Audio Gurusu
 
İleti: 435
Kayıt: 22 Şub 2007, 03:05
İl: Sakarya

Ynt: 120WATT-4OHM Amplifier

Okunmamış iletigönderen sansar34 » 13 Tem 2013, 23:48

bu darlıngtone muhabbetı nedır abılerım ? acıklama olarak nasıl yapılabılır kısaca forumda arastırıp eskı konulardan bakmadım devre burada yayınlandı dıye buraya yazmak ıstedım
herkeze iyi forumlar :)
Kullanıcı avatarı
sansar34
DIY Audio Fanatiği
 
İleti: 106
Kayıt: 22 May 2012, 19:36
İl: istanbul
Meslek: elektromekanık ögrencisi

Ynt: 120WATT-4OHM Amplifier

Okunmamış iletigönderen hamist » 13 Tem 2013, 23:56

Bu devrede T7 base direnci 330 ohm un, T8 base inde olmaması düşündürücü.
Ayrıca bu 2 transistorun base lerinden beslemeye giden 680p kond.ler de düşündürücü.
Buradaki 330 ohm ile bu 680p kond.ler bir low-pass filtre oluşturarak devrenin response time
değerlerini olumsuz etkiler.

Bu devreyi yapacak arkadaşlar, şimdiden bir prea. hazırlığına da başlamalılar,
zira giriş empedansı 3K civarında.

Darlington çıkışlar, sürüş kolaylığı sağladığı için tercih edilmiştir.
Tüketimleri ile ünlü ülkelerin tarihlerini üreten ülkeler yazar.
hamist
DIY Audio Gurusu
 
İleti: 1401
Kayıt: 24 Mar 2011, 23:45
İl: istanbul
Meslek: endüstriel elektronik


Transistör/MOSFET Güç Yükselteçleri


 


  • Bu konular da ilginizi çekebilir:
    Cevaplar
    Gösterim
    Son ileti
  • F5 Power Amplifier
    1, 2, 3Eklenti(ler) gönderen hacı » 19 Şub 2012, 23:03
    26 Cevaplar
    4662 Gösterim
    Son ileti gönderen forester68 Son iletiyi göster
    28 Şub 2015, 23:39
  • Low Fet Noise Amplifier
    Eklenti(ler) gönderen birgitay » 05 Oca 2013, 18:40
    4 Cevaplar
    1427 Gösterim
    Son ileti gönderen birgitay Son iletiyi göster
    07 Oca 2013, 03:42
  • 150W/4 ohm Amplifier
    Eklenti(ler) gönderen chf » 29 Haz 2013, 12:31
    7 Cevaplar
    1818 Gösterim
    Son ileti gönderen chf Son iletiyi göster
    07 Tem 2013, 17:32
  • 500 watt, 4 ohm amplifier
    Eklenti(ler) gönderen chf » 14 Tem 2013, 17:43
    2 Cevaplar
    1499 Gösterim
    Son ileti gönderen hoparlör Son iletiyi göster
    17 Tem 2013, 11:54
  • 50W Power Amplifier
    Eklenti(ler) gönderen Bedri® » 16 Ağu 2013, 18:12
    0 Cevaplar
    1295 Gösterim
    Son ileti gönderen Bedri® Son iletiyi göster
    16 Ağu 2013, 18:12

Kimler çevrimiçi

Bu forumu görüntüleyenler: Google [Bot] ve 1 misafir