Hayırlı olsun
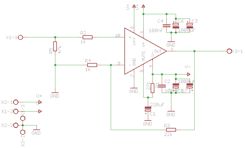
Ben henüz patlatma şerefine nail olamadım. Beslemeleri bağlarken 3 defa kontrol etme gibi bir alışkanlığım var. Buna rağmen geçtiğimiz günlerde +-15V beslemeyi güzelim DAC kartına verirken kablo sıralamasında bir hata yapmış idim; + rail 15V yerine 30V aldı. Girişte 16V Panasonic FM'ler vardı. 30 saniye kadar çalıştırıp "bundan niye ses gelmiyor" diye düşünürken (zira DAC'da dijital kısmın tamamı + besleme üzerinden alıyor; tek opamp simetrik beslemeye ihtiyaç duymakta) 78L12'den çıkan dumanı farkettim

Garibime 2 kat fazla gerilim girince kafayı yemiş. 79L12 de -15 yerine +15V alınca yanmış. Şanslıyım ki ne kondansatörlere, ne de DAC kartındaki elemanlara birşey olmadı. Sadece 78/79L12'ler değişti. Panasonic'in teki 2 kat gerilim yemesine, öteki de tersinden 15V yemesine rağmen taş gibi duruyorlardı, bu da bir ayrıntı. O 30 saniye 1 dakika olsaydı ya da daha fazla, sonuç değişirdi sanırım ama yine de sağlam malmış. Besleme preamp beslemesi olduğundan idare etti sanırım, amplifikatör beslemesi olsaydı istediği marka olsun tavandan toplardık heralde...
Ucuz atlatma diye buna derim. SMD sök tak işkence, ya entegreleri yaksaydım..
----
Forum yaz uykusunda. Ramazan + sıcak kombinasyonu hiç iyi olmadı, kendimi biliyorum, sizlerde de durum farklı değildir sanırım.
----
Edit: İlgili kondansatörler 25V imiş. Ondan patlamamışlar.. (sadece 5V fazladan girdik)