Nicola ras serisi ?

Serbest Kürsü » Ondan bundan şundan...

Ynt: Nicola ras serisi ?

Okunmamış iletigönderen siftery » 11 Haz 2011, 11:41

tekrar ölçtüm ama sanırım bir hata yapıyorum gibime geliyor biraz devrede enerji varken beklsesem acaba kondasatörler tam dolunca durum değişir mi diyorum şimdi ki ölçümlerimde normalde 2,65 v dc iken girişi kısa devre yaptığımda 3,00 vdc ye çıkyır acaba mpsa ları söküp 556 mı taksam diye düşünmeye başladım
yapacak bi şey yok
siftery
DIY Audio Gurusu
 
İleti: 258
Kayıt: 11 Şub 2011, 17:34
Konum: rize
İl: rize
Meslek: plastik enjeksiyon


Ynt: Nicola ras serisi ?

Okunmamış iletigönderen hoparlör » 11 Haz 2011, 11:49

Toprak noktasını olarak nereyi alıyorsunuz? Normalde besleme kondansatörlerinin devreye bağlanmadan önce tam kondansatörlerin ayak dibinden olmalı.

3V çok yüksek, ciddi bir simetri sorunu var devrede. Tüm elemanları yeniden gözden geçirin derim, dirençleri de ölçmelisiniz, bazen yanlışlıkla farklı değerler kullanılabiliyor.
hoparlör
DIY Audio Gurusu
 
İleti: 1844
Kayıt: 02 Eyl 2007, 19:30
İl: İstanbul

Ynt: Nicola ras serisi ?

Okunmamış iletigönderen siftery » 11 Haz 2011, 11:52

toprak noktasını filtre kondansatörlerinin ortasından alıyorum yani diğer besleme kartından alıyorum
yapacak bi şey yok
siftery
DIY Audio Gurusu
 
İleti: 258
Kayıt: 11 Şub 2011, 17:34
Konum: rize
İl: rize
Meslek: plastik enjeksiyon

Ynt: Nicola ras serisi ?

Okunmamış iletigönderen hamist » 11 Haz 2011, 12:18

siftery yazdı:toprak noktasını filtre kondansatörlerinin ortasından alıyorum yani diğer besleme kartından alıyorum


Bu bir kaç voltluk DC sapma ufak tefek transistör kazançlarından kaynaklı olamaz.
Ciddi bir malzeme ya da montaj sorunu var bir yerde, eğer baskılı devrede
göremediğimiz bir kısa ya da açık devre yoksa.

not:kondansatörlerin böyle devrelerde dolma süresi öyle uzun değildir,
milisaniyeler içinde dolmuş olur.
Bunun için beklemek düşünülmez.
Tüketimleri ile ünlü ülkelerin tarihlerini üreten ülkeler yazar.
hamist
DIY Audio Gurusu
 
İleti: 1401
Kayıt: 24 Mar 2011, 23:45
İl: istanbul
Meslek: endüstriel elektronik

Ynt: Nicola ras serisi ?

Okunmamış iletigönderen siftery » 11 Haz 2011, 12:39

elimdeki mpsa lardan 301 ile 296 en yakın olanlar çıktı bir sorun çıkartırmı acaba
yapacak bi şey yok
siftery
DIY Audio Gurusu
 
İleti: 258
Kayıt: 11 Şub 2011, 17:34
Konum: rize
İl: rize
Meslek: plastik enjeksiyon

Ynt: Nicola ras serisi ?

Okunmamış iletigönderen siftery » 11 Haz 2011, 12:42

Bu bir kaç voltluk DC sapma ufak tefek transistör kazançlarından kaynaklı olamaz.
Ciddi bir malzeme ya da montaj sorunu var bir yerde, eğer baskılı devrede
göremediğimiz bir kısa ya da açık devre yoksa.
hocam baskı devredeki yollar çok ince olduğundan malzemlerin ayak uzantılarını da yolların üstüne büküp lehimledim bi açık devre olasılığı çok az ama kısa devre için bi batan sona kontrol edeyim

not:kondansatörlerin böyle devrelerde dolma süresi öyle uzun değildir,
milisaniyeler içinde dolmuş olur.
Bunun için beklemek düşünülmez.[/quote]
ümid edip bekledim ama sonuç değişmedi :D
yapacak bi şey yok
siftery
DIY Audio Gurusu
 
İleti: 258
Kayıt: 11 Şub 2011, 17:34
Konum: rize
İl: rize
Meslek: plastik enjeksiyon

Reklamlar

Ynt: Nicola ras serisi ?

Okunmamış iletigönderen hamist » 11 Haz 2011, 13:05

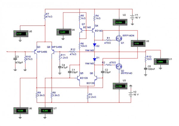
Voltaj değerleri olarak fikir verecek bir simulasyon ekledim.
Çıkış transistörleri programımda olmadığı için aynı değil,
bu dc değerlerde sorun yaratmaz.

Umarım faydalı olur.
Eklentiler
RAS100 Sim.JPG
Tüketimleri ile ünlü ülkelerin tarihlerini üreten ülkeler yazar.
hamist
DIY Audio Gurusu
 
İleti: 1401
Kayıt: 24 Mar 2011, 23:45
İl: istanbul
Meslek: endüstriel elektronik

Ynt: Nicola ras serisi ?

Okunmamış iletigönderen hamist » 11 Haz 2011, 13:17

Ölçüm sırasında çıkış transistörlerinizin ısınmaması için
Source uçlarına, yani çıkış noktasına gelen uçların arasına seri olarak 220ohm 1/2W gibi bir direnç
bağlarsanız, ölçüm sırasında çıkışlarınızı korumuş olursunuz.
Sorun giderilip çıkışta sıfır volt gördüğünüzde kaldırıp yüke verirsiniz.
Tüketimleri ile ünlü ülkelerin tarihlerini üreten ülkeler yazar.
hamist
DIY Audio Gurusu
 
İleti: 1401
Kayıt: 24 Mar 2011, 23:45
İl: istanbul
Meslek: endüstriel elektronik

Ynt: Nicola ras serisi ?

Okunmamış iletigönderen siftery » 11 Haz 2011, 17:12

yahu aklıma takıldı da sizinle de paylaşayım dedim ben iki adet karta uygulama yaptım ikisnde de aynı ölçümleri almam tuhaf değil mi bir hata varsa ikisinde de aynı hata var sanırım :)
yapacak bi şey yok
siftery
DIY Audio Gurusu
 
İleti: 258
Kayıt: 11 Şub 2011, 17:34
Konum: rize
İl: rize
Meslek: plastik enjeksiyon

Ynt: Nicola ras serisi ?

Okunmamış iletigönderen hamist » 11 Haz 2011, 18:51

siftery yazdı:yahu aklıma takıldı da sizinle de paylaşayım dedim ben iki adet karta uygulama yaptım ikisnde de aynı ölçümleri almam tuhaf değil mi bir hata varsa ikisinde de aynı hata var sanırım :)


Gözünüzden kaçan bir şey olmalı.
Tüketimleri ile ünlü ülkelerin tarihlerini üreten ülkeler yazar.
hamist
DIY Audio Gurusu
 
İleti: 1401
Kayıt: 24 Mar 2011, 23:45
İl: istanbul
Meslek: endüstriel elektronik

ÖncekiSonraki

Serbest Kürsü


Kimler çevrimiçi

Bu forumu görüntüleyenler: Google [Bot] ve 0 misafir