Çok çok düşük frekanslar var. Hoparlörler dans ediyo löp löp ama ortada ses yok
Aldığım philips set hoparlörlerindeki ,woox diye geçen, pasif hoparlörler bu müzikteki aşırı düşük frekanslarda titreşmiyo. Çeşitli frekanslarda denedim, 17Hz civarında ancak pasifler titremeye başlıyo. 35Hz civarında sanırım hoparlörlerim rezonansa geliyo. Bir de 66Hz de.
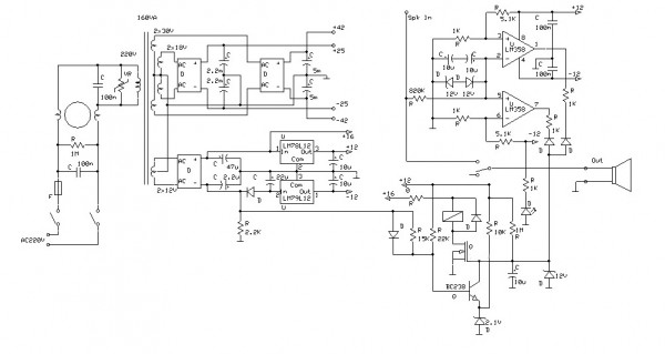
DC dedektörünün bu parçada korumaya geçme sebebi, çok düşük frekansların dc olarak algılanması olabilir mi? Yani akımın yön değiştirme süresinin uzaması, yani sinyalin aynı işarette uzun süre kalabilmesi (tabi bu uzun süre 1saniye bile değil ama




