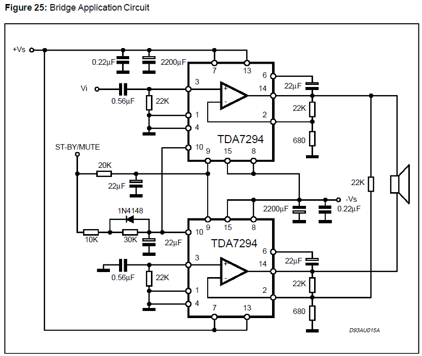
Bu TDA vakasına beni sardıran Ersoy'dur. Ben de ilk köprülü versiyonlarımı onun vrdiği baskılı devreyle yaptım ama çalıştıramadım

Devrede o da baktı hata bulamadı ama çalışmadı. Epey değiştirilmiş bir devreydi ve Ersoy yapıp çalıştırmıştı. Ben ise ilk denemelerim, tekrar DIY dünyasına dönüşümde, başarısızdı. Sonra tek kanal kendi ev baskılı devrelerimle çalıştırdım, hatta soket kullanıp farklı üretim entegreleri test devresi haline getirdim.
Paralel bağlama konusunda haklısın ama paralel bağlama işi göründüğü kadar ya da köprü kadar kolay değil. Neden dersen iki kanalı birbirine tam paralel çalıştırabilmek pratikte biraz zor, oldukça seçilmiş ve kritik toleranslı mzleme kullanmak gerekiyor. Açıkcası köprü daha mantıklı, özellikle baslar için, LM serisi olsa tamam olabilir derdim ama köprü devresi de ev tipi subwoofer'lar için fazlasıyla yeterli. Hatta tek başına bile fazlasyla yeterli. Elimde 20cm lik iki tane subwoofer var, son hoparlör projemden artırdığım, o da ayrı bir proje olacak, üstelik piyasada da devamı var.
TDA7293 de iyi bir alternatif ama piyasada bulamamıştım. eBay'de bir sürü hazır kiti var. Ersoy ikisi arasındaki farkı daha iyi biliyor, her ikisini de dinledi netekim
