TDA2030 ve benzerleri

Projeleriniz » Elinizde olan veya hazırladığınız projelerinizi ayrıntılı açıklama ve resimleriyle beraber gönderin; ana sayfamızda isminizle beraber yayınlayalım. Ayrıntılı bilgi Haberler ve Duyurular forumunda mevcuttur.

Okunmamış iletigönderen e154 » 08 Mar 2008, 13:22

doğrudur elbette. şanslısınızki sahte gerçek ayırt edip veren yerlerden alışveriş yapıyosunuz. buralarda öyle bişey sorsak adamlar bizi dükkandan sopayla kovalar. 8) bunlar sahetemi gerçekmi die sormayı ağır bi hakaret sayıyorlar, çünkü adamlarıon sattığı malzemeden haberi yok bilgisi yok satıyor ama ne olduğunu ne işie yaradığını bilmiyor.
e154
DIY Audio Gurusu
 
İleti: 967
Kayıt: 25 Tem 2007, 02:19
İl: Ankara
Meslek: Elektrik Teknikeri


Dostlar sağolsun

Okunmamış iletigönderen hoparlör » 08 Mar 2008, 16:53

Valla aslında şanslıyım ki Ersoy burada adamlardan bahsetti de gidip buldum. Açıkcası T tipi sigortadan alüminyum soğutucuya kadar hep ondan tavsiye aldım ve hep de memnun kaldım. Yoksa Karaköy piyasasına inerseniz asıl elektronik arka taraflarda. Esnaflık yapanlar ya öğrencilerden geçiniyor ya da işte düzgün iş yapanları da asıl toptan ithalattan işi götürüyorlar. Gene de piyasa çok keyifli değil, ama düzgün birinin tavsiye ettiği diğerleri ile ancak elle tutulur mala ulaşıyoruz. Böyle düzgün iş yapanları ancak aramızda haberleşerek bulabiliyoruz.
hoparlör
DIY Audio Gurusu
 
İleti: 1844
Kayıt: 02 Eyl 2007, 19:30
İl: İstanbul

Okunmamış iletigönderen e_cag » 09 Mar 2008, 01:36

Karaköy'de entegre ve kondansatör için dükkan tavsiyesi olan var mıdır? MKT, MKP'ler, orijinal entegreler, adam gibi elektrolitikler için?
Kullanıcı avatarı
e_cag
DIY Audio Gurusu
 
İleti: 1416
Kayıt: 10 Oca 2008, 02:06
Konum: Istanbul
İl: İstanbul
Meslek: Kimyager

Ynt: TDA2030 ve benzerleri

Okunmamış iletigönderen Amatör » 14 Mar 2010, 01:35

Merhaba
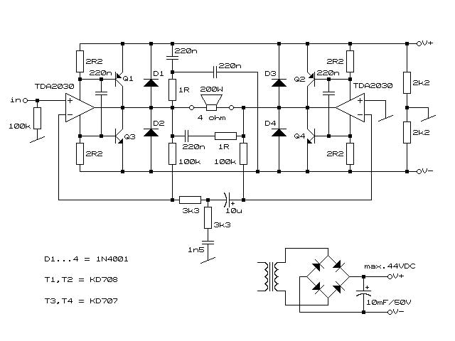
Bugün tda 2030 entegresinin 200w lık köprü bağlı uygulamasını tek kanal olarak çalıştırıp 1saat kadar dinledim.Devrenin özellikle bas performansı oldukça etkileyici geldi (uygun hoparlör ile).Uygulama çok basit,asimetrik besleme ile çıkış ve giriş kuplaj kondansatörü kullanılmamasının bas performansına olumlu etkisi olduğu kesin.Çıkış katının ısınma problemi yok.Sahne genişliğini merak ettiğim için bir adet daha yapmam gerekecek.Merak ettiğim bu dizayn ne kadar hifi dir,hifi midir acaba.
Amatör
DIY Audio Gurusu
 
İleti: 775
Kayıt: 07 Eyl 2009, 19:15
İl: Zonguldak

Ynt: TDA2030 ve benzerleri

Okunmamış iletigönderen osclhup » 19 Arl 2010, 04:24

arkadaş bende bu devreyi yapmaya koyuldum tamamladım sayılır 2 kanal yapıyorum yani stero elde etmek istiyorum.şu ayarlayacağımız potun değeri nedir kaç ohmda bıraktın 20 volt için? yardımcı olursanız sevinirim
By GUMUS Desıgn
osclhup
Yeni Üye
 
İleti: 6
Kayıt: 11 Arl 2010, 21:56
Konum: izmit
İl: aydın
Meslek: ---

Ynt: TDA2030 ve benzerleri

Okunmamış iletigönderen farfisa » 19 Arl 2010, 13:13

tda 2030 gerçekten yaşına göre hala beni etkileyebilen bir entegredir özellikle simetrik besleme ile kullanılması tavsiye ediyorum ve bunun kardeşleri vardır otomobil için tda 2002 ve tda 2003 bu entegrelerde sınıfında iyi entegrelerdir bir zamanlar meşhur aciko ekolayzerlerimizin çıkış entegreleriydi hey gidi hey
Resim
farfisa
DIY Audio Gurusu
 
İleti: 200
Kayıt: 22 Nis 2007, 21:15
Konum: İstanbul
İl: İstanbul
Meslek: Bilgisayar müh. Hifi tamircisi

Reklamlar

Ynt: TDA2030 ve benzerleri

Okunmamış iletigönderen Amatör » 19 Arl 2010, 21:42

Benim yaptığım devrede ayar yapacak pot yoktu.
Yaptığım amfinin şemesı şöyle
200w_tda2030_bd_hid_102.jpg

Kolay gelsin
Amatör
DIY Audio Gurusu
 
İleti: 775
Kayıt: 07 Eyl 2009, 19:15
İl: Zonguldak

Önceki

Projeleriniz


Kimler çevrimiçi

Bu forumu görüntüleyenler: Google [Bot] ve 0 misafir