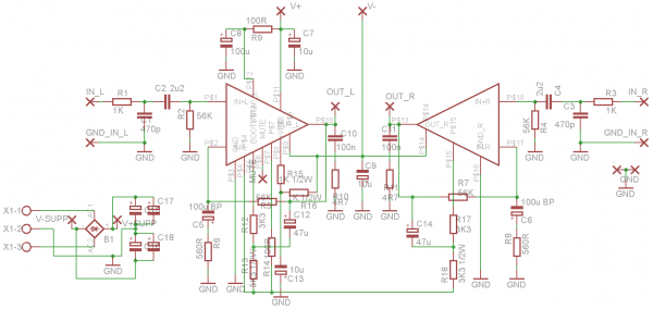
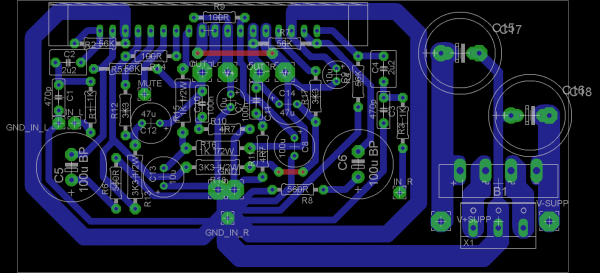
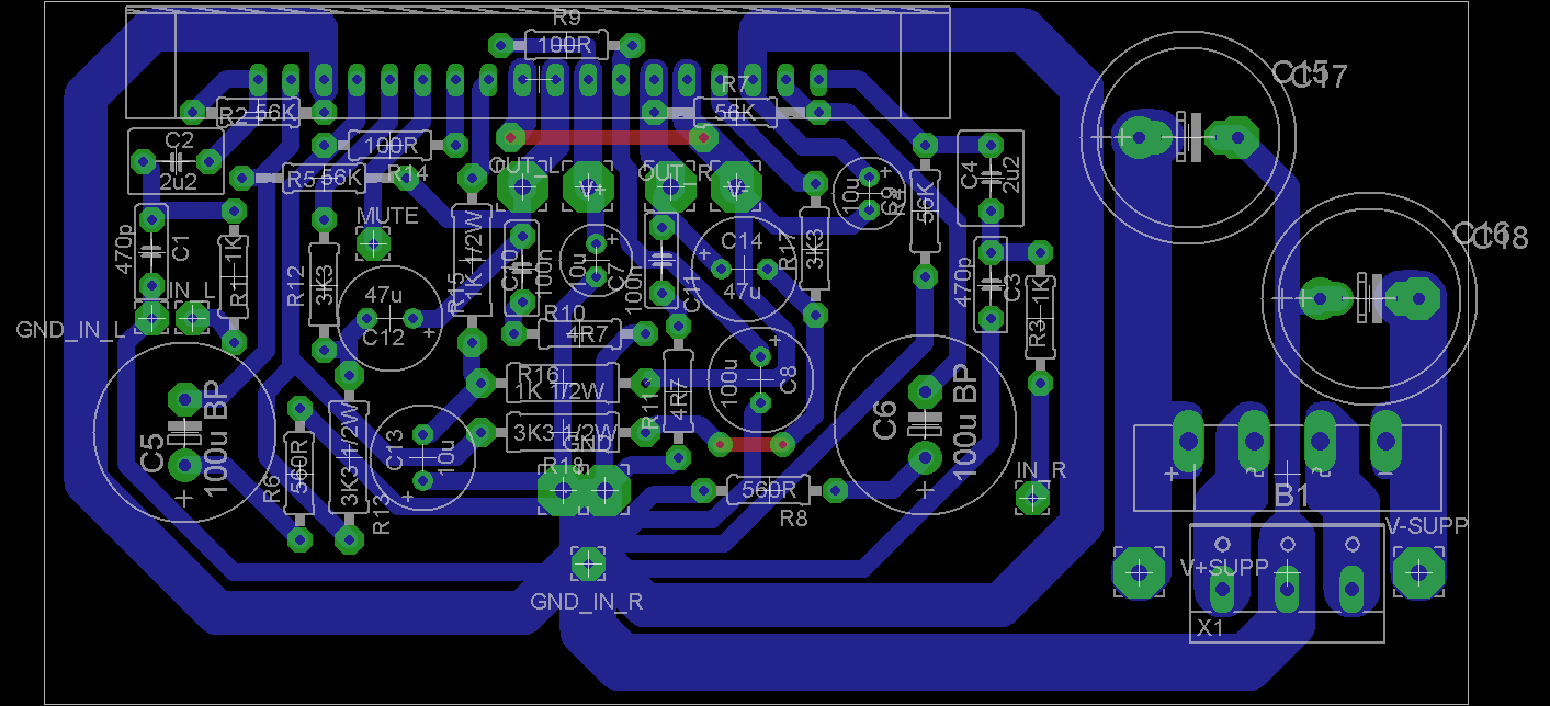
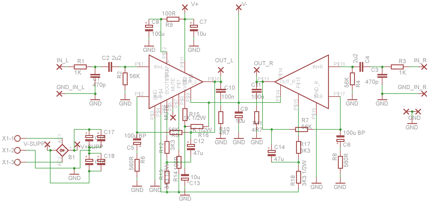
Eldeki malzemeleri vesairi toparlayıp meraktan yaptığım, sonra da satılık bölümüne çıkarıp vazgeçtiğim STK4182 amplifikatörümü kutuladım sonunda. Verisayfasındaki standart şemaya bağlı kalarak, pcb'yi kendim çizip basarak yapmıştım uygulamayı.
Kutu tamamen yabancıların scratch-built dediği ham malzemelerden, yanları mdfden üst kapağı elime geçen genişçe bir parça aluminyumdan, taban şasesi ise galvaniz sacdan yapıldı. Herşeyi el testeresi ile kestim. Zımpara takozu kullanarak elde zımparaladım. Üst kapak birbirine paralel düz hatlar halinde zımparalama ile şekillendirildi. Yan mdfleri rulo ile beyaz yağlı boya ile boyadım.
Arkadaki giriş jakları elimde aynı renkten iki tane kaldığından öyle kullanıldı. Zaten sağı solu belli işte... Açma kapama düğmesi piyasada bulunması mümkün olan, metalden mamul ve maliyeti bana göre makul olan tek malzeme. Daha adam gibi anahtarların fiyatları 15 USD seviyesinde olduğundan, ancak 200-300 USD maliyetli kasaya yaraşırlar. Volüm pot düğmesi herhalde 25 yıl civarı eski oto tipi telsizlerden birinden sökülüp temizlendi.
Sesi gerçekten hiç fena değil. Kullanım amacı da zaten odyofil dinlemeden ziyade film sesi dinleme olacak. Ama ortalama dinleyici için parti verme amacına da hizmet edebilecek kadar iyi çalıyor. Kardeşime ev hediyesi olarak göndereceğim bir süre daha dinledikten sonra.
Buyrun fotoğrafları. Dilerim gözünüz şenlenir biraz. Ardından yakın zamanda da LM1875'İmi aynı şekilde scratch-built kutusuyla beğeni ve görüşlerinize sunacağım.



