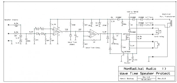
WT (Wave Time) Hoparlor koruma dedim buna.
Real Time da denebilirdi, ama 250mS gecikme de olsa gerçek zaman kavramına uyduramadım.
Takip eden arkadaşlar biliyor, bir süredir hoparlor koruma üzerinde çalışma
ve test edilen 2 koruma entegresinin sonuçları işlendi.
Hepsinin kurgu tabanında, hoparlorden gelen bir direnç
ve bu direnç üzerinden gelecek dc akımla şarj olacak bir kond. den
başlayan birbirine benzer şemalar.
Hoparlorde besleme voltajına doğru yaklaşıldıkça şarj akımı yükseldiği için hızlı,
ama daha düşük voltaj kaçaklarında daha uzun bekleme süresi kaçınılmaz oluyor.
Eğer bir de bir kaç yüz watt lık apl. ler söz konusu ise, 4-5V kaçaklarda saniyelerce
korumanın devreye girmesi beklenecek, ya da yetişip kapatacağız.
Süreyi kısalttığımız zaman da, bass larda rölenin bırakması söz konusu.
İşte buradan hareketle DC voltaj kaçağı ile şarj olacak bir kond. yerine,
alternansları takip eden bir devre kurgulayıp test ettim.
Şu an 2-3Hz civarındaki frekanslar ile, en üst frekanslara kadar 250mS gecikme ile
koruma sağlanıyor.
Burada temel prensip, alternanslardan birinin 250mS süre içinde sıfıra dönmesi
gerekiyor, eğer sıfıra dönmemişse bu DC kaçak olarak kabul edilip, devre korumaya geçiyor.
Şebeke kesilmelerinde ve kapatmalarda da 100mS içinde hoparlorler devre dışı bırakıldı.
DC ve müzikal testeleri yapıldı, artık
sıradışı bir hoparlor koruması oluyor diyaudiotr dostlarının.
Devrede kullanılan LM393 bir analog comparator dür,
tek beslemeli olarak aynı spect.lerde neg. ve pos. çalışma sağlamak
bu arkadaş için hiç zor değildir.
Scop görüntülerinde üstteki röle çıkışı,
alttaki, test amaçlı girişe uygulanan dc voltaj.
ilk scop görüntüsünde neg. dc uygulama,
2. de pos. dc uygulama.
Her ikisinde de, üstteki koruma görüntüsü ile
uygulanan dc voltaj zamanları arasındaki farkı göreceksiniz.
Scop görünümlerinde, çıkışa bağlı probe önce açılış bekleme zamanını,
sonra koruma an'larını gösteriyor.
Selamlar...





