Arkadaşlar,
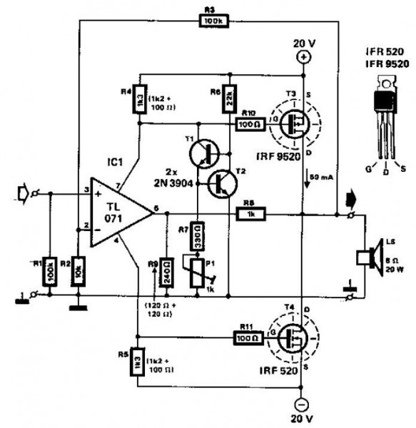
Ekteki amfi şemasında kullanılan opamp monolitik yapıda .Besleme ana besleme üzerinden alınmış ve çıkış transistörleri ( G ayagı )ile direnç üzerinden ilişkilendirilmiş.
Ben devrede kaliteli tek bir dual opamp kullanmak istiyorum. 8 ve 4 no lu bacaklardan dual opampı bağımsız olarak beslemek istiyorum. 1,3 K ve 100 Ohm seri dirençlerde bir değişiklik yapmam gerekiyormu ? Zira 2 ayrı monolitik opamda 2 + ve 2 = giriş oluştuğundan şemadaki besleme , Dual opamp için farklı bir yapıda.
Bu konuda öneri ve yardımınızı rica ederim.
Selamlar

