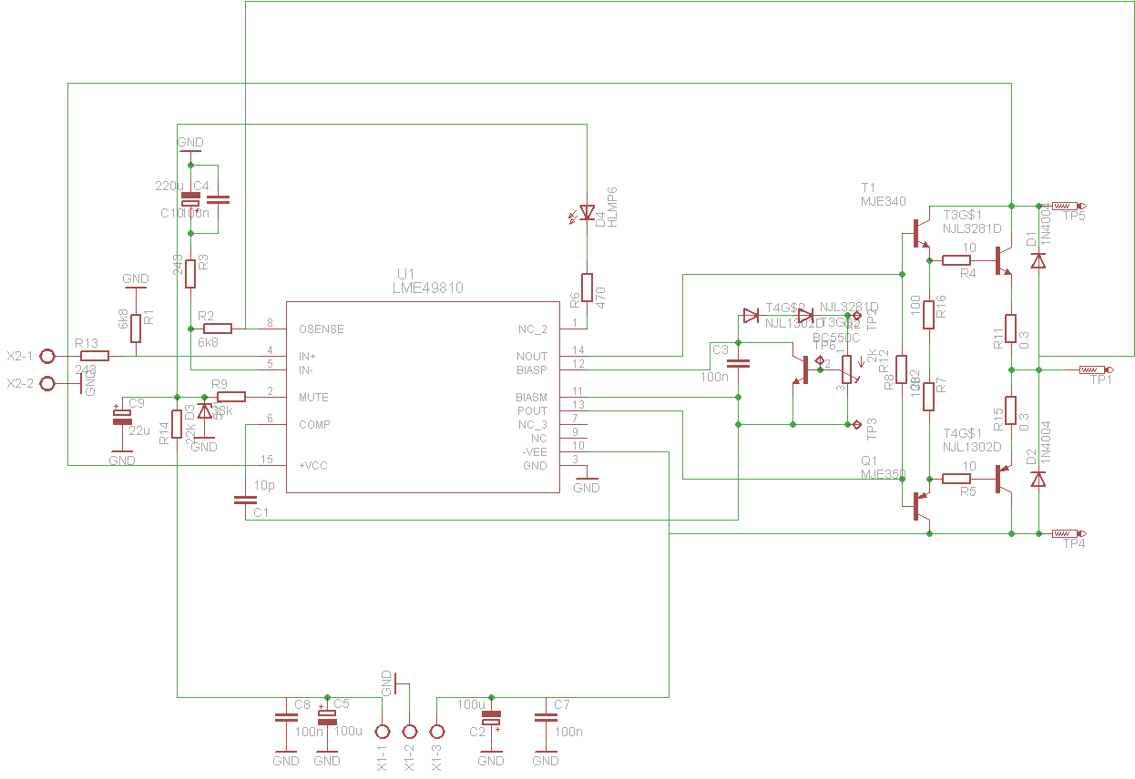
Yine bir deneme çalışması..kurgu termaltrak transistorlü çıkış katının ne kadar stabil olacağını denemek için kuruldu..gerçekten 20-50C arasında bias da (50ma) oldukca iyi bir kararlılık görüldü.çıkış offset 0mv ölçüldü.ses ; transistorlerin kalitesini ortaya koydu.yapımı kolay,stabil,dip gürültüsü sıfır güçlü ve temiz sese sahip bir devre..ayrıca kendi bünyesindeki clip indikatör ile girişi max ne kadar verebileceğinizi çok güzel takip edebiliyorsunuz.beslama gerilimi +-36-80v aralığı.tavsiye ederim..

