gönderen supernova » 21 Eyl 2008, 14:00
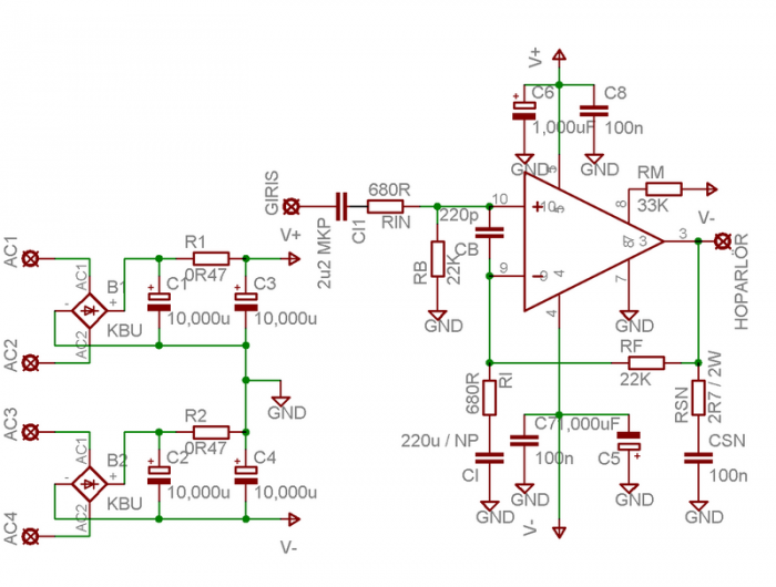
Evet şimdi temize çekersek dr.un verdiği devreyi kullanıcam ve malzemler :
Potansiyometre : ALPS RK27 Attenuator VolumeControl 100K Stereo/BALANCED--11$
Kondansatörler: 1-) 15 Arcotronics (MKP) Class X2 2.2uF 275VAC Capacitors—20$ (CI1)
2-) Nichicon 220UF 50V MUSE KZ Series for Audio HI-FI Caps--9$ (CI)
3-) Panasonic's Polyeste capacitors 0.1uf/63v ,25pcs---4$ (C7,CSN,C8)
4-) PANASONIC FM series radial capacitors 1,000uf / 50v---7$ (C6,C5)
5-) 220pF @ 630 Volt 5% Axial Polystyrene Capacitors:QTY=19---13$ (CB)
Entegreler: 1-) LM3886 TF 68W Audio Power Amp IC, HiFi Chip Amp (x2)---14$ maliyet: 78 $.dirençler ve diyotlar istabuldan alınacak..Birde 3 farklı devre var.2007 de yayınlanan makaledeki devre national semiconductorsun yayınladığı devreden farklı.açıklamaları okudum aslında.ama bu en son dr un verdiği devre de makaledeki devreden farklı.özellikle değerlerde büyük fark var.bunlar nasıl etkiliyo devreyi?mesela cb ve rb nin işlevi nedir burda?
- Eklentiler
-

"Başkalarının bilgisiyle bilgin olsak bile, kendi aklımız kadar akıllıyız."