En dandik amfi :)

Projeleriniz » Elinizde olan veya hazırladığınız projelerinizi ayrıntılı açıklama ve resimleriyle beraber gönderin; ana sayfamızda isminizle beraber yayınlayalım. Ayrıntılı bilgi Haberler ve Duyurular forumunda mevcuttur.

Ynt: En dandik amfi :)

Okunmamış iletigönderen mk_ » 22 Nis 2013, 11:51

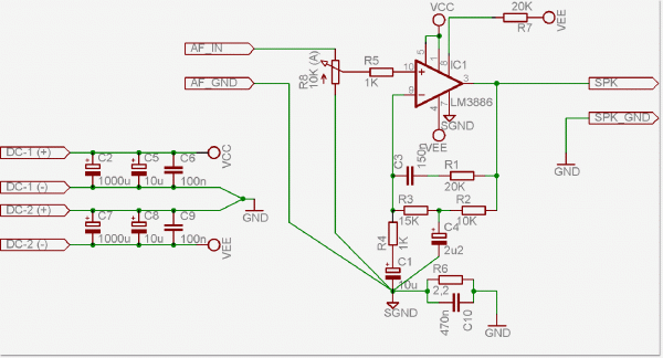
Sizce nasıl bir lm3886 denemesi :)
xc.pcb
(10.16 KiB) 356 defa indirildi

lm3886.JPG
mk_
DIY Audio Takipçisi
 
İleti: 84
Kayıt: 30 Ekm 2010, 12:43
İl: istanbul
Meslek: elektronik haberleşme


Ynt: En dandik amfi :)

Okunmamış iletigönderen mk_ » 22 Nis 2013, 21:37

mk_ yazdı:Sizce nasıl bir lm3886 denemesi :)
xc.pcb

lm3886.JPG


yapsam calısırmı ne düşünüyorsunuz
mk_
DIY Audio Takipçisi
 
İleti: 84
Kayıt: 30 Ekm 2010, 12:43
İl: istanbul
Meslek: elektronik haberleşme

Ynt: En dandik amfi :)

Okunmamış iletigönderen hamist » 22 Nis 2013, 21:45

mk_ yazdı:
mk_ yazdı:Sizce nasıl bir lm3886 denemesi :)
xc.pcb

lm3886.JPG


yapsam calısırmı ne düşünüyorsunuz


Şu an kullandığınız şema bazında incelememiş olmama rağmen,
gözden kaçan hatalı bir bağlantı yoksa neden çalışmasın.

Eğer girişi özellikle açık bırakıp, sonrasında pot. kullanacaksanız mesele yok.
Ben bu tip devrelerde giriş-gnd direncini kullanıp, girişi kond. üzerinden
yapmaya şartlıyım.
Zira giriş devresinden gelebilecek bir dc voltaj, hoparlore kadar bir çok yere
zarar verebilir.

Bu devreden bass beklentiniz yüksek ise, 22u kond.ü beğeni düzeyinize göre büyütmeniz
gerekebilir.
Ayrıca, PCB üzerindeki 470n + paralel bağlı 2.2 ohm pcb üzerinde gereksiz.
Bu bağlantıyı PCB ile kutulamada kullanacağınız metal aksam arasına bağlamalısınız.

Başarılar
Tüketimleri ile ünlü ülkelerin tarihlerini üreten ülkeler yazar.
hamist
DIY Audio Gurusu
 
İleti: 1401
Kayıt: 24 Mar 2011, 23:45
İl: istanbul
Meslek: endüstriel elektronik

Ynt: En dandik amfi :)

Okunmamış iletigönderen olc technics » 24 Nis 2013, 11:07

mk_ yazdı:Sizce nasıl bir lm3886 denemesi :)
xc.pcb

lm3886.JPG


Çizimi inceledim ve bir hata göremedim. Ama gördüğüm kadarıyla, Dr. Hardware (Özgür bey) in LM 3886 GC dan bir esinlenme var (Şaşe ayırıcı direnci ve kond. oradan alıntılanmış çünkü.). Bu devre cidden uygulanacaksa, girişine DC dekuplaj kond. ü, entegrenin ses girişiyle şaşe arası direnç (10K ohm-22k ohm) eklenmeli.

Bir kaç naçizane tavsiyem olacak: 1-Çiziminizin çevresini saran GND hattı Şaşe döngüsüne neden olabilir.2-Besleme hattındaki 100n poly. (MKT vs.) entegreye yakın olacak şekilde konumlandırılmalı.

İyi çalışmalar...
Kullanıcı avatarı
olc technics
DIY Audio Gurusu
 
İleti: 259
Kayıt: 31 Arl 2012, 16:23
İl: tekirdağ
Meslek: ha ha ha, please

Ynt: En dandik amfi :)

Okunmamış iletigönderen mk_ » 24 Nis 2013, 11:46

mehaba arkadaslar,

öncelikle yorumlarınız benim için cok degerli tesekkurler ciddi olarak yapacagım sema diytr'den faydalandım ilk proje sanırım girise nasıl bir kublaj kondansatoru takmalıyım entegreyi kanadadan getirtim 2 adet 1000uf nichicon fine gold serisinden diğerleri simdi aklıma gelmedi ama iyi malzemeler kullanacagım ve düzgün calısması icin ozen gosteriyorum sase baglantısını duzeltecegım 2r2 ve 470n sgnd to gnd baglantısı kalsınmı
mk_
DIY Audio Takipçisi
 
İleti: 84
Kayıt: 30 Ekm 2010, 12:43
İl: istanbul
Meslek: elektronik haberleşme

Ynt: En dandik amfi :)

Okunmamış iletigönderen cagdasbay » 24 Nis 2013, 12:20

Kalmamalı. Hatta çizim hakkında ilk önce söylenmesi gereken o. Loop oluşturmamalı. Ayrıca o hattın entegre arkasından dolaşma sebebi nedir? Çzimde bir yanlışlık olmalı. Ground hattı entegreye bağlı değil. Entegrenin hangi ucuna gelecek bilmiyorum ama, sanırım çizim yapılırken sinyal hattı gnd si ile besleme gnd si karıştırıldı.
cagdasbay
DIY Audio Fanatiği
 
İleti: 105
Kayıt: 29 Ağu 2010, 10:24
İl: muğla
Meslek: mak müh

Reklamlar

Ynt: En dandik amfi :)

Okunmamış iletigönderen mk_ » 24 Nis 2013, 14:07

temel olarak 2 devreyi karıstırdım 470n ile 2r2 yararlıdır diye koydum tam olarak ne yapayım bi acıklarsanız semayı tekrar duzenleyecegım
t.gif
t.gif (43.08 KiB) 653 defa görüntülendi

son hali boylemi olmalı
Eklentiler
23.JPG
lm3886-datasheet-1.gif
lm3886-datasheet-1.gif (5.87 KiB) 653 defa görüntülendi
mk_
DIY Audio Takipçisi
 
İleti: 84
Kayıt: 30 Ekm 2010, 12:43
İl: istanbul
Meslek: elektronik haberleşme

Ynt: En dandik amfi :)

Okunmamış iletigönderen olc technics » 24 Nis 2013, 14:37

mk_ yazdı:temel olarak 2 devreyi karıstırdım 470n ile 2r2 yararlıdır diye koydum tam olarak ne yapayım bi acıklarsanız semayı tekrar duzenleyecegım
t.gif

son hali boylemi olmalı


Paralel bağlı 470n ve 2r2, sinyal şaşisini besleme şaşisinden ayırmak için kullanılmış. Çıkarılılabilir ya da bırakılabilir. Ben kendi GC uygulamamda (LM2876TF) Dr. Hardware in LM 3886 için çizdiği kartı kullandığımdan (Kartı uyarladım. Üreticinin standart şemasına sonradan, giriş yükü direncini ve DC dekuplaj kond ü ekledim.), o an ki yetersiz bilgimden dolayı ekledim. Şu an bu haliyle kullanmaktayım. Asıl önemli olan devrenin sorunsuz çalışması için, giriş yükü direnci ve giriş kond ü şart. Yoksa bu haliyle epey sıkıntı yaratır bu ampl.
En son olc technics tarafından, 24 Nis 2013, 14:44 tarihinde değiştirildi, toplamda 1 değişiklik yapıldı.
Kullanıcı avatarı
olc technics
DIY Audio Gurusu
 
İleti: 259
Kayıt: 31 Arl 2012, 16:23
İl: tekirdağ
Meslek: ha ha ha, please

Ynt: En dandik amfi :)

Okunmamış iletigönderen mk_ » 24 Nis 2013, 14:43

bu sekilde yeniden revize ettim girişe paralel direnci nasıl ve hangi değerde ekliyeyi 10 k pot giris yuku direncini saglamayacakmı ekstra eklentiye gerek varmı
birde linkteki kondansatoru kuplaj için kullanmayı dusundum olurmu yada baska bir oneri varmı
http://www.ebay.com/itm/Mundorf-MCap400 ... 4854260e7a
Eklentiler
yeni.JPG
mk_
DIY Audio Takipçisi
 
İleti: 84
Kayıt: 30 Ekm 2010, 12:43
İl: istanbul
Meslek: elektronik haberleşme

Ynt: En dandik amfi :)

Okunmamış iletigönderen olc technics » 24 Nis 2013, 15:38

mk_ yazdı:bu sekilde yeniden revize ettim girişe paralel direnci nasıl ve hangi değerde ekliyeyi 10 k pot giris yuku direncini saglamayacakmı ekstra eklentiye gerek varmı
birde linkteki kondansatoru kuplaj için kullanmayı dusundum olurmu yada baska bir oneri varmı
http://www.ebay.com/itm/Mundorf-MCap400 ... 4854260e7a


Ziyadesiyle uygundur. Aslında 10uF MKP daha iyi olur. 22uF kondansatörde 100uF kutupsuz kullanılırsa, basların daha iyi hissedilmesi için daha iyi olur(Hamit hocam yazısında bahsetmişti.Belki okumuşsunuzdur.). Ses girişiyle şaşe arası da bir direnç mutlaka kullanılmalı.

Kolay gelsin...
Kullanıcı avatarı
olc technics
DIY Audio Gurusu
 
İleti: 259
Kayıt: 31 Arl 2012, 16:23
İl: tekirdağ
Meslek: ha ha ha, please

ÖncekiSonraki

Projeleriniz


 


  • Bu konular da ilginizi çekebilir:
    Cevaplar
    Gösterim
    Son ileti
  • 85W transisitörlü amfi+PCB
    gönderen e154 » 21 Mar 2008, 21:59
    0 Cevaplar
    2273 Gösterim
    Son ileti gönderen e154 Son iletiyi göster
    21 Mar 2008, 21:59
  • 300 watt transistörlü amfi
    1, 2Eklenti(ler) gönderen basscanabi » 29 Arl 2008, 04:42
    17 Cevaplar
    4481 Gösterim
    Son ileti gönderen basscanabi Son iletiyi göster
    10 Oca 2009, 04:21
  • Hifi 2.1 amfi projesi
    1 ... 4, 5, 6Eklenti(ler) gönderen gevv » 03 Eyl 2011, 00:27
    52 Cevaplar
    10133 Gösterim
    Son ileti gönderen YunusGür Son iletiyi göster
    07 Haz 2013, 22:10
  • Naim (NAP140) Amfi
    1, 2gönderen hacı » 22 Oca 2012, 17:38
    13 Cevaplar
    3710 Gösterim
    Son ileti gönderen siraelyn Son iletiyi göster
    06 Haz 2012, 12:31
  • Amfi Testi Yapacak ?
    Eklenti(ler) gönderen GamTeli » 20 Oca 2016, 22:50
    7 Cevaplar
    1542 Gösterim
    Son ileti gönderen nadyokomanachi Son iletiyi göster
    25 Haz 2016, 19:24

Kimler çevrimiçi

Bu forumu görüntüleyenler: Google [Bot] ve 0 misafir