Arkadaşlar merhaba,
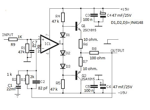
Kendi imkanlarımca revize ederek yaptığım Class A olduğunu düşündüğüm preamfimde tuhaf bir sorunla karşılaştım.
Göreceli olarak bugüne kadar en iyi sesi aldığım kalitede performans sergileyen Preamp ı , lambalı bir buffer katı sonrası kullanıyorum.
Buraya kadar herşey iyi . 3-4 saat dinledikten sonra , bazı frekanslarda gidip gelmeler ve akabinden her iki kanalda distorsyon başlıyor.
Komponentlerde herhangi bir ısınma veya anormallik gözlemlemedim. Daha önce hiç rastlamadığım bir sorun.
Hem tekil hem dual opam OPA 134 VE OPA 2134 kullanarak farklı devrelerle denedim. her ikisindede aynı durum var .
Tecrübelerini esirgemeden foruma çok ciddi katmadeğerler sağlayan Hamit Bey ve sizlerin bu sorunun çözümü için görüş ve önerilerini rica ederim.
İyi Akşamlar.




