Devre revize edildiği için yeni bilgiler eklenme nedeni ile burada yazılmış olanlar kaldırıldı.
Selamlar








hamist yazdı:Ben yıllar önce bir kalorifer peteği deldiğimden beri fe3cl yerine kezzap ve perhidrol kullanmayı seçtim.
Sonuçtan memnun olmanıza sevindim.
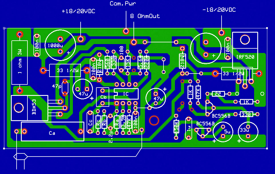
Besleme kaynaklı bazı hallerde wcf devredeki 5u yerine 10-22u gerekebiliyor.
Bunu, tüm seslerde distortion yarattığı durumlarda gerekli bir değişiklik dipnotu
olarak ekleyeyim.
Keyifle dinleyin.
Selamlar
Not:bipolar cap. son düzenleme ile ihtiyaç fazlası olarak kaldırıldı,
ancak bassları yumuşatmak isteyen arkadaşlar kullanabilirler.
caglarm yazdı:hamist yazdı:Ben yıllar önce bir kalorifer peteği deldiğimden beri fe3cl yerine kezzap ve perhidrol kullanmayı seçtim.
Sonuçtan memnun olmanıza sevindim.
Besleme kaynaklı bazı hallerde wcf devredeki 5u yerine 10-22u gerekebiliyor.
Bunu, tüm seslerde distortion yarattığı durumlarda gerekli bir değişiklik dipnotu
olarak ekleyeyim.
Keyifle dinleyin.
Selamlar
Not:bipolar cap. son düzenleme ile ihtiyaç fazlası olarak kaldırıldı,
ancak bassları yumuşatmak isteyen arkadaşlar kullanabilirler.
kezzap ve perhidrol çok zehirli gaz çıkardığından pek sevmiyorum.hele ki kapalı alanda mümkün değil.
besleme konusuna gelinde ; mevcut durumda çalışmalarım 80-100va lık geçici bir trafo ile devam ettiğinden zaten çok bir beklentim yok..iyi bir trafo ile güç almaya başladığımda ihtiyaç halinde 5u yu büyütürüm..geribeslemedeki np kapasiteyi hiç sevemedim zaten.dc ofseti iyi olan devrelerimde hemen söküyorum.Tekrar elinize sağlık.
Selamlar..
Bu forumu görüntüleyenler: Google [Bot] ve 0 misafir