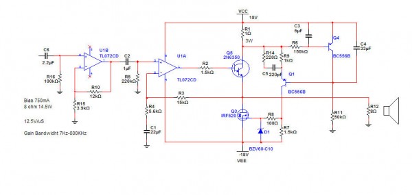
biri sanal ortamlarda çokça görmüş olabileceğiniz bir devre
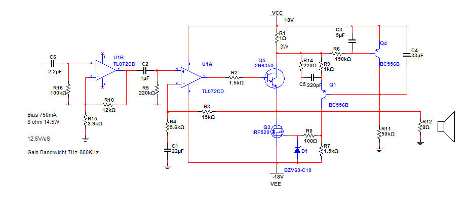
diğeri benim basit ve kaliteli ihtiyaçlara göre düzenlemem.
Siz gözünüzün alıştığı devreyi yapın,
ama ben naçizane önermiyorum.
İsteyen deneyip karşılaştırsın.
Neden böyle bir düzenleme yaptım?
Aramızdan bir arkadaşımız basit ve kaliteli bir devre isteyince
bu devreyi kurgulayıp gönderdim.
Ve o da deneyip çalıştırdı.
Bu arada bir çoğunuzun iyi bildiği bir devreyi de arkadaşı için yaparak
karşılaştırma imkanı buldu.
Bu devrenin detay zenginliği ve sesine hayran kalmış.
Ama devreyi kutulamadan mosfet karnı ağrıdığı için
-bunun darlington unu da mosfet yapabilir miyiz?
dediği için ben denenmiş bu sonuçları paylaşmak istedim.
Diğer devre sonuçlara göre aramıza katılacaktır umarım.
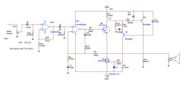
Neden opamp ve dual opamp?
Çünkü böyle bir yerde kullanım için çok kolay.
Dual olması ise, daha önce anlattığım gibi,
tek bir devreden max. kazanç alındığında
kaybedilecek olan detaylar kaygısı.
Darlington olarak 8-10A bir darl. transistor kullanılabilir,
bu transistorun base indeki direnç ile detay zenginliğini ayarlayabilirsiniz.
Zira çok büyük ya da çok küçük olduğunda detayları kaybedersiniz.
Başlık
Kolay Basit Ve Ucuz... olabilirdi
ama sitenin tıklanma ihtiyacı göz önüne alınmalı dimi.
Selamlar


![8-10-Watts-Class-A-MOSFET-Power-Amplifier[1].gif 8-10-Watts-Class-A-MOSFET-Power-Amplifier[1].gif](../dosyalar/resim/8-10-Watts-Class-A-MOSFET-Power-Amplifier%255B1%255D.gif)
