35W (37W) Low Dissp. ''WCF SE Hi-Fi'' (inanmayan denesin görsün
37W sınır bölgesi olduğu ve SE beklentisinde sınırlar olmaması gerekliliği ile
35W demek daha doğru olacaktır.
Kaldı ki bir direnç değişikliği ile 40W ı görmek imkansız değil.
Ama amaç ses kalitesi ve detay zenginliği ise, ki SE bunun için aranır,
o zaman 35W güç bile çok fazladır.
Tabii iyi bir hoparlor de en az SE kadar önemlidir.
Bu nedenle çalışmaları sevgili Ersoy'un SE şase ve kasası üzerinde yaparken,
bu arkadaşın hi-end ve hi-fi birikimli kulağının yeteneğine de müracaat etmek vardı.
Kendi görüşlerini objektif olacağından kuşkum olmaksızın, işlerinden fırsat bulup buraya
girdiğinde yazacaktır.
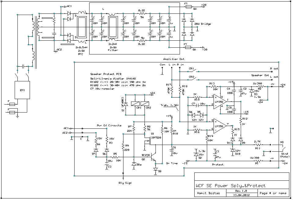
-/+24VDC olarak düzenlenmiş devreye 24VAC trafosu nedeni ile -/+30V vermek kaçınılmaz olunca,
bazı düzenlemeler yapmak gerekti.
Sonuçta ulaşılan detay zenginliği ve ses kalitesi açısından Ersoy'un da ifade ettiği
gibi ''çok iyi'' oldu.
37W WCF SE frq. spect:
R fB 10 ohm
C fB 2200u
-/+30V
8 ohm load
input 900mV peak 650mV rms (10 ohm fB direnci 11 ohm ile 0.707V rms (1V peak)
38W THD 0.1%
20Hz 16.5V rms 34.03W -0.37dB
100Hz 17.0V rms 36.10W -0.11dB
1KHz 17.2V rms 36.98W 0 dB
15KHz 17.0V rms 36.10W -0.11dB
20KHz 16.0V rms 32.00W -0.63dB
WCF: Daha önce anlattığım gibi lambalı üzerinde geliştirilip,
yarı iletken devrelere de uygulanmış SE için daha verimli,
dolayısı ile daha az güç kaybı ve ısı demek oluyor.
Bu nedenle daha önce yetmeyen soğutucular yetmeye başlarken,
bir de hexfet yerine audio için üretilmiş lateral mosfet kullanımına
olanak vererek, düşük iç kapasiteleri düşük sürücü empedansı ile
birleşerek daha yüksek üst sınır frekanslarına imkan tanıyor.
Bu nedenle SE uygulamalarda benim favori devrem oldu.
Pwr.sply. da diod çıkışlarında kullandığım self,
yüksek kapasiteler nedeni ile oluşan çok yüksek peak akımları
terbiye etmek amaçlı olarak devredeki yerini aldı.
2. self ripple için direnç yerine kullanılarak,
daha iyi bir filtrasyon sağlandı.
Bu nedenle devrede besleme kaynaklı ölçülebilir bir ripple oluşmadı.
Devre girişinde potansiyometre kullanılmamış olması nedeni ile,
kaynak bağlandığında ortaya çıkan 35mV rms (0.018%) hum,
duyarlı olan hoparlorlerde az da olsa duyuldu.
Ancak burada kasanın daha önce tasarlanmış olması nedeni ile,
bu devrede kablolama ve montaj için bizi bir hayli zorlamış olması da
önemli etkenlerden biri.
C9a Pcb de yok, R13 e paralel olarak eklenecek.
R11 270 ohm min 2W ve mutlaka karbon ya da metal film.
R12 10 ohm 1W karbon ya da metal film
C11-C12 2200u 6.3V kondansatorler olabildiğince küçük boyutlarda olmalı ki,
pcb deki yerine uysun.
Keyifle dinleyin
Selamlar




