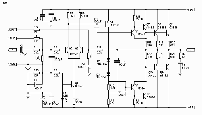
Ünlü DIY Audiocu Rod Eliott'un tasarımı olan ve sound.westhost.com sitesinde 68nolu proje olarak yayımlanmış olan,
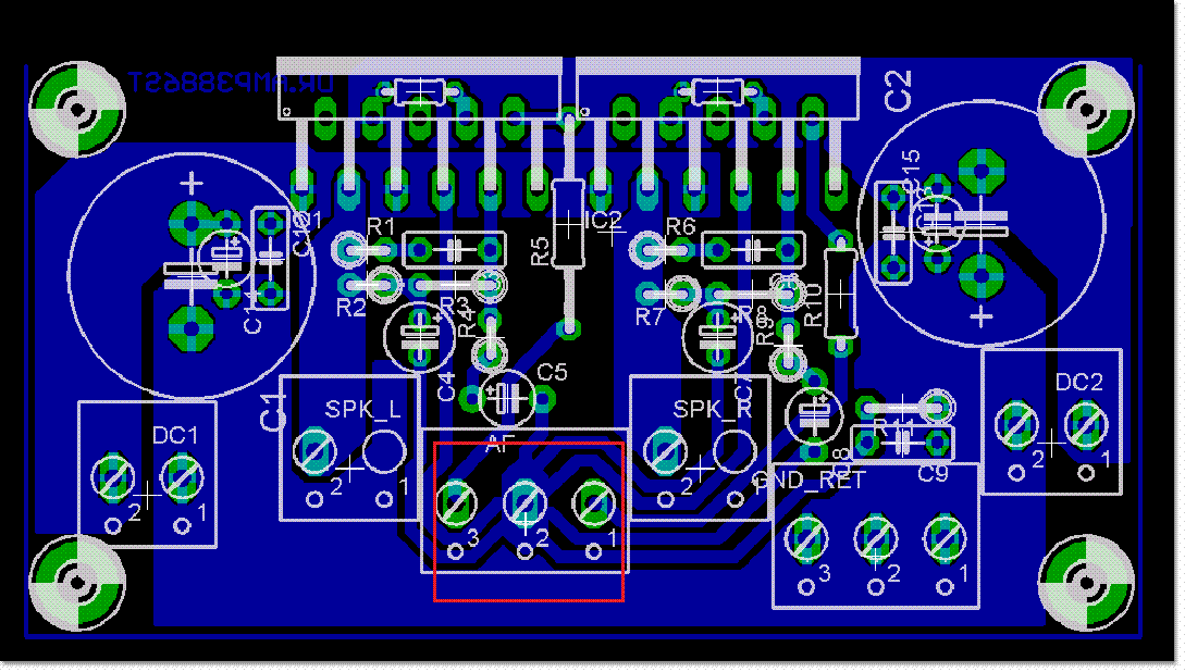
benim de proteusta PCB sini çizdiğim 300 watt amfi devre ile ilgili her türlü yorumunuzu bekliyorum iyi çalışmalar.
Saygılar

drhardware yazdı:Sevgili Bascan,
Öncelikle çok önemli bir konuyu hatırlatmak isterim;
Yayımladığın devre ünlü DIY üstadı Rod Eliott'un tasarımıdır ve en azından yayımlarken kaynak belirtmen gerekirdi. Bu hatayı telafi etmek için senin adına iletini düzenledim.
PCB çizimine gelecek olursak,
Üzgünüm ki bir kaç ciddi hata var;
GND hattı tam bir "O" ring çizmiş. Bu konu daha önce bu forumda en az 10 kez gündeme geldi ve sonuçları anlatıldı, irdelendi. Ama senin için kolaylık olsun diye tekrar ediyorum;
GND hatları tercihen PCB nin orta yerinde yıldız oluşturacak şekilde tek bir noktada toplanmalıdır. Her bir direncin, kondansatörün veya aktif elemanın bacağından çıkan GND direkt olarak ve en kısa yoldan bu yıldız şasi noktasında toplanmalıdır. Bu noktadan ise direkt olarak besleme devresine şasi bağlantısı yapılmalıdır. Mümkün olduğu kadar GND ler başka noktalarda birleştirilmemelidir.
Çıkış transistörleri (Q9, Q10, Q11, Q12) ile çıkış sürücüleri (Q5, Q6, Q7, Q8) ve Vbe multiplier transistörü (Q4) aynı soğutucu üstünde yer almalıdır. Aksi takdirde bias stabilitesi sağlanamaz.
LTP bias transistörü (Q1) termal olarak D1 ile bağlantılı olmalıdır. Yani Q1 ile T1 birbirine yapışık olarak monte edilmeli ve aralarına silikon gresi sürülmelidir.
Son olarak besleme ve GND hatların bu güç seviyesi için çok ince kalmış, en az bunların 4 katı olmaları gerekir.
Şimdilik söylenebilecekler bunlar. Uygulama ve malzeme alımı safhasında başka tavsiyelerim olacaktır.
Kolay gelsin.
drhardware yazdı:Sevgili Emin'in de izah ettiği üzere, merkezi bir yerde bir nokta belirleyeceksin ve bütün GND ye gitmesi gereken hatları buraya en kısa yoldan toplayacaksın. Buradan da direkt olarak besleme şasisine kalın bir hat çekeceksin.
Çıkış ve sürücülerini aynı soğutucuya bağlama işi zorunluluktur. Yani "çalışacağım" olmaz! Aynı soğutucuya bağlamazsan kısa süre içinde seste ciddi bir distorsiyon meydana gelir ve uzun süre yüksek güçte çalışırsan çıkış transistörlerin yanar. Eğer ciddi ciddi bu amplifikatörü yapmaya niyetliysen bildir ki başka tavsiyelerimizi de söyleyelim..
artık insanlar çıkar uğruna ölmesin
Bu forumu görüntüleyenler: Google [Bot] ve 0 misafir