Uzun zamandır proje üretememenin verdiği dayanılmaz DIY baskısı altında, yeni fikirlerimi ve projelerimi sizlerle paylaşmak istiyorum..
DIY Audio öyle bir fenomen ki, insanın aklı, fikri, rüyası, hülyası amplifikatörlerle, hoparlörlerle meşgul oluyor sabah akşam. Bu meşguliyet çerçevesinde, eninde sonunda birşeyler yapmamak olası değil.
İşte projelendirmesi bitip uygulama aşamasına gelen üç fikrim;
1- Mikro GC projesi:
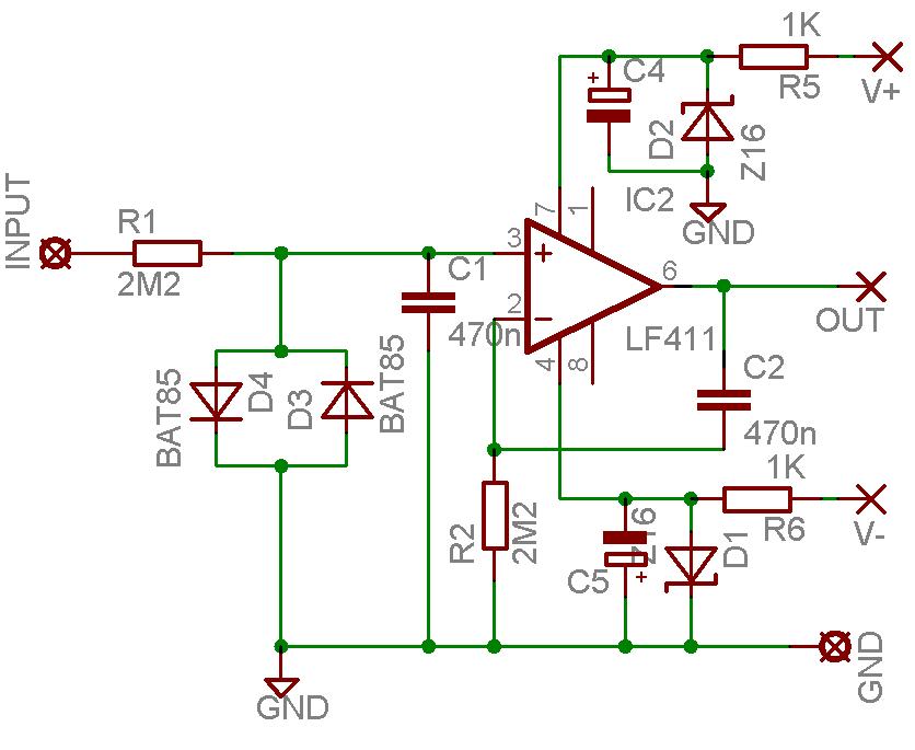
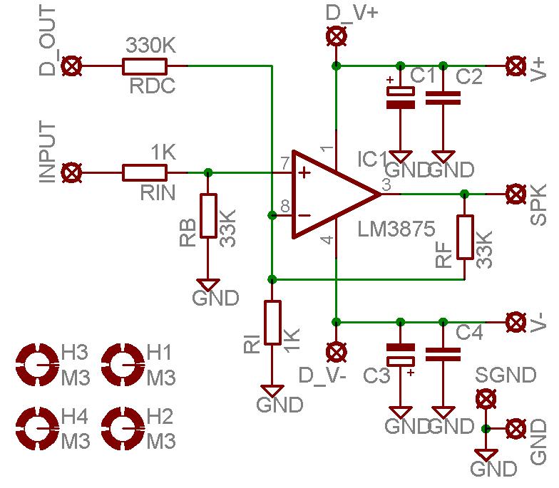
Mikro GC dedim çünkü hakikaten mikro düzeyde bir fikir. Her zamanki hastalığım olan LM serisi overturelerle tasarlanmış basit ama tesirli bir amplifikatör. Toplam kapladığı alan besleme dahil 4.2 x 4.7 cm! Üstelik bu alana DC servo da dahil. Sesini daha fazla beğendiğim LM3875 entegresini kullandığım, tamamen DC kuplajlı ve National mühendislerinin tavsiye ettiği DC servo ile desteklenmiş ortalama güç taleplerine cevap verebilecek, öncesinde preamp veya buffer kullanmayacağım bir minik oyuncak bu.
Toplam üç karttan oluşacak sistemde, ana kart amplifikatör, üzerine eklenmiş wafer tarzı ve yer kaplamayacak DC servo devresi ve sadece 8 hızlı diyottan oluşan mini minnacık bir rectifier kartı bulunacak.
Baskı devreler sipariş edildi ve sanırım bu hafta sonu hazır olacaklar. Eğer çok ciddi bir yoğunluğum olmazsa ilk dinleme testlerimi haftaya yapmış olacağım..
Tatmin olursam projeyi sizlerle paylaşırım, aksi durumda bu proje de diğer pek çok atası gibi kömürlüğümün karanlık dehlizlerinde kaybolup gidecek..
Bu projedeki tek amacım, saf, katışıksız, KÜÇÜK bir gainclone yapmak ve ileride anlatacağım DIY hoparlör projemle birlikte minmal bir odyofil sistem oluşturmak..
2- Orta güçte hibrit HIFI amplifikatör projesi:
Geçen seneki lateral MOSFET+LM4702 projemde aldığım tatmin duygusunu bir ileri aşamaya götürmek için benzer bir yapıda tasarladığım ama çıkışlarında üst sınıf darlington kullandığım bir proje.. Tüm tasarımları ve simülasyonları tamamlanmış durumda. Oldukça ileri teknik özelliklere sahip bir amplifikatör olacağını öngörüyorum. National Semiconductors'un 2007 de deklare ettiği LME49811 yüksek voltajlı HIFI opamp, devrenin kalbini oluşturuyor. Çıkışlarda Sanken'in orta güçteki amplifikatörler için tasarladığı SAP serisi yüksek Hfe li darlingtonlarını kullanarak, komple bir çözüm olabilmesi açısından DC servo, aşırı akım koruması ve çıkış DC korumasını da içinde bulunduran bir hoparlör koruma devresi ekledim sisteme. Ayrıca amplifikatör girişinde kullanacağım tek kademe pürist OPA627 preamp/buffer ile sistem tamamlanmış olacak.
8 ohm rezistif yüke 80W ve 4 ohm için 120W olarak planladığım entegre amplifikatörün beklediğim verileri şöyle;
BW : 80Khz
THD : %0.001 @ 80W/8ohm
IMD : %0.0001 @ 80W/8ohm
Slew Rate : 17V/µs
SNR > 100dB @ 1W
Tabii gerçek veriler, uygulamadan sonra belirlenecek. Ancak deneyimlerime göre, National mühendislerinin verileri "en kötü" koşullar dikkate alınarak deklare ediliyor ve sonuç uygulama iyi yapılırsa bu veriler daha iyi çıkıyor.
3- Full Range DIY hoparlör uygulaması..
Buna proje diyemedim farkındaysanız çünkü kişisel olarak masa üstü çalışması dışında bir katkım olmayacak bu projeye. Namlı odyofillerden Ahmet Hüdayioğlu kardeşimle birlikte yürüttüğümüz uygulama neredeyse final safhasına geldi. Full rangenin sonik avantajlarını elimizden geldiğince minimal maliyetle elde etmeye çabaladığımız bu uygulamada estetik kaygılar ön planda. Ve marangoz "işbirlikçimizle" birlikte salonların baş köşesine koyulabilir bir şeyler peşindeyiz..

Henüz şu aşamada olan hoparlörümüzün prototipi, fiziksel ölçümleri tamamlandıktan sonra dört adet üretilerek uygun biçimde boyanacak ve kullanıma hazır hale gelecek.
Sonuçtan memnun kalacağımızı tahmin ediyorum. Yapı itibarıyla bass reflex yerine horn loaded kullanmamızdaki amaç faz cevap eğrisini linearize ederek sesi daha doygun kılmak..
Şimdilik düşlerim, düşüncelerim bunlar..
Kolay gelsin.
