gönderen hoparlör » 29 Eyl 2010, 20:25
Epoksileri önce testere ile kestim, beğenmedim. Sonra dekupaj testeresinde kesmek için bir tezgah yaptım, Oldu ama gene beğenmedim. Sonra gittim bir gün tezgahlı kıl testere aldım, dekupaj testeresi. Onunla da düz kesmek ayrı bir bela. Daha sonra matkap ucuna daire testere taktım, kestim. Baktım gene sakat bir iş. En son tezgahlı açılı el testeresi edindim. İyi bir şey, daha kolay kesiliyor, ama biraz zaman alıyor. Sorun çıkarsa Emin'in metodu en iyisi, düz zemine zımpara kağıdı koyup kenarları törpülemek.
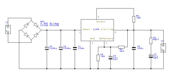
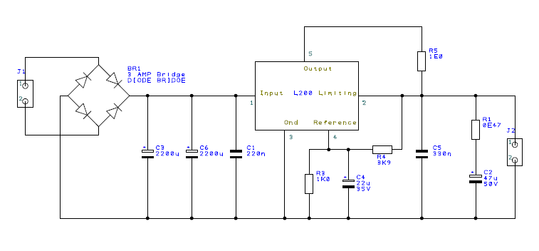
Araya ne alaka diyeceksiniz ama devreyi yapamayınca L200 çiziverdim. Malum kütüphanemizi hazırlıyoruz, bari araya bir de pentawatt kılıflı bir kolay çizimli devre sıkıştırayım dedim.
15V ayarlı çıkış verecek devremiz, negatif yok.
- Eklentiler
-

-
