Basit ama herkese gerekli bir proje, simetrik preamp beslemesi.
İki farklı PCB var fakat aslen aynılar, biri SMD, öteki normal through hole malzemelerle yapıldı. Ben SMD tercih ettiğim için iki versiyon var.
İki kartın da boyutu birbiriyle aynıdır, özellikle aynı tutulmuştur.
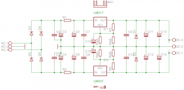
Girişe standart ortadan ayrık bir 12V trafoyu bağlayabilirsiniz.
Malzeme listesi:
C3-C6: 4700uF 35V - (elimdeki kondansatörlerden PCB'ye sığan en büyük değer budur - yer sıkıntısı yoksa daha büyük takmak daha iyidir)
C11-C14: 2200uF 16V - (yine yukarıda yazanlar geçerli)
C15-C16: 10uF 35V
R1-R2: 10ohm 5W ya da trafonuz anca yetiyorsa tel köprü.
R3, R5: 240ohm
Tüm diyotlar 1N1007
Tüm kutupsuz kondansatörler polyester 100nF
---
R4 ve R6'nın A'lı ve B'li versiyonları var, onların öyle olmasının sebebi nedir?
Esneklik. Şemada görebileceğiniz gibi R4A ve R4B (aynı şekilde R6A ve R6B) kendi aralarında paraleldir. LM317'nin ADJ ayağına bağlı bu dirençler R3 ve R5 ile beraber bir gerilim bölücü oluşturarak regülatörün çıkışını ayarlamaktadır. Bazen LM317 hesaplamasında çıkan sonuç standart direnç değerlerinin dışında çıkabiliyor. Bu durumda iki adet standart direnci paralelleyip, hesapta çıkan sonuca en yakın direnci elde etmemiz mümkündür. Bunu yapabilmemiz için iki adet direnç yuvası bulunmakta. Sadece birini de kullanmanız gayet mümkün.
---
---
R4 ve R6 değerleri nedir?
12V'lık trafolarda bir tek 2.2k kullanılabilir. Trafonuz 13-15V arasıysa ikişer adet 4.7k (A ve B'lere) bağlamanız daha uygundur.
---
---
Ben preamp beslemeyeceğim, başka birşeye lazım. Çıkış değerlerini nasıl ayarlayabilirim?
R4 ve R6 ile. LM317'nin basitleştirilmiş hesap formülü şöyledir:
Pozitif kanal için Çıkış gerilimi = 1.25(1+R4/R3)
Negatif kanal için Çıkış gerilimi = 1.25(1+R6/R5)
Giriş gerilimine, giriş/çıkış arasındaki gerilim farkına (lineer regülatörlerde güç ısı olarak dışarı atılır - giriş çıkış arası geriliminiz yüksekse kayıp enerji regülatörleri sobaya çevirecektir) ve çıkıştaki kondansatörlerin gerilim değerine dikkat ederek istediğiniz gibi oynayabilirsiniz.
---
Through hole versiyonu yapacaksanız, yer sıkışıklığından ötürü 6(ya da 4) direnci (R3-R6) kartın altından monte etmeniz gerekiyor. Kartın altına kondansatör sokmadım ki şişkinlik yapmasın. Eğer ki LM317&337'ler için soğutucu kullanmayacaksanız kartın üst kısmına da koyabilirsiniz.
Bu projenin PCB'lerini ürettirip isteyene PCB, isteyene PCB + malzemeler şeklinde kit, isteyene ise çalışan ürün şeklinde vermeyi düşünüyorum. Bu konuda tartışalım.
Saygılar.




