Komple (Integrated) Amplifikatör (2X60W)

Projelerimiz » DIY Audio Türkiye ekibi tarafından geliştirilen projeler.

Ynt: Komple (Integrated) Amplifikatör (2X60W)

Okunmamış iletigönderen ennteresan » 30 Ağu 2011, 07:58

national dan sample olarak lm4780 geldi bu projeyi uygulamak istiyorum. Metal film dirençlerin 0,4 w olması dışında başka bir değişiklik yapıldı mı yoksa bu haliyle sorun yok mu?
Diğer malzemeleri hepsini toplayıp gönderebilme imkanı olan var mı? düzcede pek malzeme bulunmuyor :(
elimde fazladan lm4780 var. Malzemeleri eksiksiz gönderebilen olursa hediye etmeyi düşünüyorum.
ennteresan
Yeni Üye
 
İleti: 21
Kayıt: 03 Eyl 2010, 15:13
İl: düzce
Meslek: Öğrenci


Ynt: Komple (Integrated) Amplifikatör (2X60W)

Okunmamış iletigönderen scarab » 30 Ağu 2011, 13:35

Bluemavi.com 'dan metalfilm direnc ve diger malzemelri temin edebilirsiniz.
fatih karali
scarab
DIY Audio Gurusu
 
İleti: 270
Kayıt: 18 Tem 2009, 12:01
İl: ist
Meslek: eski marangoz :)

Ynt: Komple (Integrated) Amplifikatör (2X60W)

Okunmamış iletigönderen ennteresan » 11 Eyl 2011, 15:06

scarab yazdı:Bluemavi.com 'dan metalfilm direnc ve diger malzemelri temin edebilirsiniz.

orada 0,25 w metal film direnç bulunuyor. 0,4 w yerine onları kullanabilir miyim? diğer malzemelerin çoğunu temin ettim.
ennteresan
Yeni Üye
 
İleti: 21
Kayıt: 03 Eyl 2010, 15:13
İl: düzce
Meslek: Öğrenci

Ynt: Komple (Integrated) Amplifikatör (2X60W)

Okunmamış iletigönderen e_cag » 11 Eyl 2011, 23:34

0.4W'ların ddaha gürültüsüz olması beklense de onları temin etmenin tek yolu Farnell'den geçiyor. 0.25W'lar gayet düzgün iş görecektir.
Yaptım yaptım kutulayamadım.
Kullanıcı avatarı
e_cag
DIY Audio Gurusu
 
İleti: 1416
Kayıt: 10 Oca 2008, 02:06
Konum: Istanbul
İl: İstanbul
Meslek: Kimyager

Ynt: Komple (Integrated) Amplifikatör (2X60W)

Okunmamış iletigönderen scarab » 12 Eyl 2011, 13:58

ben lm3875'de kullandım hiç bir sorun olmadı
fatih karali
scarab
DIY Audio Gurusu
 
İleti: 270
Kayıt: 18 Tem 2009, 12:01
İl: ist
Meslek: eski marangoz :)

Ynt: Komple (Integrated) Amplifikatör (2X60W)

Okunmamış iletigönderen ennteresan » 13 Eyl 2011, 16:49

CIN kodlu kondansatörler için aldığım 4,7 uf 63v polyester kondansatörler baya küçük çıktı. Buradaki elektronikçilerde baktığımda yüksek voltajlarda ancak öyle büyüklüklerde bulunuyor. 63v olması şart mı?
tunik lk 104 yerine başka ne kullanılabilir? internetten sipariş verebileceğim birşeyler var mı?
ennteresan
Yeni Üye
 
İleti: 21
Kayıt: 03 Eyl 2010, 15:13
İl: düzce
Meslek: Öğrenci

Reklamlar

Ynt: Komple (Integrated) Amplifikatör (2X60W)

Okunmamış iletigönderen e_cag » 13 Eyl 2011, 22:37

Tunik yerine ancak raf karıştırmakla birşeyler bulabilirsiniz, karşılıklı kod eşleşmesi tablosu gibi bir kaynak yok bildiğim kadarıyla. Giriş kond. için bacakları tutan ne olsa kullanabilirsiniz. Tipi konusunda makalede açıklama olacaktı.
Yaptım yaptım kutulayamadım.
Kullanıcı avatarı
e_cag
DIY Audio Gurusu
 
İleti: 1416
Kayıt: 10 Oca 2008, 02:06
Konum: Istanbul
İl: İstanbul
Meslek: Kimyager

Ynt: Komple (Integrated) Amplifikatör (2X60W)

Okunmamış iletigönderen ennteresan » 14 Eyl 2011, 10:21

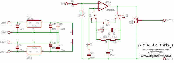
yardımlarınız için teşekkürler. Son bir soru daha sorayım. Tunik açık ve kapalı konumdayken hangi bacakları birbirine bağlıyor? Devre şemasında baktım anlayamadım.
ennteresan
Yeni Üye
 
İleti: 21
Kayıt: 03 Eyl 2010, 15:13
İl: düzce
Meslek: Öğrenci

Ynt: Komple (Integrated) Amplifikatör (2X60W)

Okunmamış iletigönderen e_cag » 14 Eyl 2011, 16:55

Feedback hattında yer alıyor anahtar:
sema.gif

Normal feedback hattı ile kompanze olan arasında seçim yapılmasını sağlıyor.
Yaptım yaptım kutulayamadım.
Kullanıcı avatarı
e_cag
DIY Audio Gurusu
 
İleti: 1416
Kayıt: 10 Oca 2008, 02:06
Konum: Istanbul
İl: İstanbul
Meslek: Kimyager

Ynt: Komple (Integrated) Amplifikatör (2X60W)

Okunmamış iletigönderen Dark » 30 Mar 2013, 17:17

Arkadaşlar merhaba, araç içi 2 adet 2 yollu component beslemek için ampli yapmak istiyorum LM3886 nın kalitesini duyunca ona yönelmek istedim. mid ve tweeter ları ayrı beslemek istiyorum o halde 2 adet 3886 kullanmam gerekecek. besleme içinde smps ne derece verimli olur merak ediyorum ve her konuda fikirlerinizi almak istiyorum.
Dark
Yeni Üye
 
İleti: 5
Kayıt: 30 Mar 2013, 02:17
İl: İzmir

ÖncekiSonraki

Projelerimiz


Kimler çevrimiçi

Bu forumu görüntüleyenler: Google [Bot] ve 0 misafir