Dark yazdı:Arkadaşlar merhaba, araç içi 2 adet 2 yollu component beslemek için ampli yapmak istiyorum LM3886 nın kalitesini duyunca ona yönelmek istedim. mid ve tweeter ları ayrı beslemek istiyorum o halde 2 adet 3886 kullanmam gerekecek. besleme içinde smps ne derece verimli olur merak ediyorum ve her konuda fikirlerinizi almak istiyorum.
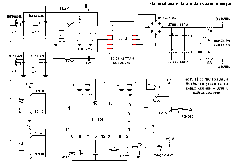
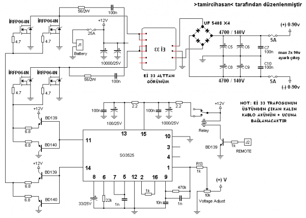
Nasıl bir SMPS ?
