Eveeeeet,
Geldik projemizin güç kaynağını inceleyip uygulama notlarını vereceğimiz ikinci kısmına..

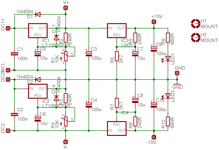
Güç kaynağı dizaynı tamamen bana aittir. Simetrik regüleli ve rail başına çift voltajlı bir yapısı vardır. Regüle kısmından önce doğrultucu ve transformatör vardır ki ileride teknik verilerini yayımlayacağım.
Neden regüleli? Diye soracak olursak;
Daha önce besleme kondansatörlerinin önemini anlatan yazımda da belirttiğim üzere, amplifikatörler; yük yapıları gereği çalışma esnasında sürekli değişken hacimde ve frekansta akım ihtiyacı gösteren devrelerdir. Buna bağlı olarak, salt köprü ve kondansatörlerden oluşan stabil güç kaynaklarının adı üzerinde stabil kalabilmelerini sağlamak oldukça güçtür. Büyük kapasiteli ve düşük özdeş dirençli kondansatörler stabiliteyi artırsalar da özellikle anma gücüne yakın güçlerde çalıştırılan amplifikatörlerde orantısız sinyal ve detay kayıpları olabilmektedir.
Güç amplifikatörlerinde regüleli güç kaynağı kullanımı çok yaygın bir uygulama değildir. Çünkü;
1- DIY Audio gurularından pek çoğu regüleli besleme devrelerinin yeterince "hızlı" olmadığını ve özellikle yüksek frekanslarda değişken çıkış gösterebileceklerini düşünürler.
2- Regüleli güç kaynağı, yapısı gereği bazı sınırlamalar getirir. Bunların başında da akım sınırlaması gelir. Akım sınırlaması, amplifikatörün yüksek güçlerdeki hareket alanını sınırlar.
3- Regüleli güç kaynağı, başlı başına bir güç harcama merkezidir! Zaten güç harcama konusunda epey cömert olan lineer amplifikatörlerin fazladan güç harcamasına ve ısı üretimine ihtiyaçları olmadığı düşünülür.
4- Yüksek akım kapasiteli ve yüksek voltajlı regüleli güç kaynağı yapmak zordur.
Bütün bunlar dikkate alındığında güç amplifikatörü için bir regüleli güç kaynağı yapmak manasız görülebilir. Ancak;
1- Kaliteli bir regülatör tasarımı amplifikatörün yüksek frekans cevabını etkilemeyecek hatta düzeltecektir. Bunu ölçerek anlayabilirsiniz. (Mevcut devreyi bir gaincloneye bağlayarak girişine 10Hz ile 10Khz arası sinyaller uygulayıp tam yükte çalıştırarak besleme gerilimlerini ölçebilir ve imkanınız varsa osiloskopta besleme kanallarının dalga şekillerini inceleyebilirsiniz) Kaliteli bir regülatör tasarlamak için illa ayrışık elemanlar kullanmak gerekmez. Örneğin LT1083 ve LM338 bu iş için oldukça yeterlidir. Her ne kadar yüksek frekans PSRR oranları düşük frekanslara göre düşük kalsa da, besleyeceğiniz devrenin (gainclone) PSRR oranlarını eklediğinizde ortaya oldukça iyi bir regülasyon çıkar.
2- Akım sınırlamasını bir engel olarak ortadan kaldırmanın yolu, gainclone entegresine yakın bir yerlere en az 2-3A ripple kapasiteli bir on-board kondansatör koymaktır.
3- Regülesiz güç kaynağı ile beslenen bir gainclonede de ilgili gerilim düşümü bu entegre üzerinde olacağından toplam ısı üretimi ve güç kaybı neredeyse aynıdır. Yani bu önerme yanlıştır.
4- Doğrudur ama hazır regüle entegreleriyle bu sorun da aşılır.
Tabii bütün bunlar demek değildir ki; "bu mükemmel bir besleme devresidir ve herhangi bir modifikasyon gerektirmez!"