Devreciklerimizi incelemeye başlayalım..
Öncelikle şu sorunun cevabını verelim; Neden buffer (tampon)?
Çünkü, güç amplifikatörlerinin sinyal giriş empedansları düşük, dolayısıyla da kaynaktan çektikleri akım göreli olarak yüksektir. Kaynağın yapısı ne olursa olsun, çekilen yüksek akım size distorsiyon artışı, class A çalışma şartlarından AB şartlarına geçiş, akım gürültüsü ve bütün bunların bir sonucu olarak mid ve tiz detaylardaki azalma olarak geri döner.
Ayrıca güç amplifikatörlerindeki kuvvetli geri besleme akımları, endirekt yoldan giriş oynaşmasına etki ettiğinden özellikle de yüksek kazançlı güç amplifikatörlerinde bu mid ve tiz detay azalması daha fazla hissedilir.
Çözüm, girişe genellikle preamplifikatör ekleme yoluyla bulunur. Ancak;
- Günümüz kaynakları (CDP, MP3 Çalar vs) genellikle hat seviyesinde (1V pp) veya daha yüksek (CDP = 2V rms) çıkış verebildiklerinden,
- Daha fazla eleman = daha fazla THD, daha fazla gürültü ve faz kayması demek olduğundan,
Artık DIY Audio guruları yavaş yavaş preamplifikatör yerine buffer yani 1 kazançlı giriş empedans adaptörü kullanma yoluna gitmektedirler. Çünkü güç amplifikatörleri ve özellikle de tek kırmık amplifikatörler (LM38XX, TDA729X vs..) bu kaynaklardan direkt olarak hoparlörlere arzu edilen gücü sağlayabilecek gerilim kazancı kapasitesine sahiptirler. Ayrıca pür müzik dinlemenin tek yolu ton kontrolsüz, tam transparent bir amplifikasyon sistemidir ve bunu harcı alem bir preamplifikatörle sağlamak olası değildir.
Peki buffer olarak ne kullanılabilir. Çoğu elektronikçi buna 1 kazançlı ve tek opamptan oluşan amplifikatör katı diye cevap verecektir ki kısmen doğru bir tespittir. Günümüzde audio için özel üretilmiş pek çok kaliteli opamp vardır ve fiyatları 0.1$ ile 100$ arasında değişir. Ve aşağı yukarı hepsi de 0dB (x1) kazançla stabil olarak çalışır. Ancak bilinmeyen ya da elektronikçi gözüyle görünmeyen bir detay vardır ki, bir odyofille elektronikçi arasındaki temel farkı vücuda getiren ana çelişki de buradan başlar: ses kalitesi!
Çok beğendiğimiz ve audio için özel olarak üretilmiş NE5534, OPA134, LT1115 gibi kaliteli opamplar, açık devre kazançları oldukça yüksek olarak dizayn edilmişlerdir. Nedeni yüksek kazanç gerektiren uygulamalarda (preamp vs..) opampın sıkıntıya düşmeden arzu edilen görevi yerine getirebilmesi ve bu işi yaparken örneğin slew rate gibi kritik parametrelerinden ödün vermemesidir. Ancak bu tür opampların temel hastalığı x1 kazançla çalıştıklarında sese renk katmaları ya da kısaca tranparentliklerini kaybetmeleridir. Nedenleri üzerinde durmak gereksiz olacaktır ancak bu bir gerçektir.Ve bir kaç istisnası olmakla birlikte (OPA627 = 30$) bu durum neredeyse bütün audio opamp aileleri için geçerlidir. Açıkçası çok çok kaliteli bir opamp olmakla birlikte tek kanal OPA627 den iki tane alıp amplifikatörlerime eklemek de hem DIY mantığıma hem de finansal felsefeme uymuyor.

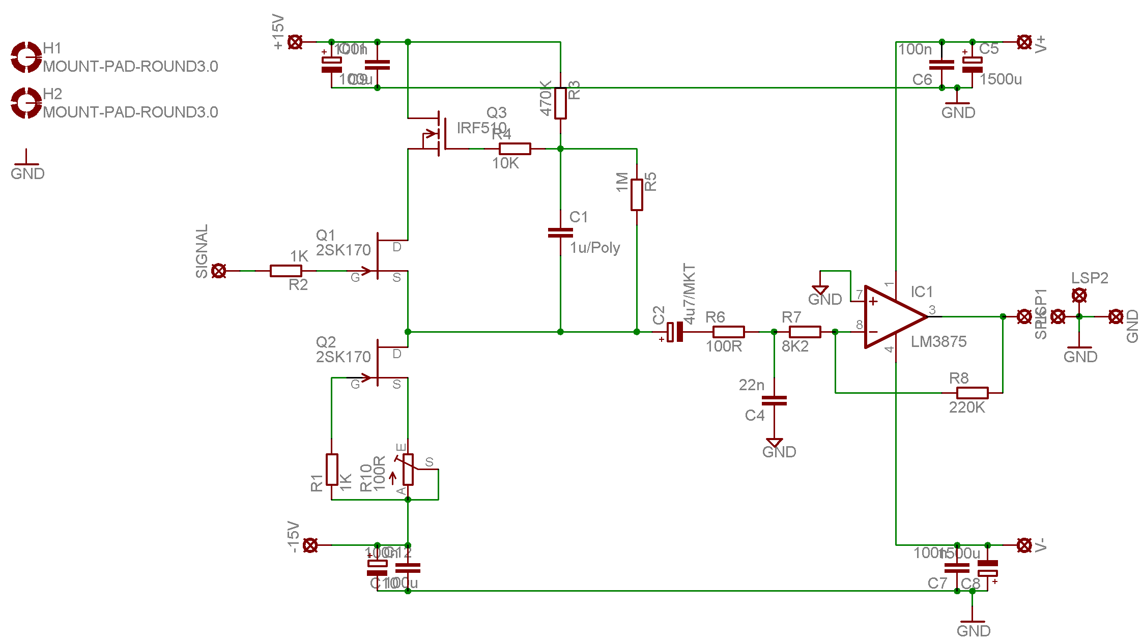
Alternatif olarak uygulanası en efektif çözüm kuşkusuz JFET veya BJT temelli class A çalışan buffer devreleridir.

Yukarıdaki BJT buffer uygulaması Q1,Q2 BC639, Q3 BFQ232 kombinasyonuyla mükemmel sonuç vermektedir. [Kaynak: Decibel Dungeon myweb.tiscali.co.uk/nuukspot/decdun/gainclone2.html]