Merhaba;
Sevgili hoparlör;
İltifatlarınız için teşekkür ederim.
Kimisini çalıştırdığım, kimisini de çalıştıramadığım onlarca devreyi bir koliye doldurarak kömürlüğe postalayalı on seneyi geçmişti. Bir arkadaşım benden amplifikatör yapmamı isteyince internette yeni birşeyler vardır diyerek sizin sitenize üye oldum. LM 4780 ve preamplisini yaptım ama ikisini de çalıştıramadım. Bir çift entegreyi sample olarak istemiştim. İş inada binmişti. Diğer sitelerden TDA'lı, 4-5 kadar devreyi yaptım, hepsini de çalıştırdım. Ama şöyle kaliteli bir preamplinin eksikliğini hep hissettim. Bu devre bana çok kaliteli göründü. Bununla epey uğraştım. Kartı ters mi doğru mu bastırdığım konusunda oldukça şüpheliydim. Çünkü daha önce başıma gelmişti. Montajdan sonra, devreye güç vermeden önce şema ile devremi karşılaştırdığımda yukarıdaki yanlışlığı farkederek yapacak arkadaşlara ışık tutması adına paylaştım. Doğrusu kartı serigrafi ile bastırdım. Hatta bir kartı da ters bastırdım, ne olur ne olmaz diye. Ama sizin kartınız çok daha güzel görünüyor. Şöyle boyalı moyalı hani... Eğer bahsettiğiniz diğer preampliyi de paylaşırsanız minnettar kalırız.
Bir de bugün tekrar dinlediğimde sağ kanalın sesi sol kanala göre biraz düşük geldi. Sebebini bilmiyorum. Balans ayarıyla düzeliyor ama kaliteli bir preamplide niye böyle birşey olsun ki? Yoksa elemanları match (inşallah doğru yazdım) etmek mi gerekiyor, bilemedim. Şunu da belirtmekte fayda var: Devre lehimlemede çok yeni olanların girişeceği bir iş değil gibi. Bunu söylerken kendimin henüz bir amatör bile olamadığımı da vurgulamak isterim.
İş inada bindi demiştim. Şöyle adam gibi bir tane LM 4780'li, bir de LM 3886'lı bir devre yapmadan havyayı bırakmayacağım. Bu konuda paylaşıma açık olduğumu belirterek;
Çalışmalarınızda başarılar dilerim.
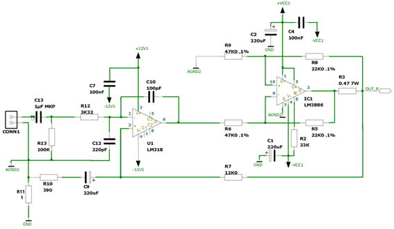
Alttaki devre için uğraşacağım. Varsa yorum ve görüşlerinizi bildirirseniz memnun olurum. Ayrıca yapımını tamamlayıp burada paylaşırım...
Sevgiyle kalın...


