e_cag yazdı:Beklerim hocam!..
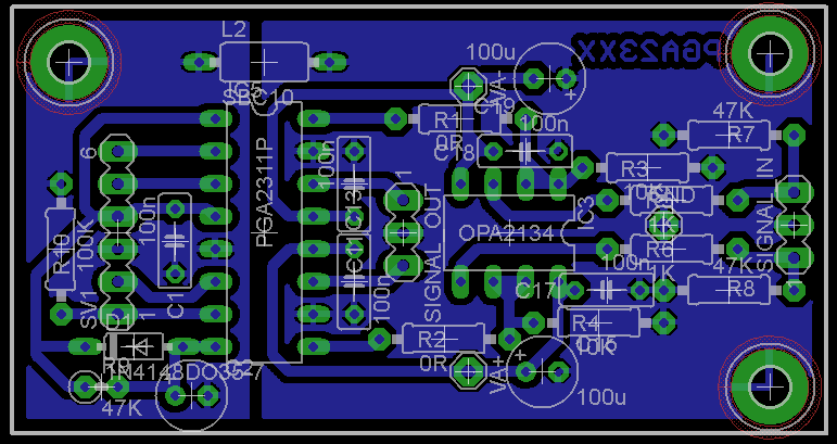
Bu arada boardla birazcık oynadım. PGA'nın altındaki 100nF'ları kenara aldım, konnektörü de kartın kenarına. Boyutlar en ve boydan birkaç mm büyüdü.
az degiştirdim.png eklentisi mevcut değil
Gayet iyi, elinize sağlık. Ben yapacağım güncellemeleri de söyleyeyim tam olsun belki siz eklersiniz.
8. pin headera gitmiyor artık. Şu şekilde bir zımbırtı koymak lazım önüne:

- degisiklik.gif (4.17 KiB) 729 defa görüntülendi
Bunun yerine 7. pin headere gidecek. Aynı anda da toprağa bir 100k bağlanacak. (Çoklu analog kartı kullanımı için.)
Bir şekilde kart üzerine 5V ile GND arasına 47uF ve ona paralel 100n atmamız lazım.
Bu arada o tepedeki L1 aslında 1N4004 boyutunda birşey. Kılıfı biraz şişman gözüküyor nedense; bilgilendireyim.
Budur.