Ön Bilgi
Bu proje PGA231x serisi dijital attenuatorların basitçe kontrolünü sağlar. Analog kartın beslemesi ve kullanılan komponentlerin kalitesine dikkat edildiğinde yüzlerce dolarlık komutatör ve precision dirençlerden oluşan attenuatorların (marka vermek gerekirse DACT) kalitesinde sonuç almak mümkündür.
Proje 3 bölüme ayrılmıştır; dijital, analog ve besleme. Bu ayrık metodla gitmemizin sebebi maksimum esneklik ve kalite arayışımızı sonuca kavuşturmasıdır. Özellikle DIY meraklılarının analog kartta yapabileceği modifikasyonlar, sistemi daha da üst seviyeye taşıyabilecektir. Herkesin en rahat şekilde kullanabilmesi için bu yolu tercih ettim.
Sistem, ses kontrolünü -96dB ile +31.5dB arasında 0.5dB hassasiyetle bir IR alıcı vasıtasıyla Sony SIRC protokolünü kullanan bir kumanda ya da bilindik push butonlar aracılığı ile yapabilmektedir. Sistemin o anki dB değerini kullanıcıya gösterebilmesi için 4 adet ortak katot 7 segment display kullanılabilmektedir.
Sistemin kumanda tanıma fonksiyonu sayesinde elinizdeki kumandayı sisteme 5 saniye içinde tanıtabilirsiniz. Basit versiyon, kumandada sadece 3 farklı tuş kullanmaktadır.
Her sistem kapanışında o anki ses seviyesi kaydedilir ve sonraki açılışta bıraktığınız yerden dinlemeye devam edersiniz.
Açılış ve kapanış esnasında ses artış ve azalışı yumuşak geçişlerle yapılmaktadır. Ses geçişinin müzik sinyalindeki 0 noktasında yapılmasını sağlayan sistem sayesinde ses ayarlaması sırasında diğer dijital ses kontrol sistemlerinde duyulan “pop ve click” gürültüleri bu sistemde yoktur.
Devredeki PIC16F877A için "fazla değil mi" yorumları yapılmıştı, buna da cevap vereyim. Bu proje 20 adet I/O pini kullanmaktadır, dolayısıyla kullanılabilecek en ufak PIC 28 pinli olmalıdır. 28 pinli birçok PIC mevcut ve bu proje için oldukça uygunlar. Lakin memleketimizde temin etme fiyatı, bu 40 pinli arkadaşından daha fazlaya gelmektedir.877 7 liraya alınabilirken 28 pinli alternatifler 8-9 liradır. Bunun tek sebebi kimsenin o modelleri talep etmemesinden ibaret. Ayrıca egzotik bir PIC kullansam herkesin temin edememe olasılığı oluşacaktı; 877 oldukça rahat bulunabiliyor.
PIC bir mikrokontrolcü olduğundan, programlanan yazılımı çalıştırmakla yükümlüdür. Dolayısıyla satın aldığınızda içi boştur. Ekte makina kodunu (HEX) bulabilirsiniz; devre üzerinde ICSP portu da bulunmaktadır; programlayıcınızla rahatça programlayabilirsiniz. PIC programlayıcısı olmayanlara ya da uğraşmak istemeyenlere tarafımdan programlanmış PIC temin edilecektir.
Malzeme Listesi:
1 adet 10k direnç
2 adet 22pf kondansatör
1 adet 100nf kondansatör
1 adet 4MHz kristal osilatör
Kumanda kullanılacaksa 1 adet TSOPxxxx serisi 38kHz IR receiver + 100nf kondansatör
ICSP kullanılacaksa 1 adet diyot (1N414x olabilir, standart)
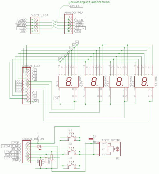
Kart üzerindeki pin headerlerin görevi ve bağlantıları:
BUTON:
Butonların ve IR alıcısının bulunduğu yere gider.
1: +5VD
2: Güç indikatörü.
3: Infrared Alıcı girişi.
4: Açma kapama tuş girişi.
5: Ses + tuş girişi.
6: Ses - tuş girişi
7: DGND
PGA:
PGA231x'in bulunduğu analog kartına gider.
1: DGND
2: +5VD
3: SDI
4: CLK
5: CS
LCD:
7 segment display'lere gider.
1-4: A-D
5-8: Ortak katot çıkışları(1-4)
9-12: E-DP(nokta)
ICSP:
Yalnızca kart üzerinde PIC programlama yapılacaksa kullanılacaktır, ICSP kullanılacaksa diyot kesinlikle unutulmamalıdır, yoksa ~13V civarı Vpp'den dolayı bağlı olan herşey bozulur.
1: Vpp
2: GND
3: +5VD
4: PGC
5: PGD
Sistemin kullanımı:
Bağlantılar doğru yapılmışsa, bundan sonrası tak-çalıştır’dan ibarettir. Ses açma ve kapama tuşlarıyla sesi değiştirebilir (uzun bastığınızda hızlıca değişir); açma kapama tuşu ile sistemi açıp kapatabilirsiniz, bu aynı zamanda mute işlevi görür. Sistemi açıp kapamak için 0.3 saniyeden uzun basmalısınız.
Sistem her açılış kapanışta ses değerini hafızasında tutar. Bu hafıza, güç kesintilerinden etkilenmez. Sistemi kendi butonu ya da kumandasıyla kapamadığınız zaman ekrandaki son değer kaydedilmeyecektir.
Kumanda kullanımı:
Kuşkusuz bu devreyi yapmanız, oturduğunuz yerden kontrol içindir
IR alıcı ve kumandanız hazırsa, bir seferlik kumanda tanıtım işlemini yapmalısınız. Bu işlem, kumandayla devrenin anlaşması için gereklidir ve 10 saniyenizi alacaktır.
Kumanda tanıtım moduna girmek için sistem açıkken ses açma ve ses kısma butonlarına aynı anda basın. Ekranda "P P1" gözükecektir. En baştaki P, programlama modunu gösterirken, 3. displayda yazan o an programlanan düğmeyi, 4. displayda yazan ise kontrol numarasını belirtir.
P P1 yazdığında, kumandadan "sistemi açma kapama düğmesi" olarak kullanmak istediğiniz butona basın. Kumandanız ile devre haberleşiyorsa, P1, P2 olarak değişecektir. Aynı butona basın ve basılı tutun, P2 P3 olarak değiştiğinde, butonu bırakın. Açma kapama tuşu tanımlanmıştır.
Bu sefer son iki hanede +1 göreceksiniz. Bu aşamada da, "ses açma düğmesi" olarak kullanmak istediğiniz butona basın. +2 yazdığında tekrar basın, ses açma tuşu tanımlanmıştır.
Son olarak son iki hanede -1 göreceksiniz, "ses kısma düğmesi" olarak kullanmak istediğiniz butona basın. -2 yazdığında tekrar basın, ses kısma tuşu tanımlanmıştır.
Başarıyla tamamladığınızda sistem 1 saniyeliğine kapanacak ve tekrar açılacaktır. Kumandanız artık devrededir, bastığınız tuşlar sistemde ilgili davranışı gerçekleştirir.
2 kanaldan daha fazlasını kontrol etme
Analog kartlarından birden fazla kullanmak suretiyle 2^sonsuz kanala kadar ses kontrolü yapabilirsiniz.
En üstte kalacak kartı normal kurduktan sonra diğer tüm "köle" kartlar için yapmanız gereken basit bir değişiklik vardır.
Analog kartındaki giriş konektörünün 1. ile 5. pinlerini kısa devre etmelisiniz. Bundan sonra bir üst karttan 5. pin bağlantısını yapmamanız gerekmektedir. Yani burada amaç; köle kartların 3. pinlerini bir üst kartın 1. pinine bağlamaktır. Böylece SPI sinyali cihazlar arası amplifiye edilerek taşınacak ve birkaç cihazdan sonra sinyal bozulmayacaktır.
4 karttan daha fazlasını paralel olarak bağlamak istiyorsanız, beslemenizi buna orantılı olarak büyütmeyi unutmayın.
Dijital ve Analog Kart Bağlantı Şeması
D: Dijital Kart PGA Pin Headerı
A: Analog Kart PGA Pin Headerı
D1 -> A3
D2 -> A4
D3 -> A5
D4 -> A2
D5 -> A6
A1, eğer birden fazla analog kartı kullanmayacaksanız boş kalacaktır.
**********
Programlama imkanı olmayanlara PIC temin ediliyor. Programlı ve fotoğraftaki gibi "şekilli" PIC 9 TL, bulamayanlara IR alıcı da 2TL. İmkanı olanlar için zaten HEX mevcut.
Kargo Türkiye'nin her yerine 5 TL'dir.
**********
Eksik kalan bir nokta varsa tamamlamam için buraya yazınız. Uzun bir hikayeyi sona erdirme mutluluğu ile, esen kalın.
Dosyalar ektedir.









