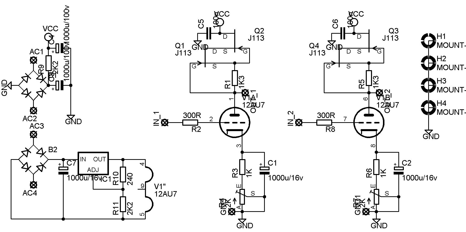
Yaw ben ikincinin PCB dizaynını bitirdim bile! Bi de birinciye uğraşmayalım..
Neyse, çıkış için kondansatör yeri koymadım.. Ya dışarıdan istediğiniz devasalıkta bi kondans ekleyin ya da zaten vardır ampli katının üstünde.. Şahsen ben 10u luk dev gibi bişi kullanacağımdan karta koymayı düşünmüyorum..
Herneyse, bir konu var;
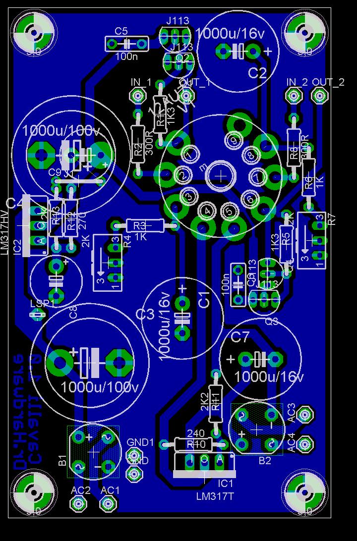
Her ne kadar Cavalli (normal olarak!) regülesiz besleme kullanmış olsa da (hatta kondansatörlerle voltaj multiplier yapmış!) aklımdan regüleli besleme geçiyor lambalar için.. Lakin bu işi basitçe halletmenin tek yolu LM317 ve bu aletin normal versiyonları için çıkış kapasitesi 37v la sınırlı... Diğer yandan bir de bu meretin HV versiyonları var yani LM317HV ki bu versiyonlar çok rahatlıkla 60v a kadar çıkış veriyor. Niyetim bu mereti 57v civarı bir gerilime (270R/12K) set edip, Adj kondansatörü yardımıyla ripple kapasitesini artırmak ve gürültüyü düşürmek..
Eğer herkes LM317HV bulabiliyorsa bu şekilde devam edeceğim, yoksa regülesiz mevcut halini kullanacağız.. Anca beraber kanca beraber netekim..
