benim tercihim hep SS-Tüplü çıkış katı olur durur. benim için tüp çıkış hep favoridir.fakat genelleme yapmamak lazım. pre katında önceliği tabi ki lamba.
Lamba giriş+Class-A çıkış iyi bir çalışma olur. Buffer yerine lamba tüp çok ideal. kaliteli buffer ın fiyatı kaliteli lambalarla eşdeğer düzeyde.lambaya buffer için altnatif deyecektim ama; shine linkinde adam Danish Pot(Dact) NOS telefunken E83CC kullanmış.çok pahalı.çok kaliteli ve bir tüpün tek başına sesi değiştirecek kadar etkilisine örnek.
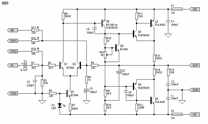
R.Elliot amplisini girişi Dr. Un dediğine bakılırsa Non- Inverted yapı. buna rağmen tüplü girişi desteklerim. JBGC tamamlıyayım içimden bir ses kuvvetle ama hiç gerek olmasa da
Dr. belirttiği ve gösterdiği gibi gerekmesede sanırım ses üzerinde daha iyi olacak gibi. tabi kullanmadan bir şey diyemem ama eğer ki saf ses değil, eğlenceli olduğu kadar yalın. nasıl desem hem ses hem müzik seviyorsak sanırım pre kullanırsak ortaya çıkacak.JBGC un sesi gerilim beslemeli ampliler gibi tek tek ama hızlı(analitik) çıkacak sanırım. ne ise sonra cevaplar...
Yıldıray projene destek veriyorum ama Class-A daha iyi devreler var. R.Elliot devresi çok mu iyi bilmiyorum.beni pek sarmadı da.
Tüp giriş-iyi bir SS Class-A çıkış, ihtiyacına fazlaca cevap verir. Unutmadan bu proje hayata geçti, bitti. Nasıl kolona bağlayacaksın? Bu hepsinden önemli.
Linkte adamın derdini anlıyamadım opamp iyi hoş; tüp neyine lazım? Anladığım çift sayılı harmonikleri SET ampliler üretir.Tek harmonikleri SS ve PP yapılı ampliler üretir. İnsanın dinlerken en rahatsız olduğu harmonikler 1. dereceden harmonikler ki 2.harmonik SET konusunda bunu dünya alem bilir.ölece tüp yapmış.
R.Elliyot devre N.Inverted girişli ve tabiatıyla tam çıkış gücü için buffer, pre ampli lazım değil. Ama bence sinyali az daha saturasyona götürmek, az daha etli hale getirmeli.
Sinyal girişi şemada özellikle önemli. Katot bağlatısı var diyor.zaten görünüyor. bu durumda ister istemez tek tüpü sadece bir kanal için kullanmak zorunluluk. Kanallar arasına tek hatmış gibi bölemezsiniz bu durumda.hem bırakalım tek tüpte ki iki kuvvetlendirici bir kanalın bir sinyalini beslesin.dengeli kuvvetlendirmeyi bozmamalı. Devre şemalarında var ise hep böyle görmüşümdür. Katot bağlantısında, son cümlede adam bu şekilde topolojinin tüp çıkışın empedansının düşürüldüğünü ifade ediyor.tüpü L+R için istesekte bölemeyeceksiniz. Bu linkte şemada bu sayede pre’nin çıkış empedansı düşürülmüş, girişi empedansı düşük ampli için bu tasarım tam ideal.
Sonuç olarak her türlü giriş olsun tüplü girişi beuffer’a karşı bile desteklerim.yalnız 45V düşük. lambayı bozar; ömrünü azaltır.şase arasına eklenmiş 100n çok hoşuma gitti. @yıldıray SRPP devrelere baktın mı?
Diğer yandan lambalardan pek anlamamakla birlikte, amplifikatör genel mantığı uyarınca, match etme mantığı amplifikatörün iki katı arasında değil, kanallar arasında yapılmak zorundadır. güzel bi cümle. bence de.
