
CHF yazdı:Bana göre kulaklık amfisi yapacaksan , bu kadar karmaşık bir devreye gerek yok 1 adet LM386N kullanın o da kalitelidir zaten...ton kontrol katı olarak ta her yerde bulunabilen LM1036N işinizi görecektir...elinizdeki ton kontrolü çalıştıramadıysanız 270k ve 1Mohm'luk dirençleri kaldırıp ta bir deneyin lütfen....Loudness sistemli...
bertan88 yazdı:tamam.bekliyorum
bertan88 yazdı:çok teşekkür ederim . en yakın zamanda yapacağım. opamp olarak elimde anfi devresinden arta kalan 2 tane lme49710 var.bu devreden 2 tane yapıcam sağ sol olarak .bu devrede 2 tane opamp var , ben sadece bir tanesini kullansam olurmu?olursa giriştekimi çıkıştakimi?yada lme49710 bir kenara atıp 4 tane yeni opamp alıpmı kullanmalıyım?
az önce ilk yorumumdaki devreyi 1m ve 270k olmadan denedim ama bu sefer osilaskop ile baktım.500hz sinüs dalga verdiğimde bass potuyla sesi yükseltiyorum.5khz verdiğimdede tiz potuyla sesi yükseltebiliyorum.devreyi girişteki 5.6k olmadan 18v ile besledim ama çıkış çok düşüktü hoparlörü kulağıma dayadığımda çok kısık bir sesle duyabildim.
hamist yazdı:CHF yazdı:Bana göre kulaklık amfisi yapacaksan , bu kadar karmaşık bir devreye gerek yok 1 adet LM386N kullanın o da kalitelidir zaten...ton kontrol katı olarak ta her yerde bulunabilen LM1036N işinizi görecektir...elinizdeki ton kontrolü çalıştıramadıysanız 270k ve 1Mohm'luk dirençleri kaldırıp ta bir deneyin lütfen....Loudness sistemli...
Anlamadım?
1M kaldırılabilir, ama 270K kaldırıldığında o transistor saturasyona girer.
Ayrıca bu devreyi tasarlayan elektroniği bilmiyormuş... demek hiç de zor değil.
Arkadaşımızın şanssızlığı olmuş burada.
LM1036 ya gelince, yıllar önce kullandığımda tiz aktif tercihinde dip gürültüsü vardı,
umarım gidermişlerdir.

CHF yazdı:hamist yazdı:CHF yazdı:Bana göre kulaklık amfisi yapacaksan , bu kadar karmaşık bir devreye gerek yok 1 adet LM386N kullanın o da kalitelidir zaten...ton kontrol katı olarak ta her yerde bulunabilen LM1036N işinizi görecektir...elinizdeki ton kontrolü çalıştıramadıysanız 270k ve 1Mohm'luk dirençleri kaldırıp ta bir deneyin lütfen....Loudness sistemli...
Anlamadım?
1M kaldırılabilir, ama 270K kaldırıldığında o transistor saturasyona girer.
Ayrıca bu devreyi tasarlayan elektroniği bilmiyormuş... demek hiç de zor değil.
Arkadaşımızın şanssızlığı olmuş burada.
LM1036 ya gelince, yıllar önce kullandığımda tiz aktif tercihinde dip gürültüsü vardı,
umarım gidermişlerdir.
O zaman, hamit bey bu devre nasıl yapılmış saturasyona girmeden....Neye göre saturasyon yapar bunu anlamadım. Zaten bertan bey 270k yı kaldırmış ve 500 hz sinüs ve 5khz sinüs vererek yüksekliğini ayarlamış...buradaki devre kollektör çıkışlı bir devre ve girişe verilen sinyal; faz'ı ters çevrilmiş bir vaziyette çıkartır çıkışa... bu transistörden sonra gelen iki potlu kısım da , pasif ton kontrol katıdır... yani ben kimseye elektroniği bilmiyorsunuz demem .. önemli olan burada karşılaştırma yaparak daha çok bilgi sahibi olmak değil midir...
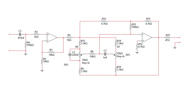
bertan88 yazdı:Önceki verdiğiniz 2 opamplı şemayı bugün denedim ama başarılı olamadım.Ya şemada bir şey var yada ben yanlış yaptım.Opampları takmadan denedim osilaskopta baktım ama hiç bir frekansta bir oynama olmuyor , dinleyerekte baktım ama bir değiklik yapmıyor.Acaba şemada bir eksiklikmi var ?
hamist yazdı:bertan88 yazdı:Önceki verdiğiniz 2 opamplı şemayı bugün denedim ama başarılı olamadım.Ya şemada bir şey var yada ben yanlış yaptım.Opampları takmadan denedim osilaskopta baktım ama hiç bir frekansta bir oynama olmuyor , dinleyerekte baktım ama bir değiklik yapmıyor.Acaba şemada bir eksiklikmi var ?
Önceki şema bir arkadaşımız tarafından daha önce denenmiş.
Sanırım gözden kaçan bir şeyler var.
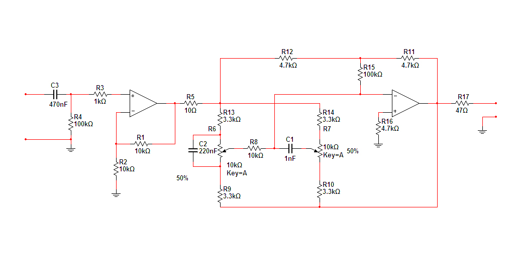
Son eklediğim şemada hata var, tekrar yükleyeceğim.
Ön Yükselteç ve Ton Kontrol devreleri
Bu forumu görüntüleyenler: Google [Bot] ve 0 misafir