ST sesi MONO sese çevirmek 2+1 için(devre eklendi)

Ön Yükselteç ve Ton Kontrol devreleri » Ön yükselteçler(preampli), equalizer ve ton kontrol devreleri hakkındaki soru(n)lar

ST sesi MONO sese çevirmek 2+1 için(devre eklendi)

Okunmamış iletigönderen darkbluedragon » 16 Mar 2015, 19:56

TDA 7377 ile 2+1 ile basit bi ses sitemi yapma projesi arefesindeyim, ses siteminin subwooferına gidecek sesi monoya çevirmem gerekiyor bunu nasıl basit olarak yapabilirim, ben 2 diyot ile birleştirip mono ses almayı düşündüm ama ses frekansını etkileyibilir diye biliyorum, dirençle birleştirsem stereo kısmı kısa devre olacak forumda araştırdım benzer bi konu bulamadım hatta internette de pek bi bilgi bulamadım, yardımlarınız için şimdiden teşekkür ederim, iyi forumlar :)
En son darkbluedragon tarafından, 20 Mar 2015, 15:27 tarihinde değiştirildi, toplamda 2 değişiklik yapıldı.
darkbluedragon
DIY Audio Takipçisi
 
İleti: 58
Kayıt: 20 Ağu 2011, 15:59
İl: Bursa


Ynt: Stereo sesi mono sese çevirmek 2+1 ses sistemi için

Okunmamış iletigönderen maystor » 16 Mar 2015, 20:49

İkili opamp ile 2 adet bufer yapıp çıkışlarını birbirine bağlayabilirsiniz kanalları.
SADECE KENDİN OL!
Kullanıcı avatarı
maystor
DIY Audio Gurusu
 
İleti: 504
Kayıt: 11 Mar 2008, 14:32
Konum: istanbul
İl: istanbul
Meslek: makine otomasyonu

Ynt: Stereo sesi mono sese çevirmek 2+1 ses sistemi için

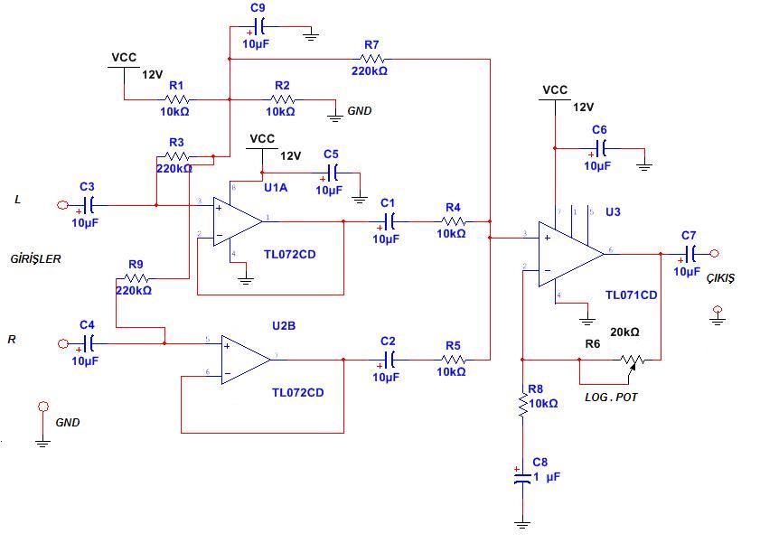
Okunmamış iletigönderen chf » 16 Mar 2015, 21:40

;)
Eklentiler
adsız.JPG
chf
DIY Audio Gurusu
 
İleti: 440
Kayıt: 26 Haz 2013, 14:25
İl: izmir

Ynt: Stereo sesi mono sese çevirmek 2+1 ses sistemi için

Okunmamış iletigönderen maystor » 17 Mar 2015, 01:06

Verdiğiniz devrede kaynak kanallar yine dirençler ile birleşmiş. Benim kastım kanalları buferlere girip buferlerin çıkışını birleştirmek.
SADECE KENDİN OL!
Kullanıcı avatarı
maystor
DIY Audio Gurusu
 
İleti: 504
Kayıt: 11 Mar 2008, 14:32
Konum: istanbul
İl: istanbul
Meslek: makine otomasyonu

Ynt: Stereo sesi mono sese çevirmek 2+1 ses sistemi için

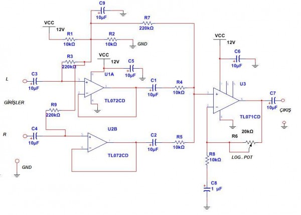
Okunmamış iletigönderen chf » 17 Mar 2015, 11:01

maystor yazdı:Verdiğiniz devrede kaynak kanallar yine dirençler ile birleşmiş. Benim kastım kanalları buferlere girip buferlerin çıkışını birleştirmek.


Bu devre olmuştur umarım... :evet: :bilmem: Girişler 1 Volt 1 KHz sinüs e göre... Kazanç 3...
Eklentiler
adsız1.JPG
chf
DIY Audio Gurusu
 
İleti: 440
Kayıt: 26 Haz 2013, 14:25
İl: izmir

Ynt: Stereo sesi mono sese çevirmek 2+1 ses sistemi için

Okunmamış iletigönderen maystor » 17 Mar 2015, 12:32

Evet benim söylediğim bunun gibi birşey.
SADECE KENDİN OL!
Kullanıcı avatarı
maystor
DIY Audio Gurusu
 
İleti: 504
Kayıt: 11 Mar 2008, 14:32
Konum: istanbul
İl: istanbul
Meslek: makine otomasyonu

Reklamlar

Ynt: Stereo sesi mono sese çevirmek 2+1 ses sistemi için

Okunmamış iletigönderen chf » 17 Mar 2015, 12:49

maystor yazdı:Evet benim söylediğim bunun gibi birşey.


Böylece L ve R kanallarda frekans bozulması ve düşüşü olmaz sanırsam empedans dönüşümü açısından... Ama birçok subwoofer devresinde; iki dirençle birleştirip , üstteki yaptığım devre gibi, ondan sonra kazancı arttırmışlar...Dirençleri yüksek değerli kullandıktan sonra bir sorun çıkmaz gibi görünüyor..
chf
DIY Audio Gurusu
 
İleti: 440
Kayıt: 26 Haz 2013, 14:25
İl: izmir

Ynt: Stereo sesi mono sese çevirmek 2+1 ses sistemi için

Okunmamış iletigönderen maystor » 17 Mar 2015, 13:20

Yüksek değerli direnç ile birleştirip kazancı yüksek bir devre ile sinyal yükseltilirse haliyle gürültüyü de yükseltecektir muhtemelen.
SADECE KENDİN OL!
Kullanıcı avatarı
maystor
DIY Audio Gurusu
 
İleti: 504
Kayıt: 11 Mar 2008, 14:32
Konum: istanbul
İl: istanbul
Meslek: makine otomasyonu

Ynt: Stereo sesi mono sese çevirmek 2+1 ses sistemi için

Okunmamış iletigönderen darkbluedragon » 17 Mar 2015, 18:14

en iyisi diyotlarla birleştirmek olucak sanırsam :) yüksek hızlı diyotlar smps de kullanılan, schotky vs kullanılabilir gibi geliyor..
darkbluedragon
DIY Audio Takipçisi
 
İleti: 58
Kayıt: 20 Ağu 2011, 15:59
İl: Bursa

Ynt: Stereo sesi mono sese çevirmek 2+1 ses sistemi için

Okunmamış iletigönderen maystor » 17 Mar 2015, 18:38

Diyotla olmaz, dc voltaj elde edersin :), audio da sinyal hattında en istenmeyen şey.
SADECE KENDİN OL!
Kullanıcı avatarı
maystor
DIY Audio Gurusu
 
İleti: 504
Kayıt: 11 Mar 2008, 14:32
Konum: istanbul
İl: istanbul
Meslek: makine otomasyonu

Sonraki

Ön Yükselteç ve Ton Kontrol devreleri


 


  • Bu konular da ilginizi çekebilir:
    Cevaplar
    Gösterim
    Son ileti

Kimler çevrimiçi

Bu forumu görüntüleyenler: Google [Bot] ve 0 misafir