Amatör yazdı:Teşekkür ederim Hamit bey
20 şer adet transistör ile bu işi başarabilmem gerçekten büyük şans.
Devre çıkışının 0 volta kolayca ayarlanabilmesi ,bu nedenle çıkış kondansatörü kullanmayı ihmal edilebilir düzeyde olması da avantaj olarak görüyorum.
Devrede kullanılan transistörlerin de pek popüler olmadığındansahtesinin sahtesinin de pek olmayacağını düşünüyorum
![]()
Bu arada WCF SE nin vızıltısını hala tam anlamıyla kesemedim ,pek de takmıyorum açıkçası.
Müsait bir zamanda kazanç ile ilgileneceğim
Selamlar
WCF SE için sadece kaynak bağlandığında oluşan ve çok yaklaşıldığında fark edilen vızıltı için
daha önce gönderdiğim bağlantıyı denediğiniz halde mi devam ediyor?
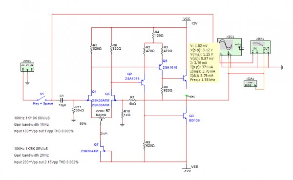
Bu preaml.yi çıkış yüksüz simule ettim, tahminler doğrultusunda sonuç çıktı.
Çıkış transistorleri ve PNP transistorler yerine muadil kullanmak zorunda kaldım.
Çıkışa 1K yük bağladığımda sim. verisi elbette THD 0.05 civarına geldi.
Sim.devresinde çıkış transistorlerinin akımı 3.7mA civarında çıktı,
devrenin çıkış transistorleri üzerinden geçen akımı ölçüp bakar mısınız?
10-20mA gibi bir değer çekmesi gerektiği belirtilmiş.
Sim. devresindeki R2-R3 dirençlerini 390 ohm yaptığımda akım 15mA gibi oldu
ve yüklü spect. daha iyi oldu.
Ama sim. değerleri original hali ile alındı.
Tabii bu değerlerin tam olarak yakalanabilmesi pek mümkün değildir,
sadece devre hakkında ciddi anlamda fikir verir, bu açıdan oldukça başarılı
bir devre olduğundan kuşkum yok.
Selamlar

