preamp önerisi(bakarsanız sevinirm abilerim kardeşlerim)

Ön Yükselteç ve Ton Kontrol devreleri » Ön yükselteçler(preampli), equalizer ve ton kontrol devreleri hakkındaki soru(n)lar

preamp önerisi(bakarsanız sevinirm abilerim kardeşlerim)

Okunmamış iletigönderen 00ferhat00 » 06 May 2015, 22:47

sazımdaki sesi yapıştırma manyetik kullanarak ras10 amfi ye aktarmak istiyorum nasıl bir preamp önerirsiniz sazımın akustik tonalrını severim önerilerinizi buna göre yaparsanız sevinirim şimdiden teşekkürler. saygılar
00ferhat00
Yeni Üye
 
İleti: 1
Kayıt: 06 May 2015, 20:31
İl: Bursa
Meslek: Elektronik


Ynt: preamp önerisi(bakarsanız sevinirm abilerim kardeşlerim

Okunmamış iletigönderen chf » 21 May 2015, 12:04

00ferhat00 yazdı:sazımdaki sesi yapıştırma manyetik kullanarak ras10 amfi ye aktarmak istiyorum nasıl bir preamp önerirsiniz sazımın akustik tonalrını severim önerilerinizi buna göre yaparsanız sevinirim şimdiden teşekkürler. saygılar


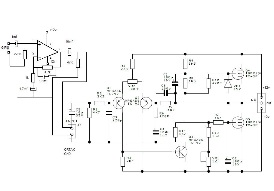
op-amp TL071 ..çıkış fazla gelirse 4.7 k lık direnci düşürebilirsiniz....RAS10 un giriş duyarlılığı 0.9volt..preamfinin kazancı 5.7 dir...
Eklentiler
adsız.JPG
chf
DIY Audio Gurusu
 
İleti: 440
Kayıt: 26 Haz 2013, 14:25
İl: izmir


Ön Yükselteç ve Ton Kontrol devreleri


 


  • Bu konular da ilginizi çekebilir:
    Cevaplar
    Gösterim
    Son ileti
  • LME49740 preamp
    gönderen caglarm » 15 May 2011, 23:33
    4 Cevaplar
    1828 Gösterim
    Son ileti gönderen caglarm Son iletiyi göster
    16 May 2011, 01:00
  • Tüp Xlr Preamp Devrem
    Eklenti(ler) gönderen birgitay » 31 Arl 2014, 17:44
    5 Cevaplar
    1094 Gösterim
    Son ileti gönderen birgitay Son iletiyi göster
    02 Oca 2015, 10:57
  • Opamp preamp hakkında
    1, 2Eklenti(ler) gönderen cagdasbay » 09 Şub 2011, 00:18
    13 Cevaplar
    4687 Gösterim
    Son ileti gönderen Icarus Son iletiyi göster
    22 Kas 2011, 17:46
  • Basit a class preAmp.
    1, 2Eklenti(ler) gönderen hakan-imp » 20 Tem 2013, 23:44
    10 Cevaplar
    3188 Gösterim
    Son ileti gönderen hamist Son iletiyi göster
    26 Tem 2013, 18:09
  • Asimetrik besleme ile preamp
    1, 2Eklenti(ler) gönderen ekrem3457 » 09 Ağu 2013, 21:32
    17 Cevaplar
    3267 Gösterim
    Son ileti gönderen Emin-Fırtına Son iletiyi göster
    21 Ağu 2013, 14:52

Kimler çevrimiçi

Bu forumu görüntüleyenler: Google [Bot] ve 0 misafir