Doğrusu iyi kaynak bulmuşsunuz

) Teşekkürler

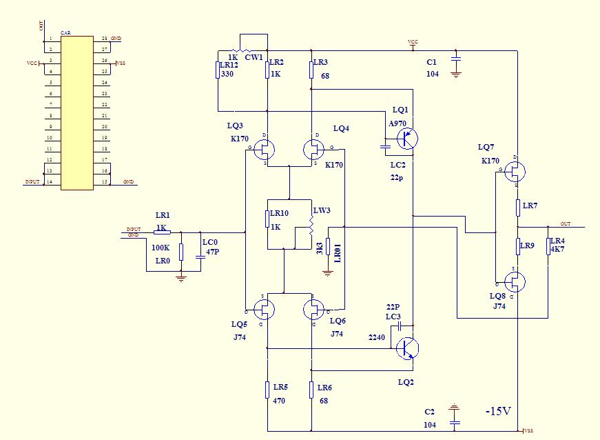
John Curl bir efsane ve eski yıllarda tasarımını yaptığı bu devreleri denemek lazım. Malzeme kalitesi değişti ama gene de eşlenmiş orjinal parçalarla oldukça kolayca yapılabilir gibi duruyor. Tek sorun JFET'leri orjinal bulmak, üşenenler eBay'den kit alabilirler ve bu da kendim yapmadım erkekliğe sığar mı anlamına gelmez. eBay'de öyle kitler var ki tek tek parça halinde alsanız iki katına mal edemezsiniz. Dolayısıyla böyle "clone" almak herşeyden önce müzik kulağının gelişmesi ve karşılaştırma yapmak açısından her daim mubahtır.
Sitedeki JC kodlu her devre John Curl'e aittir, kendisi de diyaudio.com'dan bulunabilir.
Mark Levinson hakkında ise Ersoy belki bir yorum yapari ben kaç sene önce dinledim hatırlamıyorum, B&W kabinlere bakakalmıştım
