Neyi sallamışız onu anlamadım..
Ortada sallanan bir şeyler yok yani..Yaklaşık bir % oranı verdim...
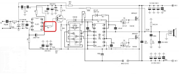
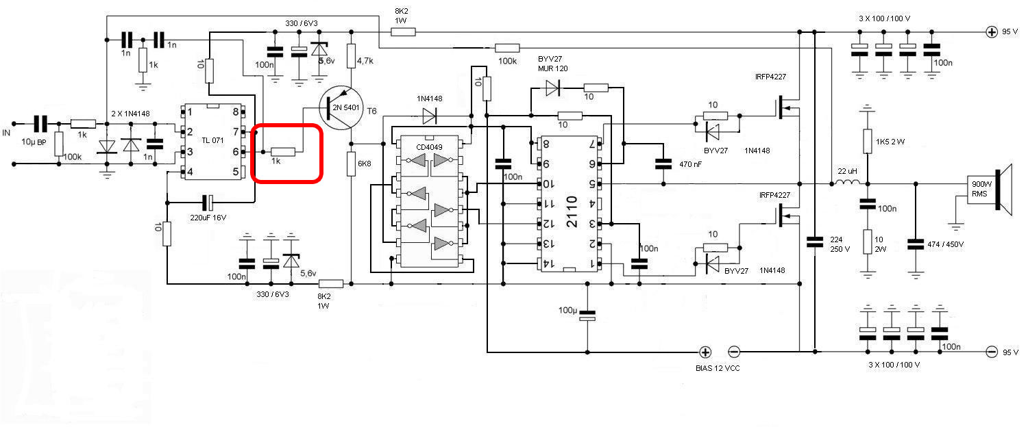
birgitay yazdı:Teşekkürler Chf Usta.... Seninde emeğine sağlık Multisim'i sayende öğrendik birşeyler yapıyoruz.... Ama en güzel Class D'yi çözdüm. Şaun kaç tane mail geliyor bilsen Facebook'ta sanırım hiç yapabilen olamamış.... Ses kalitesi oldukça net. Ancak , çok güçlü vede bazı detaylar yok. Hi-fi için değil tamamen H sınıfı Sahne Amplifkatörü olarak kullanılabilir. Power Amplifkatör olarak.... Başka birşeye yaramaz.... Müzik dinlemek için uygun değil.
onursal yazdı:Ampli sınıfları ve verimlilik.
Ön Yükselteç ve Ton Kontrol devreleri
Bu forumu görüntüleyenler: Google [Bot] ve 0 misafir