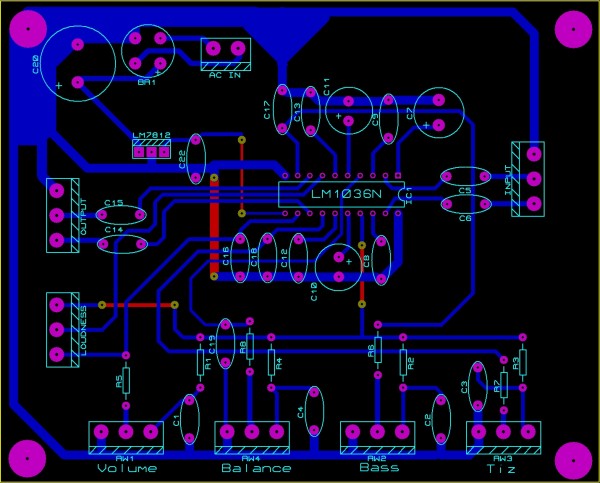
sasen yazdı:Onursal Hocam Merhaba böyle bir çalışma yaptım.Hatalarımı söylerseniz memnun olurum.Bir an geliyor çizim çok sıkışıyor çaresiz kalıyorum.Yollar çok ince kaldı.PCB çiziminde komponentleri yerleştirirken öncelik sırası kuralları var mıdır?Resmen satranç oynar gibi saatlerce uğraşıyorum:)Bununla ilgili bir kaynak öneriniz olur mu?Sizi çok yoruyorum.Teşekkür ederim.
Bir yerlerde çıkmaza girmen gayet normaldir
Onca mühendis ve uzmanların işini sen acemi bir öğrenci olarak öğrenmeye ve yapmaya çalışıyorsun.
Demekki herşey normal.
Ama;
HAH YAPTIM MÜKEMMEL OLDU deseydin işte o zaman kızardım. Yoksa hatam varsa beni uyar diyenlere asla kızılmaz
Bir zanaatkar bir tasarımda kendi yöntemini kullanır. Elektronikteki önemi ise belli başlı kuralları doğru uygulayabilmektir.
Örnek verecek olursam.
Yıllardır grounding diyip duruyorum ama her nedense çoğu arkadaşlar pek ehemmiyet vermeyip kendi doğrularınca hareket etmeyi tercih ediyorlar. Grounding kurallarında tek bir kural vardır,
Sistem giriş noktalarının sistem toprağına (sıfır noktası) yakın olması ve çıkış akımlarının girişleri etkilememesi olayıdır.
Bu prensip doğrultusunda sen de kendi hayal gücünle istediğin gibi bir yerleşim yapabilirsin, yeterki yerleşimindeki malzeme dizilimi bazı kurallara ters olmasın.
Şimdilik sabırla devam et ve tecrübe kazanmaya çalış. Elbette sen de zamanı gelince bazı teknikleri öğreneceksin.
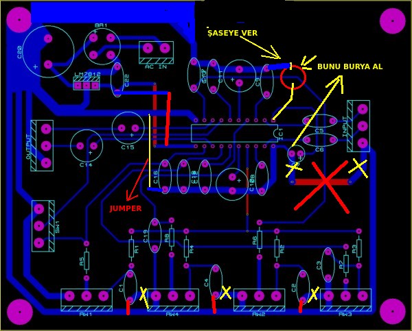
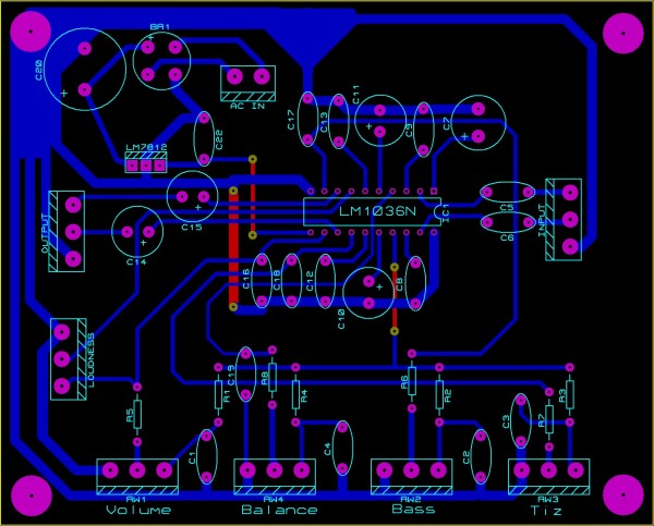
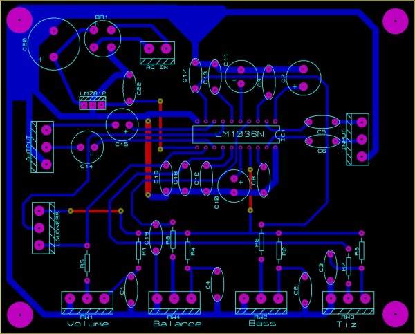
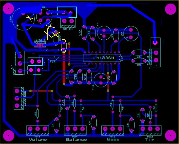
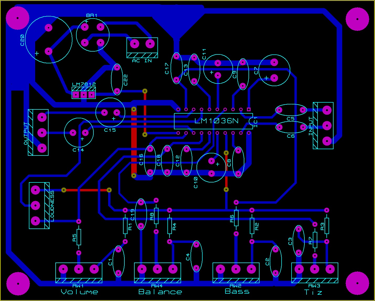
Son çizimin gayet güzel. Önemsiz birkaç düzeltmeyi yaptım.
Tabiiki elemanların nerelere nasıl bağlandığını sen kontrol edeceksin. Şema ile bağlantı hatası yok ise devre bu haliyle güzel çalışacaktır.








