Şu noktaları dikkatlice gözden geçir.
1) Giriş konnektörleri (Jacklar) şaseye temas ediyor mu?
Şaseye temas eden tipten ise kullanmış olduğun blendajlı kablonun şase ucu konnektörün dibinden bağlanmalı ton kontrole giren taraftaki şase boş bırakılmalıdır. Ton kontrole sadece canlı uç girmelidir.
2 Giriş konnektörleri şaseye temas etmeyen tiplerden ise şase uçları her iki taraftan da bağlanmalı ancak ton kontrole giriş noktasının hemen dibinden sistem şase metaline verilmelidir. Bu tür bağlantılarda kablo uzunluğu son derece önemli olup 5cm yi aşsa bile iç kablo kapasitif etki ile gürültü yaptırabilir.
İdeal seçenek şudur.
Giriş konnektörlerinin tüm şaseleri kalın bir telle birleştirilir ve hemen dipten şase metaline vidalanır. Blendajlı kablo bağlantısı 1 nolu açıklamamda olduğu gibi yapılmalıdır.
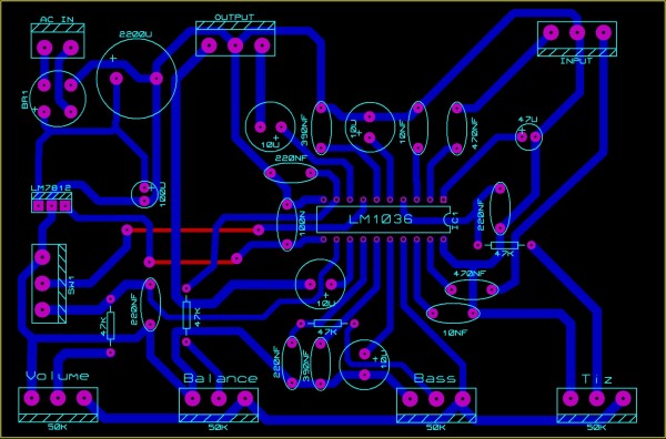
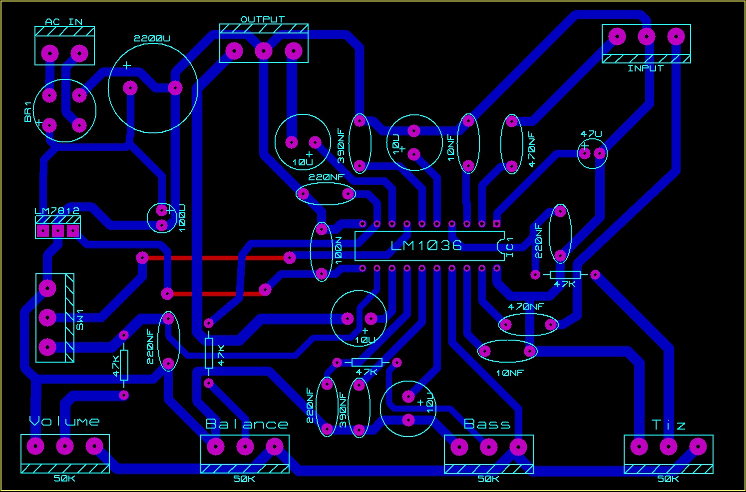
Bu montaj planında şunlar yapılmalıdır.
Alttaki konuda resimler hala mevcuttur. Okuyup anlamaya çalış.
http://elektronikprojeler.com/index.php ... 488.0.html
Besleme devresinin sıfır ucu şase metaline vidalanmalıdır.
Bu vidalamada temas öyle önemlidir ki 0.1 ohm gibi bir direnç bile sistemde gürültü oluşturabilir.
Pre devrelerin (Ton kontrol-Pre ampli gibi) sistem şasesi şase metaline sıkıca vidalanmalıdır. Metal yükseltici aparatları ile.
Çıkış katının (ampli) power state şase devresi anlatıldığı üzere sistem şasesine vidalanmalıdır.
Sistem sıfır noktasından hiçbir devreye kablo ile sıfır voltaj ucu bağlanmamalıdır. Sistem tek bir yerden yani şase metalinden devreyi tamamlamalıdır.
Tüm elektronik devre elemanları sinyal hatlarının blendaj bağlantılarında şu prensip ile hareket edilir.
Her devrenin kaynak noktası blendajlı kablonun şasesi ile irtibatlanır. Bu nokta daima şase metaline yakın olmalıdır, blendajlı kablonun gittiği yerdeki blendaj uçları boş bırakılır.
SİSTEM ŞASELEME PRENSİBİ








