LM3916N vumetre giriş ses seviyesi sorunu?

Ön Yükselteç ve Ton Kontrol devreleri » Ön yükselteçler(preampli), equalizer ve ton kontrol devreleri hakkındaki soru(n)lar

LM3916N vumetre giriş ses seviyesi sorunu?

Okunmamış iletigönderen sasen » 01 Tem 2016, 19:53

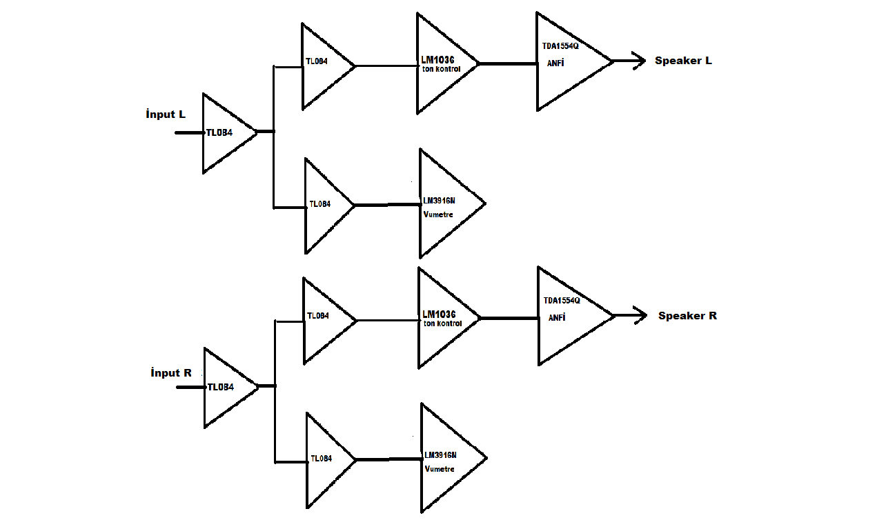
Arkadaşlar merhaba,LM3916N ile yapmış olduğum Vumetre girişini LM1036 ton kontrol devresinin çıkışından bağlantı yapıyorum.Vumetrenin çalışmasının anfi volume potansı ile ilgisi olmuyor.Ancak müzik kaynağından(bilgisayar ,telefon gibi) anfiye girişdeki sesi alçaltıp yükseltince vumetrenin çalışması da buna bağlı değişiyor.Acaba vumetre girişi ses seviyesini belli aralıkta tutabilecek vumetre öncesi ön bir devre yapılabilinir mi?
Vumetre.jpg
sasen
DIY Audio Takipçisi
 
İleti: 78
Kayıt: 12 Eyl 2008, 22:25
İl: Adana


Ynt: LM3916N vumetre giriş ses seviyesi sorunu?

Okunmamış iletigönderen chf » 02 Tem 2016, 01:31

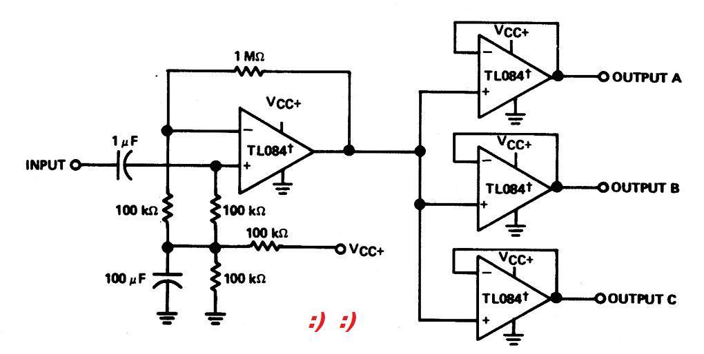
Yapılabilinir...1'den 2'ye çoğullayıcı bir devre yapman gerekli(kanal başı)...Bak; şu devre gibi... Tabi çıkışlara birer kondansatör takılacak(mesela 10 mikrofarat).. Artı ucu tampon çıkışlara bakacak şekilde.. Yani anlayacağın amfiye bir çıkış, vumetreye farklı bir çıkış kullanacaksın...
Eklentiler
rezonans.jpg
chf
DIY Audio Gurusu
 
İleti: 440
Kayıt: 26 Haz 2013, 14:25
İl: izmir

Ynt: LM3916N vumetre giriş ses seviyesi sorunu?

Okunmamış iletigönderen chf » 02 Tem 2016, 05:48

En son chf tarafından, 03 Mar 2017, 10:58 tarihinde değiştirildi, toplamda 1 değişiklik yapıldı.
chf
DIY Audio Gurusu
 
İleti: 440
Kayıt: 26 Haz 2013, 14:25
İl: izmir

Ynt: LM3916N vumetre giriş ses seviyesi sorunu?

Okunmamış iletigönderen chf » 02 Tem 2016, 09:30

:)
En son chf tarafından, 03 Mar 2017, 10:59 tarihinde değiştirildi, toplamda 1 değişiklik yapıldı.
chf
DIY Audio Gurusu
 
İleti: 440
Kayıt: 26 Haz 2013, 14:25
İl: izmir

Ynt: LM3916N vumetre giriş ses seviyesi sorunu?

Okunmamış iletigönderen sasen » 02 Tem 2016, 13:33

chf yazdı:Yapılabilinir...1'den 2'ye çoğullayıcı bir devre yapman gerekli(kanal başı)...Bak; şu devre gibi... Tabi çıkışlara birer kondansatör takılacak(mesela 10 mikrofarat).. Artı ucu tampon çıkışlara bakacak şekilde.. Yani anlayacağın amfiye bir çıkış, vumetreye farklı bir çıkış kullanacaksın...


Öncelikle bilgilendirmeniz için teşekkür ediyorum.Bağlantı şekli aşağıdaki gibi mi olacak? Bu devre ile ses kaynağındaki ses seviyesinin değişmesi vumetreyi etkilemiyecek diye anlıyorum.Doğru mudur?
Bağlantı.png
sasen
DIY Audio Takipçisi
 
İleti: 78
Kayıt: 12 Eyl 2008, 22:25
İl: Adana

Ynt: LM3916N vumetre giriş ses seviyesi sorunu?

Okunmamış iletigönderen chf » 02 Tem 2016, 14:28

Evet öyle olacak çizdiğiniz gibi... Burda girişteki op-amp 'ın geribesleme yolundaki 1megaohmluk direnci 100k yaparsanız kazanç 2 olur..Yani kazancı düşürmüş olun..Devrede kazanç 11 kat(1megaohm ile)bu şemada...Hatta ve hatta şemadaki üçüncü çıkışı başka bir amfiye yada kayıt girişine bağlayabilirsiniz...Aynı zaman da çıkıştaki tamponları çoğaltarak ;çıkışları arttırabilirsiniz...
En son chf tarafından, 03 Mar 2017, 10:59 tarihinde değiştirildi, toplamda 3 değişiklik yapıldı.
chf
DIY Audio Gurusu
 
İleti: 440
Kayıt: 26 Haz 2013, 14:25
İl: izmir

Reklamlar

Ynt: LM3916N vumetre giriş ses seviyesi sorunu?

Okunmamış iletigönderen onursal » 02 Tem 2016, 14:45

Elektroniğin ve bu gibi uygulamaların yegane tekniği ÖLÇÜM TEKNİĞİDİR.
LM 3915-3916 seriisi entegreler 0-10V referans seiye ölçüm aralığına sahip DOT/BAR skalalardır.
Tasarımda referans seviyesi ayarlanabilir olsa da LM3915-3916 entegrelerinin minumum referans seviyeleri 1V olabilmektedir. Bu referans seviyesine inebilmek için ise harici uygulamalar gereklidir.
Özellikle referans seviyesinin düşük olduğu uygulamalarda bu seviye iyi kalite opamplarla desteklenerek stabilite sağlanmalıdır.

lm.png


LM1036 entegresi çıkış empedansı yüksek olup max çıkış gerilimi takribi 300mV civarıdır. Bu seviye ile LM3916 entegresinin referans seviyesine ulaşabilmesi mümkün değildir. Üstelik bu entegre DC kontrollü olduğu için çıkışında DC bileşenler olması ve seviyesinin yükselitilebilmesi pek te mümkün değildir.
Ancak PC gibi nispeten düşük empedanslı çıkış verebilen cihazlarda 1V çıkış seviyesine ulaşılabilmektedir. Üstelik empedansın düşük olması, LM seriisi 22Kohm civarı giriş empedansına sahip entegrelerin sürülebilmesi için bir avantajdır.

Önerilen önyükselteç devreleri gürültüleri de yükselteceği için bu sefer de başka sorunlar doğuracaktır. VU metrenin belli bir seviyede sabit kalması veya aşırı yüksek seviye göstererek sadece birkaç led'in yanıp sönmesi gibi.
Sağlıklı bir devre için ne yazık ki basit uygulamalar sonuç veremeyecektir. Üstelik bu tasarım için ek masraflar da gerekli olacaktır.
Daha önceki uygulamalarım izlenirse öncelikle fikir edinilebilir ve tasarım için kriter belirlenebilir.
https://youtu.be/ntU_W9gzv9I
projeleriniz/akai-aktif-modifiye-ebu-digital-ppm-montaji-t2223-30.html
Kullanıcı avatarı
onursal
DIY Audio Gurusu
 
İleti: 840
Kayıt: 03 Ağu 2010, 01:56
İl: ankara
Meslek: broadcasting

Ynt: LM3916N vumetre giriş ses seviyesi sorunu?

Okunmamış iletigönderen sasen » 03 Tem 2016, 19:18

chf yazdı:Evet öyle olacak çizdiğiniz gibi... Burda girişteki op-amp 'ın geribesleme yolundaki 1megaohmluk direnci 100k yaparsanız kazanç 2 olur..Yani kazancı düşürmüş olun..Devrede kazanç 11 kat(1megaohm ile)bu şemada...Hatta ve hatta şemadaki üçüncü çıkışı başka bir amfiye yada kayıt girişine bağlayabilirsiniz...Aynı zaman da çıkıştaki tamponları çoğaltarak ;çıkışları arttırabilirsiniz...:) Selamlar ve saygılar...

Teşekkür ederim.
sasen
DIY Audio Takipçisi
 
İleti: 78
Kayıt: 12 Eyl 2008, 22:25
İl: Adana

Ynt: LM3916N vumetre giriş ses seviyesi sorunu?

Okunmamış iletigönderen sasen » 03 Tem 2016, 19:37

onursal yazdı:Elektroniğin ve bu gibi uygulamaların yegane tekniği ÖLÇÜM TEKNİĞİDİR.
LM 3915-3916 seriisi entegreler 0-10V referans seiye ölçüm aralığına sahip DOT/BAR skalalardır.
Tasarımda referans seviyesi ayarlanabilir olsa da LM3915-3916 entegrelerinin minumum referans seviyeleri 1V olabilmektedir. Bu referans seviyesine inebilmek için ise harici uygulamalar gereklidir.
Özellikle referans seviyesinin düşük olduğu uygulamalarda bu seviye iyi kalite opamplarla desteklenerek stabilite sağlanmalıdır.

lm.png


LM1036 entegresi çıkış empedansı yüksek olup max çıkış gerilimi takribi 300mV civarıdır. Bu seviye ile LM3916 entegresinin referans seviyesine ulaşabilmesi mümkün değildir. Üstelik bu entegre DC kontrollü olduğu için çıkışında DC bileşenler olması ve seviyesinin yükselitilebilmesi pek te mümkün değildir.
Ancak PC gibi nispeten düşük empedanslı çıkış verebilen cihazlarda 1V çıkış seviyesine ulaşılabilmektedir. Üstelik empedansın düşük olması, LM seriisi 22Kohm civarı giriş empedansına sahip entegrelerin sürülebilmesi için bir avantajdır.

Önerilen önyükselteç devreleri gürültüleri de yükselteceği için bu sefer de başka sorunlar doğuracaktır. VU metrenin belli bir seviyede sabit kalması veya aşırı yüksek seviye göstererek sadece birkaç led'in yanıp sönmesi gibi.
Sağlıklı bir devre için ne yazık ki basit uygulamalar sonuç veremeyecektir. Üstelik bu tasarım için ek masraflar da gerekli olacaktır.
Daha önceki uygulamalarım izlenirse öncelikle fikir edinilebilir ve tasarım için kriter belirlenebilir.
https://youtu.be/ntU_W9gzv9I
projeleriniz/akai-aktif-modifiye-ebu-digital-ppm-montaji-t2223-30.html



Paylaştığınız bilgiler için teşekkür ederim.Aslında amatör olarak bir şeyler yapmaya çalışırken forumda siz ve diğer arkadaşlar sayesinde bir çok şey öğrenmiş bulunmaktayım.Videonuzu da izledim emeğinize sağlık çok güzel bir çalışma olmuş.İşin ne kadar basit olmadığını da öğrenmiş oldum.Eğer önereceğiniz çok komplike olmayan bir şema varsa memnun olurum genelde internette paylaşılanları deniyorum.Ama çok tatmin edici sonuçlar alamadım.Teşekkür ederim.
sasen
DIY Audio Takipçisi
 
İleti: 78
Kayıt: 12 Eyl 2008, 22:25
İl: Adana

Ynt: LM3916N vumetre giriş ses seviyesi sorunu?

Okunmamış iletigönderen onursal » 03 Tem 2016, 19:47

sasen yazdı: Paylaştığınız bilgiler için teşekkür ederim.Aslında amatör olarak bir şeyler yapmaya çalışırken forumda siz ve diğer arkadaşlar sayesinde bir çok şey öğrenmiş bulunmaktayım.Videonuzu da izledim emeğinize sağlık çok güzel bir çalışma olmuş.İşin ne kadar basit olmadığını da öğrenmiş oldum.Eğer önereceğiniz çok komplike olmayan bir şema varsa memnun olurum genelde internette paylaşılanları deniyorum.Ama çok tatmin edici sonuçlar alamadım.Teşekkür ederim.

Öncelikle LM 3915-3916 lar için dedektör devresini yapabilmelisin.
Bu devre ses sinyallerini doğrultarak DC gerilim haline dönüştürmektedir. LM serisi entegreler ise DC giriş ile çalışmaktadır.

redre.png

Resimde işaretlenmiş olan dirençleri yarı yarıya düşürecek olursan çıkış kazancını artırmış olacaksın. Böylece LM1036 nın çıkışını birkaç kat yükselterek LM3916 yı rahatlıkla istediğin referans seviyesinde sürebilirsin.
Kullanıcı avatarı
onursal
DIY Audio Gurusu
 
İleti: 840
Kayıt: 03 Ağu 2010, 01:56
İl: ankara
Meslek: broadcasting

Sonraki

Ön Yükselteç ve Ton Kontrol devreleri


 


  • Bu konular da ilginizi çekebilir:
    Cevaplar
    Gösterim
    Son ileti

Kimler çevrimiçi

Bu forumu görüntüleyenler: Google [Bot] ve 0 misafir