24 kanal grafik ekolayzır

Ön Yükselteç ve Ton Kontrol devreleri » Ön yükselteçler(preampli), equalizer ve ton kontrol devreleri hakkındaki soru(n)lar

24 kanal grafik ekolayzır

Okunmamış iletigönderen chf » 14 Tem 2015, 14:02

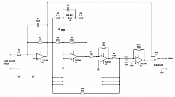
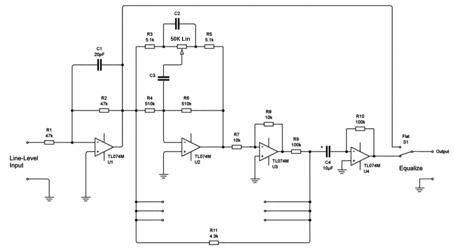
;) yabancı bir kitaptan alıntıdır..
Eklentiler
2.png
1.png
chf
DIY Audio Gurusu
 
İleti: 440
Kayıt: 26 Haz 2013, 14:25
İl: izmir


Ön Yükselteç ve Ton Kontrol devreleri


 


  • Bu konular da ilginizi çekebilir:
    Cevaplar
    Gösterim
    Son ileti
  • 6 kanal ses kontrol
    gönderen whyliving » 23 Şub 2008, 00:32
    1 Cevaplar
    2902 Gösterim
    Son ileti gönderen whyliving Son iletiyi göster
    23 Şub 2008, 00:38
  • pasif 3 kanal mikserde dc kaçak önleme
    Eklenti(ler) gönderen klavyeteur » 19 Ağu 2011, 18:37
    4 Cevaplar
    1489 Gösterim
    Son ileti gönderen hamist Son iletiyi göster
    20 Ağu 2011, 01:05

Kimler çevrimiçi

Bu forumu görüntüleyenler: Google [Bot] ve 0 misafir