berkay_design yazdı:Merhaba arkadaşlar ben projeme hızla devam ediyorum. Yardımlarınız sayesinde müzik sistemleri hakkında hiç bilgim olmamasına rağmen kendimi yavaş yavaş geliştiriyorum. Konumuza gelelim. Her sıkıntı çözüldü gibi. Şu an pcden yada telefondan sesi alıp tonlamasını yapıp yükselterek hoparlörden dinleyebiliyorum. Preamp vasıtasıyla gitardan ses almak istedim. Preampları incelediğim kadarıyla bir kaç devre yaptım. Ancak devreler mikrofonla ses veriyor gitardan ses alamıyorum. Mikrofon preampı ile gitar preampı farklı şeyler sanırım. Gitar preampları hakkında yol göstermenizi istiyorum. İşin içinden çıkamadım doğrusu. Teşekkürler
berkay_design yazdı:ben şimdilik gitardan sesi kulaklığa bile versem yeterli. dediğim gibi mikrofonla gitarın farkı nedir tam olarak çözemedim.

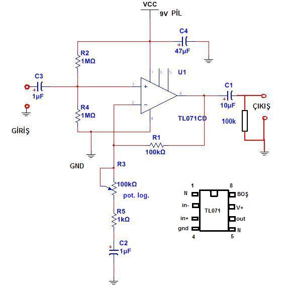
Ön Yükselteç ve Ton Kontrol devreleri
Bu forumu görüntüleyenler: Google [Bot] ve 0 misafir