Sitemiz projelerinden bu ön yükselteci simule ederek gözlemlerimi
paylaşmak istedim.
Ancak, öncelikle belirteyim, kullandığım simulasyon programı pro version olup,
çok kere simule ettiğim devreleri olduğu gibi baskılı devreye taşırım,
ki şu an'a kadar hiç yanıltmadı beni.
Siteye yüklediğim subwoofer çalışmam da böyle oldu.
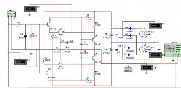
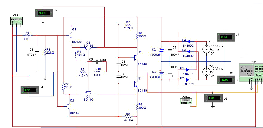
Gelelim devremize, bu da ras32 simulasyonu gibi kesinlikle Hi-End.
Devrenin giriş ve çıkışında göreceğiniz voltmetreler AC diğerleri DC konumdadır.
Dolayısı ile RMS olarak çıkışın 1V olacağı şekilde giriş düzeyini seçtim.
Ancak, devreyi 2x12VAC besleme altında 2V girişe kadar yükselttim,
ki bu durumda çıkış 12Vpp düzeyine ulaştığı için, sadece 0.001% HD son derece başarılı.
Sinad 100dB
Çıkışın bir çok amplifikatör için 1 V RMS giriş isteği göz önüne alınarak
paylaşımı bu haliyle uygun gördüm.
Kaldı ki hiç bir amplifikatör için çok yüksek giriş seviyeleri gerekmez.
Şunu da ekleyeyim, -+32V altındaki simulasyon değerleri de bu sunum ile bire-bir aynı.
İsteyen arkadaşlar denediklerinde farklı sonuçlar görürlerse paylaşımı hepimize iyi gelir.
Eğer bu hali ile de benzer sonuçlar alınabilir ise,
ki bana göre alınabilmeli, zira devre oldukça akıllıca tasarlanmış.
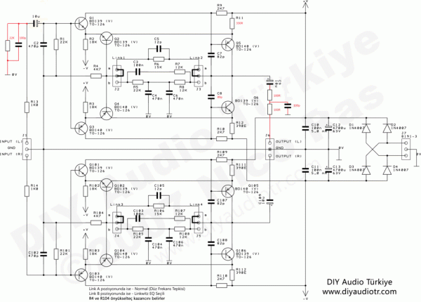
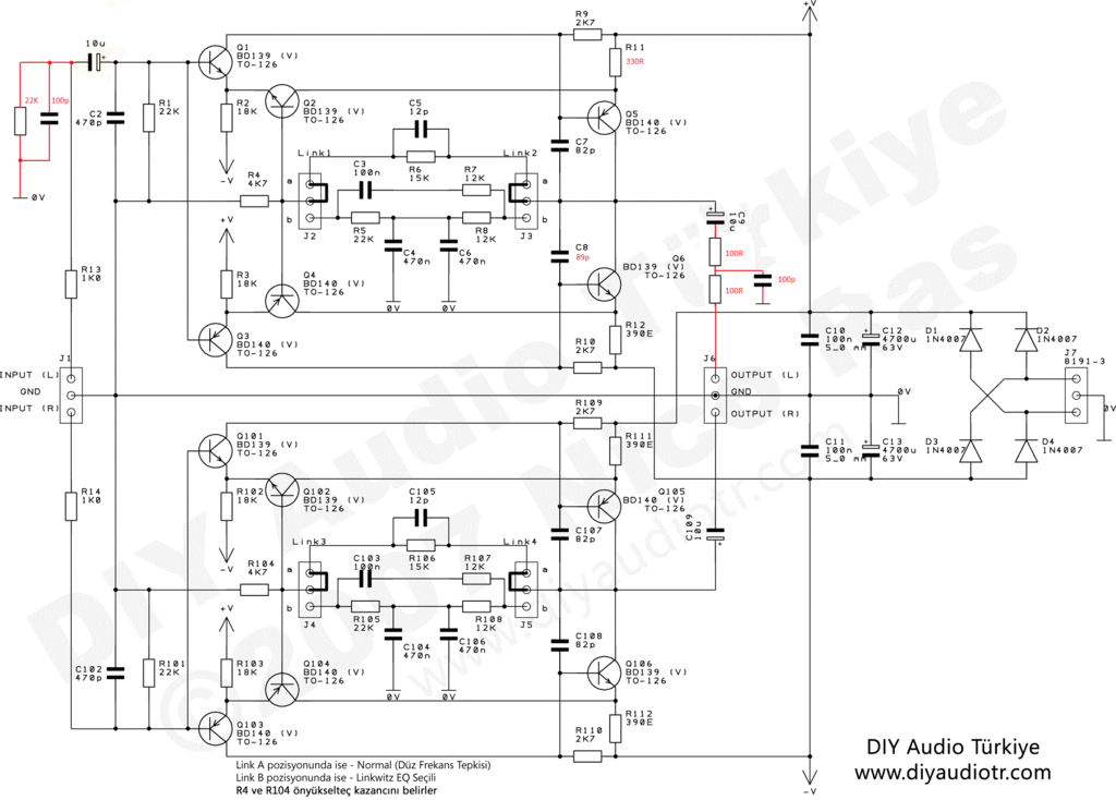
Bu durumda 78xx serisi regulatörler kullanılarak 4700u yerine daha küçük kondansatörler
ve daha kolay bulunan trafolar ile kullanıcı sayısına olumlu etkileri olacaktır düşüncesindeyim.
Sonradan fark ettim, Bode Ploter görüntüsünü eklememişim,
0-473KHz arasında 15 dB
Bir de çizimde geri besleme direnci 15K kullanmışım,
orijinali 22K ile denendiğimde, sadece kazanç 12dB den doğal olarak
15dB e çıktı.
Umarım faydalı olacaktır.





![sema[3].gif (124.25 KiB) 1308 defa görüntülendi sema[3].gif](../dosyalar/resim/ufak/sema%255B3%255D.gif)