Arkadaşlar
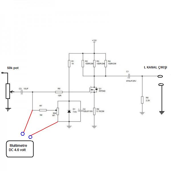
http://www.ebay.com/itm/Single-End-Clas ... 4ace09be57 linkteki ürünü ebaydan satın aldım. audio technica kulaklık ile kullandım. IRF540N mosfetler var ve 12 DC ile besleniyor. Devrede iki adet 50 K çokturlu pot var.Anladığım kadarıyla bu potlarla Bias ayarı yapılıyor. ilk çalıştırdığım sen o kadar kaliteli deyildi. Bu potlarla biraz oynayarak biraz ses kalitesini artırdım. Ancak en sağlıklı ayarı nasıl yapabilirim. Resimleri ve şeması aşağıda mevcut.


![FullSizeRender[1].jpg (301.5 KiB) 1456 defa görüntülendi FullSizeRender[1].jpg](../dosyalar/resim/ufak/FullSizeRender%255B1%255D-2.jpg)
