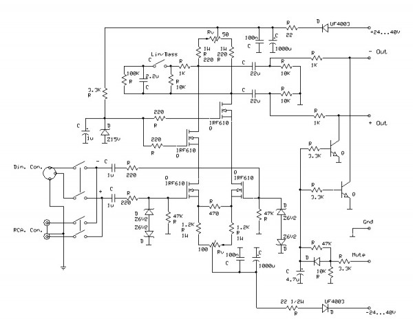
ihtiyaca göre buffer ya da preA olarak kullanabileceğimiz bir devreyi paylaşıyorum bu defa.
Alt mosfetlerin sourge leri arasındaki 470 ohm 0dB için
Bu direnci küçülterek preA kullanımı için kazanç elde edebilirsiniz.
Bu devreyi PP Class A ile denediğimizde, ses renginin biraz daha iyileştiğini gözlemledim.
Ayrıca hoparlor kabinlerinize göre kullanabileceğiniz bizim meşhur +2dB sub-bass takviyesi.
Devrenin kaskad olması çıkış empedansının yük değişimine göre değişkenliğini engelleme amaçlı.
Bu devrenin ideal çalışma voltajı aslında -/+40V.
Ancak class a için en çok kullandığımız 24-30V ile son derece başarılı
ve balanced yapı ile fB olmaksızın doğal amplifikasyon anlamında oldukça da
doğal sound sağladı.
Devrenin çıkışındaki mute devresi ilk açılışta 22u kond.ler dolana kadar kendisinden sonraki
devreye göndereceği besleme voltajı potansiyelini engelleme amaçlı olarak kullanılmalı.
Ya da açılış sırasında 1-2sec. kadar gecikme sağlayacak bir röleli devre de olabilir.
Devreyi bu hali ile unbalance girişler için sadece + çıkış olarak kullanabiliriz.
Giriş ise yine unbalanced girişler için balanced olarak kullanmakta fayda var.
Bu durumda 2 devre arasındaki gnd. farklılıkları sınırlanmış olacaktır.
Audio girişlerdeki 6.2V zenerleri kesinlikle ihmal edilmemeli.
Aksi halde kaynağa bağladığınız andaki gnd. farklılığı mosfetlerinizi uçuracaktır.
Devrenin PCB sini kendiniz yapmak durumundasınız,
zira kullanılacak malzemeye göre değişkenlik gösterecek olması nedeni ile
tercihinize kalıyor.
Benim yapacağımda pcb tipi konnektorler ve cihaz arka tasarımı nedeni ile
sizlerin işinize yaramayacaktır.
Bir şey daha ekleyeyim.
IRF610 lar birlikte eşlenik olmalı.
Devrenin besleme voltajlarını basit de olsa regule etmek işinizi kolaylaştıracaktır.
4 transistorün aynı ısıda olması için soğutucuyu ortak kullanmaları gerekiyor.
Selamlar



