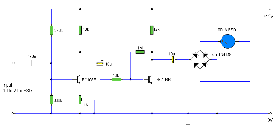
Dinozor Allah senden razı olsun hocam 2 tane ITT analog VU var elimde süper kondisyonda nasıl bağlayacam diye kafa patlatıyodum bu çizim harika oldu vallahi ben çok daha basit şekilde düşünmüştüm bir direnç bir diyot filan gibi ama bu daha akla yatkın bir şema

gainclone'uma bağlayacam bunları bi aksilik olmazsa, çok teşekkürler.