Aktif Crossover Hesabı

Ön Yükselteç ve Ton Kontrol devreleri » Ön yükselteçler(preampli), equalizer ve ton kontrol devreleri hakkındaki soru(n)lar

Ynt: Aktif Crossover Hesabı

Okunmamış iletigönderen birgitay » 17 Tem 2015, 00:20

indireyim onu ben .
Facebook Elektronik üzerine sayfam : https://www.facebook.com/groups/1216358921722507/
birgitay
DIY Audio Gurusu
 
İleti: 896
Kayıt: 04 Nis 2012, 22:16
İl: Kocaeli
Meslek: Elektronik


Ynt: Aktif Crossover Hesabı

Okunmamış iletigönderen birgitay » 17 Tem 2015, 00:27

Hep üyelik istiyor.....
Facebook Elektronik üzerine sayfam : https://www.facebook.com/groups/1216358921722507/
birgitay
DIY Audio Gurusu
 
İleti: 896
Kayıt: 04 Nis 2012, 22:16
İl: Kocaeli
Meslek: Elektronik

Ynt: Aktif Crossover Hesabı

Okunmamış iletigönderen birgitay » 18 Tem 2015, 18:51

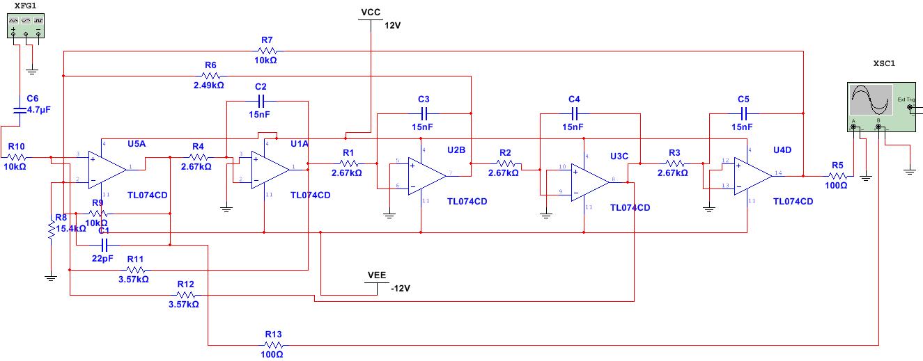
Multisim'i indirdim. Uğraştım şemayı çizdim , tek opampı çizmedim :D Zira sayfa genişletme seçeneğini bulamadım ? Sprint Lay. yada Proteus gibi değil. Bilgide yok.... Zira burada simule etttikten sonra birde hata sorunu var nedir ? Çalışıyor simulatör vede duruyor anında..... Neden ?
Eklentiler
crossover1.jpg
Facebook Elektronik üzerine sayfam : https://www.facebook.com/groups/1216358921722507/
birgitay
DIY Audio Gurusu
 
İleti: 896
Kayıt: 04 Nis 2012, 22:16
İl: Kocaeli
Meslek: Elektronik

Ynt: Aktif Crossover Hesabı

Okunmamış iletigönderen Kapibara » 18 Tem 2015, 23:43

Clipboard01.jpg

Sayfa genişletme seçeneği buradan yapılıyor.
Hata olayını elemanların muadillerini deneyerek belki çözebilirsiniz.
Bir kaç kez farklı opamp deneyerek olayı çözmüştüm. Lâkin ben de programın acemisi sayılırım.
Kullanıcı avatarı
Kapibara
DIY Audio Gurusu
 
İleti: 435
Kayıt: 22 Şub 2007, 03:05
İl: Sakarya

Ynt: Aktif Crossover Hesabı

Okunmamış iletigönderen birgitay » 19 Tem 2015, 00:41

Anladım...... Bu işleri deneyerek değilde bizlerde tam anlamı ile yabancı dil vede uygulama amaçlı görmediğimizden sorun yaşıyoruz.....
Facebook Elektronik üzerine sayfam : https://www.facebook.com/groups/1216358921722507/
birgitay
DIY Audio Gurusu
 
İleti: 896
Kayıt: 04 Nis 2012, 22:16
İl: Kocaeli
Meslek: Elektronik

Ynt: Aktif Crossover Hesabı

Okunmamış iletigönderen birgitay » 19 Tem 2015, 11:40

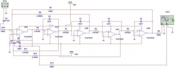
Simülasyon yaparken benim devrenin giriş kanalı A tarafında iken , fonksiyon jeneratöründe bu devreye 3khz'de , 5khz'de giriş versem devrenin çıkışında geçiriyor.... Diğer b kanalını skopun B kanalına bağlayınca normal direk geçiş olduğu için sistem çalışıyor. Buna nazaran skop seçeneğindeki none auto seçeneklerini A kanalında seçerken sabit sinyali görmem lazım fakat ozamanda sinüs dalgasını göremiyorum yani çalışmıyor bu benimle alakalı bir sorun mu programla alakalı mı ?
Eklentiler
scop.png
scop.png (40.6 KiB) 572 defa görüntülendi
Crossover2.jpg
Facebook Elektronik üzerine sayfam : https://www.facebook.com/groups/1216358921722507/
birgitay
DIY Audio Gurusu
 
İleti: 896
Kayıt: 04 Nis 2012, 22:16
İl: Kocaeli
Meslek: Elektronik

Reklamlar

Ynt: Aktif Crossover Hesabı

Okunmamış iletigönderen chf » 23 Tem 2015, 22:07

1 voltluk kısımları , yani osiloskop genlik ayarını, kutuların sağ yanlarına tıklayıp ; aşağı yukarı tuş çıkınca ;ayar yapman gerekli...Ayrıca devreyi çalıştırdığında hata verme olayı ; ya devre yollarını yanlış bağlamak yada şasileri devreye yanlış bağlamaktan kaynaklanabiliyor.. Devre aşırı yüklendiğinde hata mesajı veriyordu ...
Eklentiler
adsız.JPG
chf
DIY Audio Gurusu
 
İleti: 440
Kayıt: 26 Haz 2013, 14:25
İl: izmir

Ynt: Aktif Crossover Hesabı

Okunmamış iletigönderen birgitay » 24 Tem 2015, 13:53

Skop kullanmayı öğrendim. Zira devreden Sinyal alıyorum bazen hata veriyor onu demek istedim.... İsis'tede aynı olay başıma geldi. Yani senin formüle göre mesela ben lp frekansı 2khz'de kesmek istiyorum . Nasıl yapmam lazım ?
Facebook Elektronik üzerine sayfam : https://www.facebook.com/groups/1216358921722507/
birgitay
DIY Audio Gurusu
 
İleti: 896
Kayıt: 04 Nis 2012, 22:16
İl: Kocaeli
Meslek: Elektronik

Ynt: Aktif Crossover Hesabı

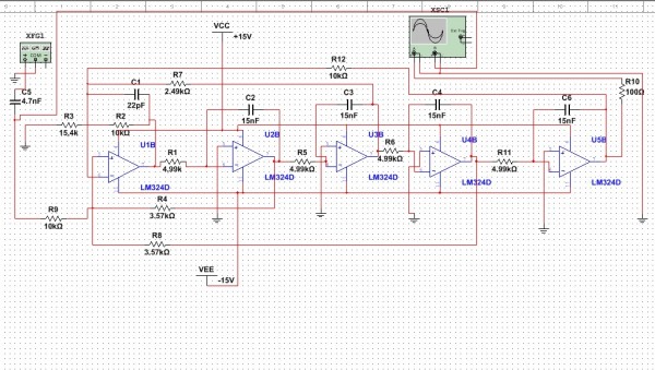
Okunmamış iletigönderen chf » 24 Tem 2015, 15:35

birgitay yazdı:Skop kullanmayı öğrendim. Zira devreden Sinyal alıyorum bazen hata veriyor onu demek istedim.... İsis'tede aynı olay başıma geldi. Yani senin formüle göre mesela ben lp frekansı 2khz'de kesmek istiyorum . Nasıl yapmam lazım ?


Seçilen değer 2.67 k olarak belirlendi... f=0.08/(RXC)(eğime başladığı frekans değeri...) Sinyal jeneratöründen sırayla frekans değerleri girip, genliklerin ne kadar düştüğünü ve yükseldiğini scopta görmek gerekiyor..
Eklentiler
CROSSOVER1.JPG
CROSSOVER1.JPG (18.96 KiB) 506 defa görüntülendi
adsız1.JPG
En son chf tarafından, 24 Tem 2015, 19:43 tarihinde değiştirildi, toplamda 1 değişiklik yapıldı.
chf
DIY Audio Gurusu
 
İleti: 440
Kayıt: 26 Haz 2013, 14:25
İl: izmir

Ynt: Aktif Crossover Hesabı

Okunmamış iletigönderen birgitay » 24 Tem 2015, 19:43

Anladım . Ama tam anlamı ile şu devreyi çalıştıramadım ki..... 24db bu devre yani . Şöyle düşün mesela ben bunu elimdeki hoparlör mesela kasası ile 3,2 khz.te rezonansa giriyor..... Yani benim bundaki kastım şu ; Sahnede canlı müzik yaparken , olumsuz feedback'leri ortadan kaldırmamız laızm..... Ötmemesi için tasarlamak gerekiyor. Birde bu devreyi , Line Array serilerinde deneyip tamamen kaç khz'de keseceğimizi hangi mantığa göre yapmak lazım.... Yoksa bir kaç önceki mekâlede Onursal abinin dediği gibi , bir hoparlöre 1 metreden 1 khz sinyal verip onun sinüs grafiğini çıkartıp kaç khz'de bozulma var onu mu traşlamak gerekiyor ?
Facebook Elektronik üzerine sayfam : https://www.facebook.com/groups/1216358921722507/
birgitay
DIY Audio Gurusu
 
İleti: 896
Kayıt: 04 Nis 2012, 22:16
İl: Kocaeli
Meslek: Elektronik

ÖncekiSonraki

Ön Yükselteç ve Ton Kontrol devreleri


 


  • Bu konular da ilginizi çekebilir:
    Cevaplar
    Gösterim
    Son ileti
  • Pasif Crossover Hesabı
    1, 2, 3gönderen birgitay » 06 Kas 2014, 12:08
    23 Cevaplar
    5891 Gösterim
    Son ileti gönderen birgitay Son iletiyi göster
    24 Kas 2014, 12:49
  • Xlr- Aktif Crossover
    Eklenti(ler) gönderen birgitay » 04 Eyl 2016, 15:16
    0 Cevaplar
    1022 Gösterim
    Son ileti gönderen birgitay Son iletiyi göster
    04 Eyl 2016, 15:16
  • Oto için 12v aktif filtre
    gönderen Admiral » 28 Mar 2009, 00:25
    5 Cevaplar
    5662 Gösterim
    Son ileti gönderen djmalan Son iletiyi göster
    26 Ekm 2009, 00:32
  • 2 Way Passive Crossover
    1, 2Eklenti(ler) gönderen birgitay » 09 Ekm 2014, 20:00
    14 Cevaplar
    3518 Gösterim
    Son ileti gönderen birgitay Son iletiyi göster
    18 Ekm 2014, 22:19
  • Crossover hakkında yardım
    gönderen hakan_25TR » 16 Kas 2010, 00:34
    1 Cevaplar
    1436 Gösterim
    Son ileti gönderen Hazar Son iletiyi göster
    16 Kas 2010, 16:40

Kimler çevrimiçi

Bu forumu görüntüleyenler: Google [Bot] ve 0 misafir