gönderen chf » 15 Nis 2014, 15:28
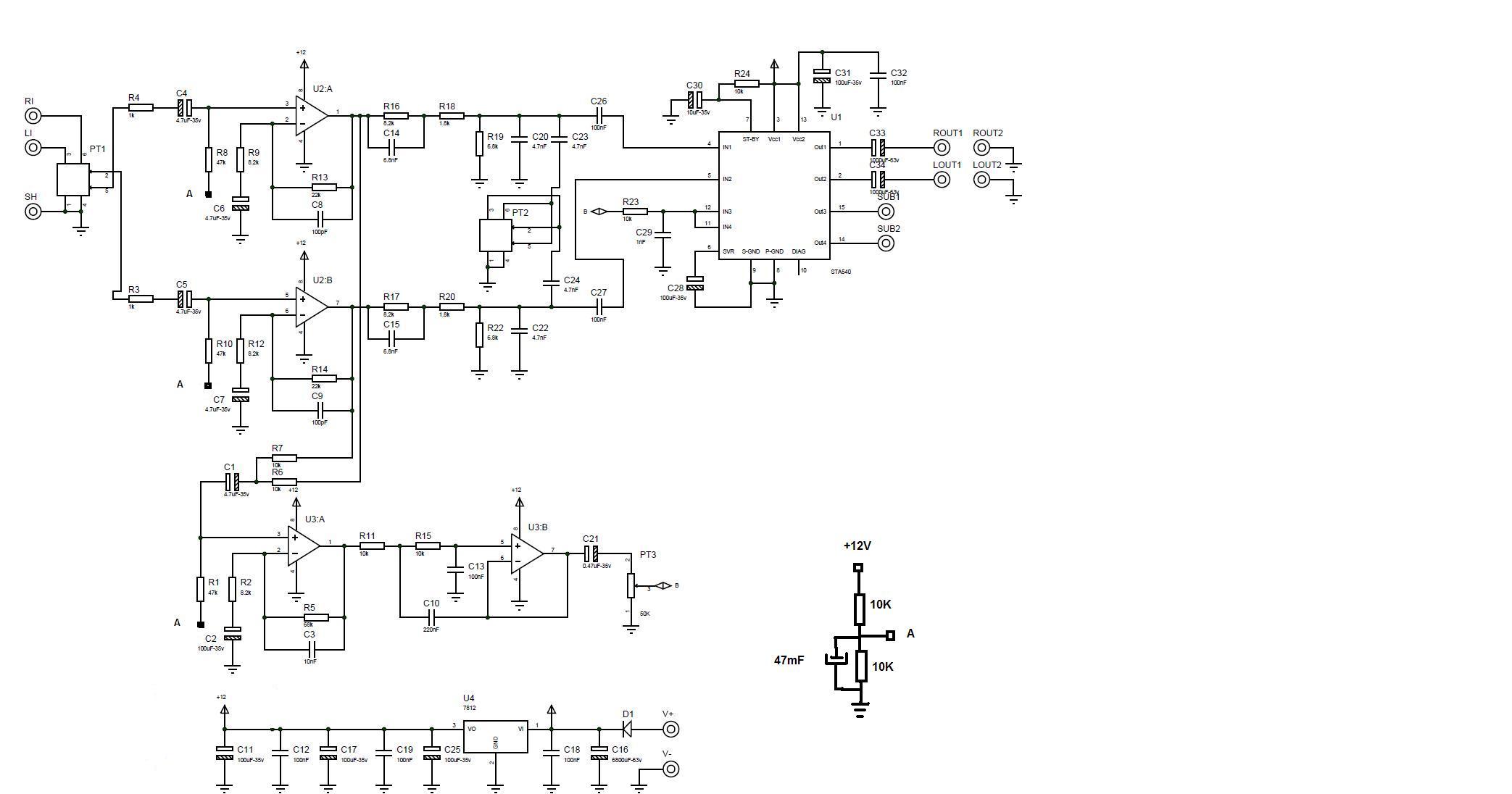
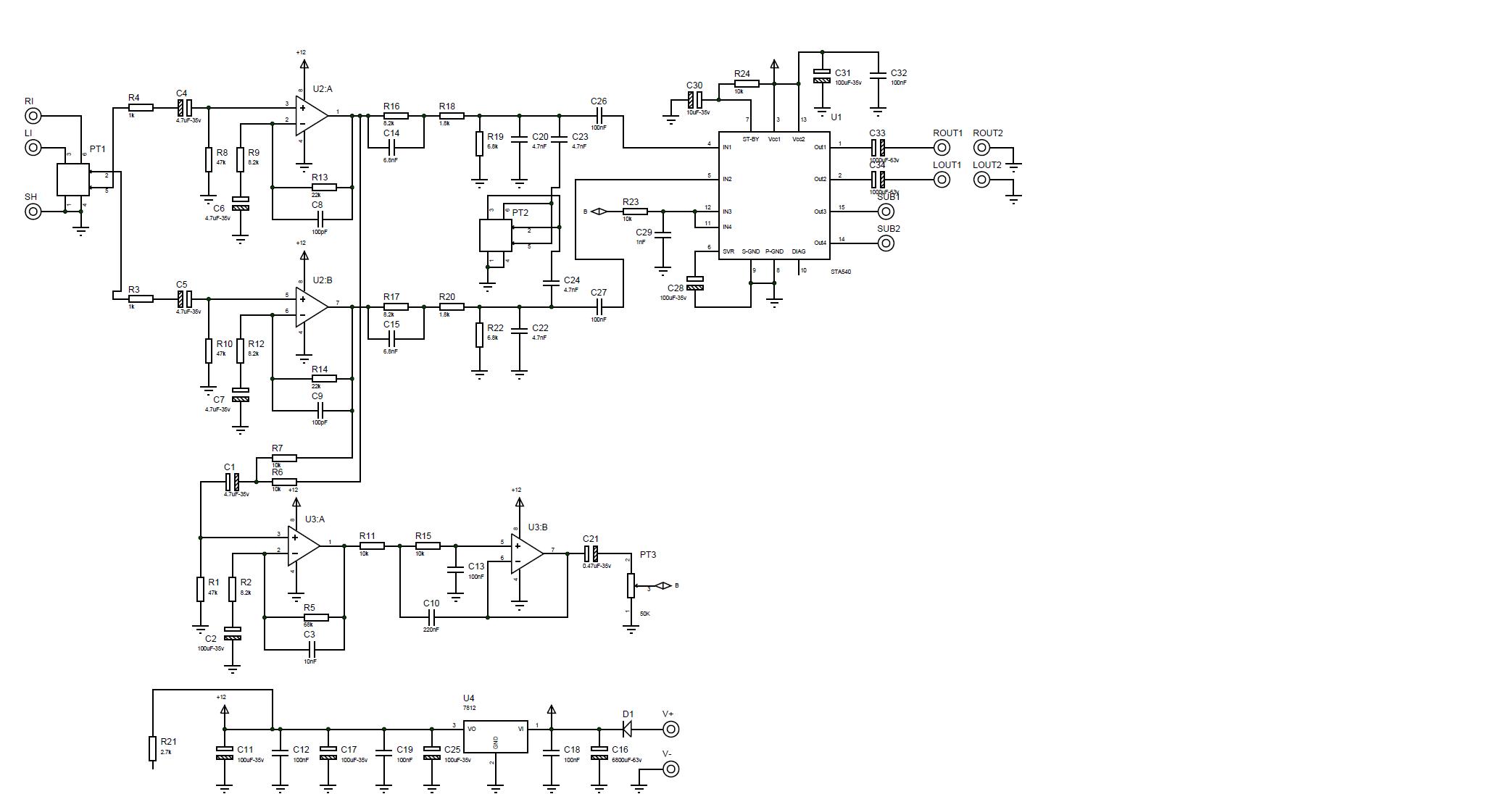
erkan614 yazdı:PT1 volum, PT2 Tiz PT3 Bass kontrolü yapıyor
dediğiniz gibi devrede hatalar var mutlaka mesela R1 ve R8 dirançlerini açık devre yaptığımda ses vermeye başladı tiz ve bass kontrolü de yapabildim ama enerji verdikten 10 dk sonra devrede ses gine kayboldu

opamplı kısım düzgün çalışmıyor yani
hataları söyleyebilirmisiniz üzerinde çalışıyım
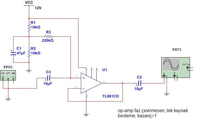
Bak bu şemada op-amp ların + girişlerine 12 voltun yarısını vereceksin.."A" yazan yerlere 12/2 volt verilecek ... Dene bakalım..Op amp lar tek kaynaktan beslenirse + girişlerine direnç üzerinden gerilimin yarısı verilir...

Bu arada tam görememişim PT2 Stereo potansı iki yolun tiz azaltımını, PT3 mono potansı mevcut aktif alçak geçiren devrenin seviyesini, PT1 stereo potansıda giriş volüm ayarını yapıyor... Yani şema tam fakat... "A" lara 12/2 volt verilecek...

- Eklentiler
-

En son chf tarafından, 15 Nis 2014, 23:05 tarihinde değiştirildi, toplamda 2 değişiklik yapıldı.