Geçtiğimiz günlerde istem dışı gelişen bir tartışmanın mosfet-bjt karşılaştırmasına dönüşmesi
sırasında zaten aklımda olan bir TDA7294 testini bu gün tamamladım.
Söz konusu tartışma sırasında bir arkadaşımız TDA7294 ün basslarda kötü olduğunu
ve bjt li bir başka chip amp. ile karşılaştırdığında, diğerinin bjt oluşu nedeni ile
daha iyi olduğunu söylemişti.
Ben de özetle transistorlerin yapılarından çok kurgunun önemli olduğunu vurgulamıştım.
Evet, arkadaşımız haklı çıktı.
TDA7294 baslarda iyi değil.
Ama mosfet çıkış olduğu için değil.
Üreticinin hedef kitle gözeterek hazırladığı kurgu daha fazlasına izin vermediği için.
Bunu devreyi detaylı incelediğimde zaten görmüştüm.
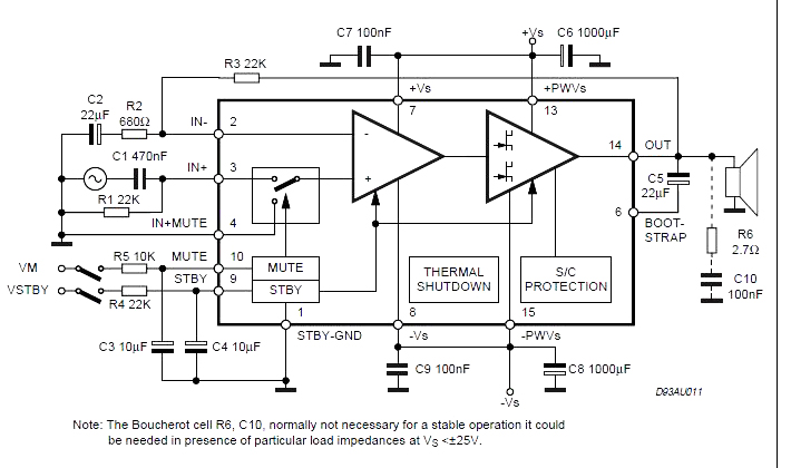
Girişte 22K ve giriş kond. 470n. Mümkün değil bu devreden bass beklentisi olanlar
mutlu olamazdı.
Yine de devreyi aynı şekilde kurup test ettim.
100Hz den aşağı doğru indikçe basslar zayıfladı,
phase shift dediğimiz sapmalar ve gözle görülür harmonik dist.lar ölçü aleti gerektirmiyordu.
470n giriş kond. 2.2u yaptım, ki aslında 4-5u civarına kadar inebilir,
C2 ac dekuplaj kond.47u yaptım.
bass specti 20Hz e kadar oldukça düzeldi.
Bu sırada yaptığım 10KHz kare dalga ile slew-rate ölçümü 13V/uS olarak çıktı.
Üst frekans sınırı dikkate alınmayacak kadar küçük bir kayıpla 20KHz ve devamında 50KHz e kadar test edildi.
Asıl amacım TDA7294 e uçmayı öğretmekti, ama üreticinin iç kompanzasyonları buna izin vermediği için
devam etmeye gerek görmedim.
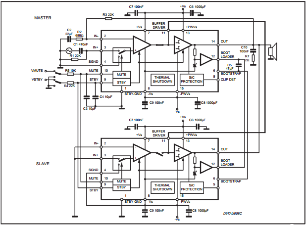
Şimdi, bu devreyi deneyecek arkadaşlara notlar.
1)Çıkıştaki boot-strap C5 kond. bu ve benzer devrelerde -/+ besleme voltajının en az toplamı kadar olmalı,
ben -/+30 ile test ettim, min.60V olmalıydı, 100V kullandım.
2)C2 ac dekuplaj kond. 47-100u NP(BP) olmalı ve buna paralel mutlaka 1u multi layer kond. kullanılmalı.
3)Giriş kond. 2-5u arası.
Son olarak, internette bu devrenin bir opamp kullanılarak geliştirilmiş servo kontrollu olanı var.
O devreyi de önerebilirim.
Son not: Kalite için iyi kurgu, kaliteli malzeme.
Selamlar
