Kasaya konan devrenin ekstra sesler alması

Amplifikatörler » Hoparlör amplifikatörleri, preamplifikatörler hakkında soru ve incelemeleriniz...

Ynt: Kasaya konan devrenin ekstra sesler alması

Okunmamış iletigönderen crazy4blue » 11 Ağu 2015, 23:46

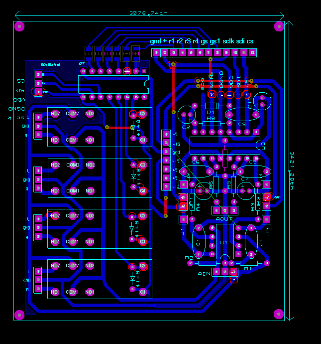
pga kartının baskı devresi
Ekran Alıntısı1.PNG


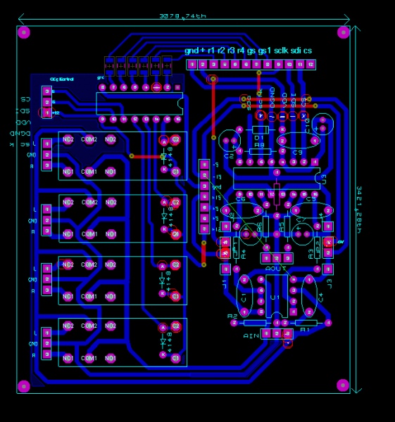
pga güç kartı
Ekran Alıntısı2.PNG

not:pga güç kartı ve amfi ana beslemesi merkez toroid trafodan fakat farklı sarımlardan alınıyor.
crazy4blue
DIY Audio Fanatiği
 
İleti: 117
Kayıt: 08 Kas 2013, 02:36
İl: kocaeli
Meslek: Öğretmen


Ynt: Kasaya konan devrenin ekstra sesler alması

Okunmamış iletigönderen onursal » 12 Ağu 2015, 00:15

PGA giriş ground'u ve besleme devresi ground'da hatalar var.
Girişler (SİNYAL) nasıl yapıldı bilmiyorum ama giriş konnektörlerinin şaseleri hem şaseye hem de PGA devresine irtibatlı ise gürültü yapacaktır.
Uygun bir zamanda prensip şeması çizmeye çalışırım.
Kullanıcı avatarı
onursal
DIY Audio Gurusu
 
İleti: 840
Kayıt: 03 Ağu 2010, 01:56
İl: ankara
Meslek: broadcasting

Ynt: Kasaya konan devrenin ekstra sesler alması

Okunmamış iletigönderen crazy4blue » 12 Ağu 2015, 00:28

Teşekkür ederim hocam. Bekliyorum prensip şemayı
crazy4blue
DIY Audio Fanatiği
 
İleti: 117
Kayıt: 08 Kas 2013, 02:36
İl: kocaeli
Meslek: Öğretmen

Ynt: Kasaya konan devrenin ekstra sesler alması

Okunmamış iletigönderen crazy4blue » 12 Ağu 2015, 00:32

onursal yazdı:PGA giriş ground'u ve besleme devresi ground'da hatalar var.
Girişler (SİNYAL) nasıl yapıldı bilmiyorum ama giriş konnektörlerinin şaseleri hem şaseye hem de PGA devresine irtibatlı ise gürültü yapacaktır.
Uygun bir zamanda prensip şeması çizmeye çalışırım.

girişler röle bölümünden yapıyorum. mp ile giriş seçilerek ilgili girişi pga devresine yönlendiriyorum. normalde giriş sinyallerinin gnd si şasede hiçbir yere bağlı değil. zaten bağladığımda da dediğiniz gibi aşırı gürültü yapıyor.
crazy4blue
DIY Audio Fanatiği
 
İleti: 117
Kayıt: 08 Kas 2013, 02:36
İl: kocaeli
Meslek: Öğretmen

Ynt: Kasaya konan devrenin ekstra sesler alması

Okunmamış iletigönderen chf » 12 Ağu 2015, 02:22

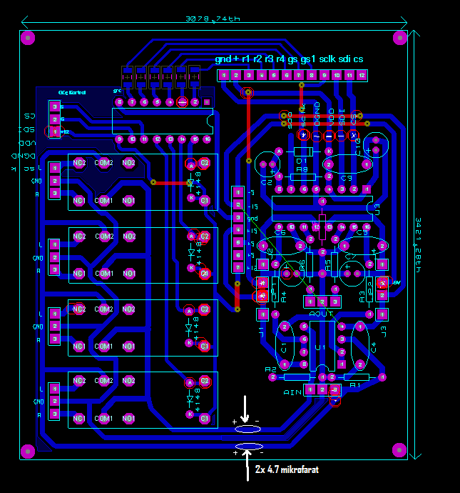
Selamlar..İşaretlediğim yerlere kondansatör koyup yeniden deneyebilirmisin Crazy.. En azından Röleler op-amp girişine kondansatörden önce bağlanır...
Eklentiler
Ekran Alıntısı1.PNG
chf
DIY Audio Gurusu
 
İleti: 440
Kayıt: 26 Haz 2013, 14:25
İl: izmir

Ynt: Kasaya konan devrenin ekstra sesler alması

Okunmamış iletigönderen crazy4blue » 12 Ağu 2015, 02:28

Dediğiniz gibi deneyeceğim. Ama öncelikle gidip güzel bir blendajlı mikrofon kablosu alayım. Anten kablosu ile denedim gürültü baya azaldı. Kondansatörleri ne amaçla koyuyoruz buraya
crazy4blue
DIY Audio Fanatiği
 
İleti: 117
Kayıt: 08 Kas 2013, 02:36
İl: kocaeli
Meslek: Öğretmen

Reklamlar

Ynt: Kasaya konan devrenin ekstra sesler alması

Okunmamış iletigönderen chf » 12 Ağu 2015, 02:35

Rölenin mekanik kontaklarından titreşim felan olabilir diye düşündüm(röle bobini manyetik çekmesinden dolayı)..Normalde girişe zaaten kondansatör konulmakta..
En son chf tarafından, 12 Ağu 2015, 02:47 tarihinde değiştirildi, toplamda 1 değişiklik yapıldı.
chf
DIY Audio Gurusu
 
İleti: 440
Kayıt: 26 Haz 2013, 14:25
İl: izmir

Ynt: Kasaya konan devrenin ekstra sesler alması

Okunmamış iletigönderen crazy4blue » 12 Ağu 2015, 02:46

Olabilir ama kulaklık ile yaptığım denemede çok temiz ses alıyorum. İş power amfiye gelince çuvallıyoruz.
crazy4blue
DIY Audio Fanatiği
 
İleti: 117
Kayıt: 08 Kas 2013, 02:36
İl: kocaeli
Meslek: Öğretmen

Ynt: Kasaya konan devrenin ekstra sesler alması

Okunmamış iletigönderen chf » 12 Ağu 2015, 02:55

Merakla bekliyorum bakalım sonuç nasıl olacak Şaseleme teknikleri açısından.
chf
DIY Audio Gurusu
 
İleti: 440
Kayıt: 26 Haz 2013, 14:25
İl: izmir

Ynt: Kasaya konan devrenin ekstra sesler alması

Okunmamış iletigönderen crazy4blue » 12 Ağu 2015, 03:07

Pga güç kaynağının gndsini toprağa da verdim. Gürültü iyice azaldı.
crazy4blue
DIY Audio Fanatiği
 
İleti: 117
Kayıt: 08 Kas 2013, 02:36
İl: kocaeli
Meslek: Öğretmen

ÖncekiSonraki

Amplifikatörler


Kimler çevrimiçi

Bu forumu görüntüleyenler: Google [Bot] ve 0 misafir