Bu çizimde yanlış bir bağlantı var mı?

Amplifikatörler » Hoparlör amplifikatörleri, preamplifikatörler hakkında soru ve incelemeleriniz...

Bu çizimde yanlış bir bağlantı var mı?

Okunmamış iletigönderen sasen » 12 May 2016, 13:07

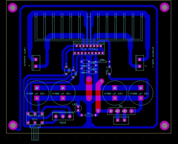
Arkadaşlar internette tamircihasan arkadaşımızın paylaştığı TDQ 1554Q anfi devre şeması üzerinde küçük değişikler yaptım .6A köprü diyot ,led ve çıkışlara konnektör koydum.Ancak devreye enerji verdiğimde entegreye enerji gidiyor ama ses yok acaba çizimde veya komponent bağlantılarında +,- olarak bağlantı sorununu olabilir mi?Bir incelerseniz memnun olurum.Teşekkürler.
TDA1554Q PCB.jpg
sasen
DIY Audio Takipçisi
 
İleti: 78
Kayıt: 12 Eyl 2008, 22:25
İl: Adana


Ynt: Bu çizimde yanlış bir bağlantı var mı?

Okunmamış iletigönderen caglarm » 13 May 2016, 00:27

sanırım 39k direnç ile 47uf kondansatörün yerleri ters.mute devresi olmalı.
Kullanıcı avatarı
caglarm
DIY Audio Gurusu
 
İleti: 245
Kayıt: 17 Oca 2011, 00:46
İl: kocaeli
Meslek: Elektronik-Enstruman Tekn.

Ynt: Bu çizimde yanlış bir bağlantı var mı?

Okunmamış iletigönderen maystor » 13 May 2016, 09:24

Pdf te 14 numaralı mute ayağına + dan sadece anahtar bağlı, önce tamamen ayırıp sonrada + ya bağlayıp deneyebilirsiniz.
SADECE KENDİN OL!
Kullanıcı avatarı
maystor
DIY Audio Gurusu
 
İleti: 504
Kayıt: 11 Mar 2008, 14:32
Konum: istanbul
İl: istanbul
Meslek: makine otomasyonu

Ynt: Bu çizimde yanlış bir bağlantı var mı?

Okunmamış iletigönderen sasen » 13 May 2016, 19:31

Arkadaşlar öncelikle yardımınız için teşekkür ederim.Dediğiniz gibi mute anahtarı takıp + ya bağlayınca gayet güzel temiz bir ses geldi.2X 4 ohm hoparlör kullanıyorum .Cep telefonunda ses sonda anfinin de volume potu sonda çıkan ses 2X22 w gibi değil.sanki 10W çalıyor gibi.Acaba üzerinde yapacağım değişik bir bağlantı ile çıkış sesi yükselir mi?Yoksa TDA1554Q bu mudur?
sasen
DIY Audio Takipçisi
 
İleti: 78
Kayıt: 12 Eyl 2008, 22:25
İl: Adana

Ynt: Bu çizimde yanlış bir bağlantı var mı?

Okunmamış iletigönderen Kapibara » 13 May 2016, 20:13

10K potansiyometreyi 50K ile değiştirip deneyebilirsiniz.
Kullanıcı avatarı
Kapibara
DIY Audio Gurusu
 
İleti: 435
Kayıt: 22 Şub 2007, 03:05
İl: Sakarya

Ynt: Bu çizimde yanlış bir bağlantı var mı?

Okunmamış iletigönderen sasen » 13 May 2016, 23:10

Kapibara yazdı:10K potansiyometreyi 50K ile değiştirip deneyebilirsiniz.

Değiştirdim ama çok bir şey değişmedi.
sasen
DIY Audio Takipçisi
 
İleti: 78
Kayıt: 12 Eyl 2008, 22:25
İl: Adana

Reklamlar

Ynt: Bu çizimde yanlış bir bağlantı var mı?

Okunmamış iletigönderen maystor » 13 May 2016, 23:29

sesi verdiğin kaynağın çıkışı düşük olabilir
SADECE KENDİN OL!
Kullanıcı avatarı
maystor
DIY Audio Gurusu
 
İleti: 504
Kayıt: 11 Mar 2008, 14:32
Konum: istanbul
İl: istanbul
Meslek: makine otomasyonu

Ynt: Bu çizimde yanlış bir bağlantı var mı?

Okunmamış iletigönderen sasen » 31 May 2016, 11:28

maystor yazdı:sesi verdiğin kaynağın çıkışı düşük olabilir

Anfi devresine LM1036 ile ton kontrol devresi yaptım.Dediğiniz gibi bilgisayardan ses verdim her şey çok güzel oldu.Ancak devreye elektrik verince hoparlörden gelen bir seferlik pat sesini nasıl engelleyebilirim?Teşekkürler.
20160531_112304.jpg
sasen
DIY Audio Takipçisi
 
İleti: 78
Kayıt: 12 Eyl 2008, 22:25
İl: Adana

Ynt: Bu çizimde yanlış bir bağlantı var mı?

Okunmamış iletigönderen rediceman » 31 May 2016, 16:04

sasen yazdı:
maystor yazdı:sesi verdiğin kaynağın çıkışı düşük olabilir

Anfi devresine LM1036 ile ton kontrol devresi yaptım.Dediğiniz gibi bilgisayardan ses verdim her şey çok güzel oldu.Ancak devreye elektrik verince hoparlörden gelen bir seferlik pat sesini nasıl engelleyebilirim?Teşekkürler.
20160531_112304.jpg


Merhaba,

Linkteki çözüm işinize yarar.Devrenin daha basit olanlarınıda bakabilirsiniz.

http://320volt.com/hoparlor-geciktirme-devreleri/
rediceman
DIY Audio Fanatiği
 
İleti: 132
Kayıt: 27 Eyl 2013, 19:48
Konum: İstanbul
İl: İstanbul
Meslek: Bilgiişlem


Amplifikatörler


 


  • Bu konular da ilginizi çekebilir:
    Cevaplar
    Gösterim
    Son ileti

Kimler çevrimiçi

Bu forumu görüntüleyenler: Google [Bot] ve 0 misafir